311教育学专业基础综合2017年考研初试真题
标签: #真题
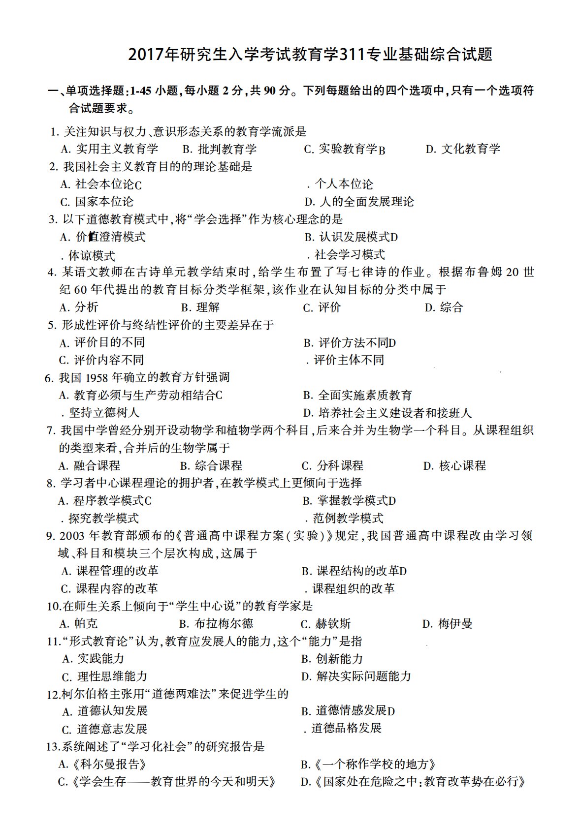
一、单项选择题:1-45小题,每小题2分,共90分。下列每题给出的四个选项中,只有一个选项符合试题要求。1.关注知识与权力、意识形态关系的教育学流派是A.实用主义教育学B.批判教育学C.实验教育学D.文化教育学2.我国社会主义教育目的的理论基础是A.社会本位论B.个人本位论C.国家本位论D.人的全面发展理论3.以下道德教育模式中,将“学会选择”作为核心理念的是A.价值澄清模式B.认识发展模式C.体谅模式D.社会学习模式4.某语文教师在古诗单元教学结束时,给学生布置了写七律诗的作业。根据布鲁姆20世纪60年代提出的教育目标分类学框架,该作业在认知目标的分类中属于A.分析B.理解C.评价D.综合5...
相关推荐
-
北京工业大学812材料力学2021年真题VIP专享
2025-12-29 999+ -
北京工业大学812材料力学2022年真题VIP专享
2025-12-29 999+ -
北京工业大学822信息与系统2021年真题答案VIP专享
2025-12-29 999+ -
北京工业大学822信息与系统2022年真题VIP专享
2025-12-29 999+ -
兰州大学803半导体物理(含晶体管原理)大学2017年真题VIP免费
2025-12-31 999+ -
兰州大学803半导体物理(含晶体管原理)大学2018年真题VIP免费
2025-12-31 999+ -
兰州大学803半导体物理(含晶体管原理)大学2019年真题VIP免费
2025-12-31 999+ -
长安大学838材料科学基础课后习题答案VIP免费
2026-01-13 999+ -
清华大学827电路原理2009年真题免费
2026-02-26 999+ -
清华大学827电路原理2009年真题答案免费
2026-02-26 999+
相关内容
-
宁夏大学电路手写版答案
分类:考研考博类
时间:2026-02-26
标签:无
格式:PDF
价格:免费
-
清华大学827电路原理2008年真题
分类:考研考博类
时间:2026-02-26
标签:清华大学
格式:PDF
价格:免费
-
清华大学827电路原理2008年真题答案
分类:考研考博类
时间:2026-02-26
标签:清华大学
格式:PDF
价格:免费
-
清华大学827电路原理2009年真题
分类:考研考博类
时间:2026-02-26
标签:清华大学
格式:PDF
价格:免费
-
清华大学827电路原理2009年真题答案
分类:考研考博类
时间:2026-02-26
标签:清华大学
格式:PDF
价格:免费

