312心理学基础2023-2024年大纲变化对照表
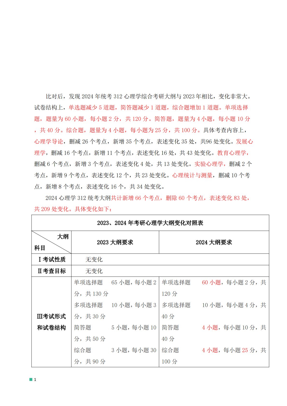
12024心理学312统考大纲共计新增66个考点,删除60个考点,表述变化83处,共209处变化。具体变化如下比对后,发现2024年统考312心理学综合考研大纲与2023年相比,变化非常大。试卷结构上,单选题减少5道题,简答题减少1道题,综合题增加1道题。单项选择题,题量为60小题,每小题2分,共120分。简答题,题量为4小题,每小题10分,共40分。综合题,题量为4小题,每小题为25分,共100分。具体考查内容上,心理学导论,删减26个考点,新增35个考点,表述变化35处,共96处变化。发展心理学,删减16个考点,新增11个考点,表述变化16处,共43处变化。教育心理学,删减6个考点,新增3...
相关推荐
-
北京工业大学812材料力学2021年真题VIP专享
2025-12-29 999+ -
北京工业大学812材料力学2022年真题VIP专享
2025-12-29 999+ -
北京工业大学822信息与系统2021年真题答案VIP专享
2025-12-29 999+ -
北京工业大学822信息与系统2022年真题VIP专享
2025-12-29 999+ -
兰州大学803半导体物理(含晶体管原理)大学2017年真题VIP免费
2025-12-31 999+ -
兰州大学803半导体物理(含晶体管原理)大学2018年真题VIP免费
2025-12-31 999+ -
兰州大学803半导体物理(含晶体管原理)大学2019年真题VIP免费
2025-12-31 999+ -
长安大学838材料科学基础课后习题答案VIP免费
2026-01-13 999+ -
清华大学827电路原理2009年真题免费
2026-02-26 999+ -
清华大学827电路原理2009年真题答案免费
2026-02-26 999+
相关内容
-
宁夏大学电路手写版答案
分类:考研考博类
时间:2026-02-26
标签:无
格式:PDF
价格:免费
-
清华大学827电路原理2008年真题
分类:考研考博类
时间:2026-02-26
标签:清华大学
格式:PDF
价格:免费
-
清华大学827电路原理2008年真题答案
分类:考研考博类
时间:2026-02-26
标签:清华大学
格式:PDF
价格:免费
-
清华大学827电路原理2009年真题
分类:考研考博类
时间:2026-02-26
标签:清华大学
格式:PDF
价格:免费
-
清华大学827电路原理2009年真题答案
分类:考研考博类
时间:2026-02-26
标签:清华大学
格式:PDF
价格:免费

