333教育综合2024年真题及答案
标签: #真题
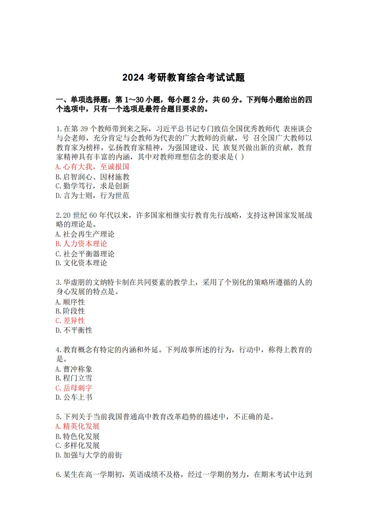
20241.在第39个教师带到来之际,习近平总书记专门致信全国优秀教师代表座谈会与会老师,充分肯定与会教师为代表的广大教师的贡献,号召全国广大教师以教育家为榜样,弘扬教育家精神,为强国建设、民族复兴做出新的贡献,教育家精神具有丰富的内涵,其中对教师理想信念的要求是()A.心有大我,至诚报国B.启智润心、因材施教C.勤学笃行,求是创新D.言为士则,行为世范2.20世纪60年代以来,许多国家相继实行教育先行战略,支持这种国家发展战略的理论是。A.社会再生产理论B.人力资本理论C.社会平衡器理论D.文化资本理论3.华虚朋的文纳特卡制在共同要素的教学上,采用了个别化的策略所遵循的人的身心发展的特点是。...
相关推荐
-
北京工业大学812材料力学2021年真题VIP专享
2025-12-29 999+ -
北京工业大学812材料力学2022年真题VIP专享
2025-12-29 999+ -
北京工业大学822信息与系统2021年真题答案VIP专享
2025-12-29 999+ -
北京工业大学822信息与系统2022年真题VIP专享
2025-12-29 999+ -
兰州大学803半导体物理(含晶体管原理)大学2017年真题VIP免费
2025-12-31 999+ -
兰州大学803半导体物理(含晶体管原理)大学2018年真题VIP免费
2025-12-31 999+ -
兰州大学803半导体物理(含晶体管原理)大学2019年真题VIP免费
2025-12-31 999+ -
长安大学838材料科学基础课后习题答案VIP免费
2026-01-13 999+ -
清华大学827电路原理2009年真题免费
2026-02-26 999+ -
清华大学827电路原理2009年真题答案免费
2026-02-26 999+
相关内容
-
宁夏大学电路手写版答案
分类:考研考博类
时间:2026-02-26
标签:无
格式:PDF
价格:免费
-
清华大学827电路原理2008年真题
分类:考研考博类
时间:2026-02-26
标签:清华大学
格式:PDF
价格:免费
-
清华大学827电路原理2008年真题答案
分类:考研考博类
时间:2026-02-26
标签:清华大学
格式:PDF
价格:免费
-
清华大学827电路原理2009年真题
分类:考研考博类
时间:2026-02-26
标签:清华大学
格式:PDF
价格:免费
-
清华大学827电路原理2009年真题答案
分类:考研考博类
时间:2026-02-26
标签:清华大学
格式:PDF
价格:免费

