333教育综合2023-2024年大纲变化对照表
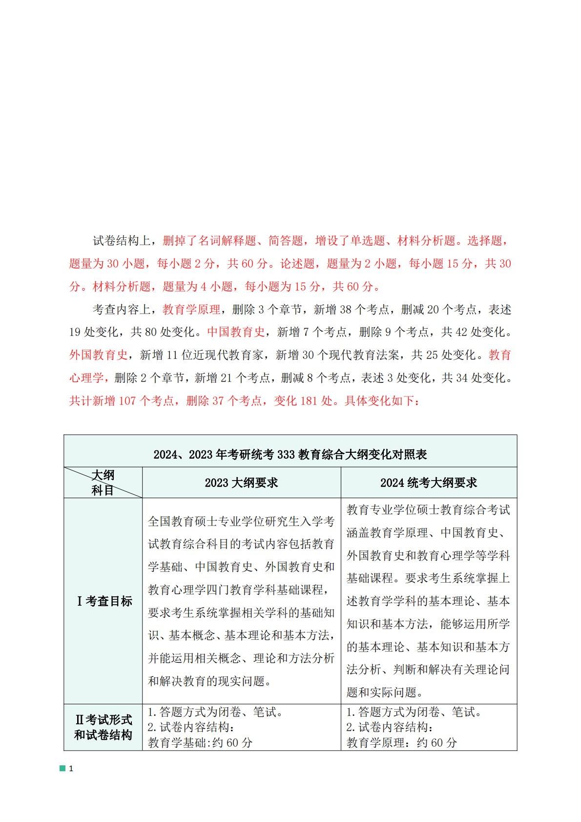
1试卷结构上,删掉了名词解释题、简答题,增设了单选题、材料分析题。选择题,题量为30小题,每小题2分,共60分。论述题,题量为2小题,每小题15分,共30分。材料分析题,题量为4小题,每小题为15分,共60分。考查内容上,教育学原理,删除3个章节,新增38个考点,删减20个考点,表述19处变化,共80处变化。中国教育史,新增7个考点,删除9个考点,共42处变化。外国教育史,新增11位近现代教育家,新增30个现代教育法案,共25处变化。教育心理学,删除2个章节,新增21个考点,删减8个考点,表述3处变化,共34处变化。共计新增107个考点,删除37个考点,变化181处。具体变化如下:2024、2...
相关推荐
-
北京工业大学812材料力学2021年真题VIP专享
2025-12-29 999+ -
北京工业大学812材料力学2022年真题VIP专享
2025-12-29 999+ -
北京工业大学822信息与系统2021年真题答案VIP专享
2025-12-29 999+ -
北京工业大学822信息与系统2022年真题VIP专享
2025-12-29 999+ -
兰州大学803半导体物理(含晶体管原理)大学2017年真题VIP免费
2025-12-31 999+ -
兰州大学803半导体物理(含晶体管原理)大学2018年真题VIP免费
2025-12-31 999+ -
兰州大学803半导体物理(含晶体管原理)大学2019年真题VIP免费
2025-12-31 999+ -
长安大学838材料科学基础课后习题答案VIP免费
2026-01-13 999+ -
清华大学827电路原理2009年真题免费
2026-02-26 999+ -
清华大学827电路原理2009年真题答案免费
2026-02-26 999+
相关内容
-
宁夏大学电路手写版答案
分类:考研考博类
时间:2026-02-26
标签:无
格式:PDF
价格:免费
-
清华大学827电路原理2008年真题
分类:考研考博类
时间:2026-02-26
标签:清华大学
格式:PDF
价格:免费
-
清华大学827电路原理2008年真题答案
分类:考研考博类
时间:2026-02-26
标签:清华大学
格式:PDF
价格:免费
-
清华大学827电路原理2009年真题
分类:考研考博类
时间:2026-02-26
标签:清华大学
格式:PDF
价格:免费
-
清华大学827电路原理2009年真题答案
分类:考研考博类
时间:2026-02-26
标签:清华大学
格式:PDF
价格:免费

