396经济类综合能力2016年考研初试真题
标签: #真题
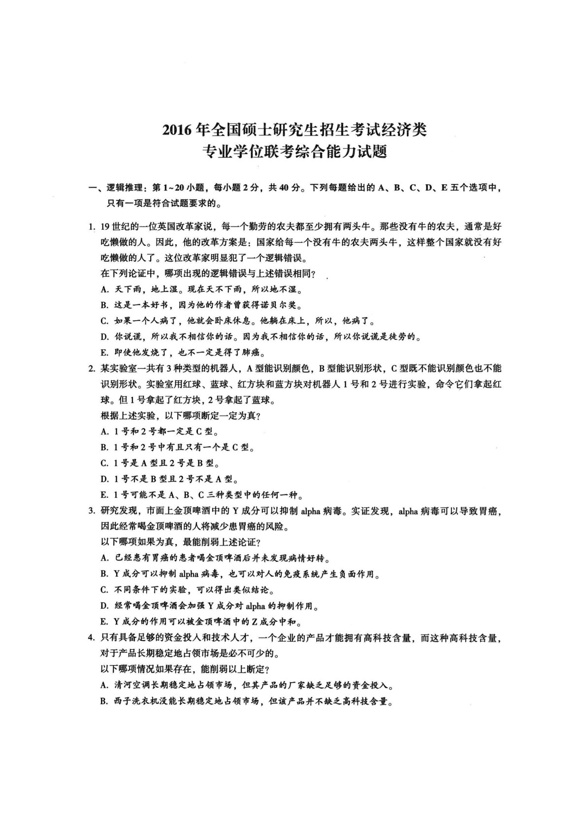
2016年全国硕士研究生招生考试经济类专业学位联考综合能力试题一、逻辑推理:第1〜20小题,每小题2分,共40分。下列每题给出的A、B、C、D、E五个选项中,只有一项是符合试题要求的。1.19世纪的一位英国改革家说,每一个勤劳的农夫都至少拥有两头牛。那些没有牛的农夫,通常是好吃懒做的人。因此,他的改革方案是:国家给每一个没有牛的农夫两头牛,这样整个国家就没有好吃懒做的人了。这位改革家明显犯了一个逻辑错误。在下列论证中,哪项出现的逻辑错误与上述错误相同?.A.天下雨,地上湿。现在天不下雨,所以地不湿。B.这是一本好书,因为他的作者曾获得诺贝尔奖。C.如果一个人病了,他就会卧床休息。他躺在床上,所...
相关推荐
-
北京工业大学812材料力学2021年真题VIP专享
2025-12-29 999+ -
北京工业大学812材料力学2022年真题VIP专享
2025-12-29 999+ -
北京工业大学822信息与系统2021年真题答案VIP专享
2025-12-29 999+ -
北京工业大学822信息与系统2022年真题VIP专享
2025-12-29 999+ -
兰州大学803半导体物理(含晶体管原理)大学2017年真题VIP免费
2025-12-31 999+ -
兰州大学803半导体物理(含晶体管原理)大学2018年真题VIP免费
2025-12-31 999+ -
兰州大学803半导体物理(含晶体管原理)大学2019年真题VIP免费
2025-12-31 999+ -
长安大学838材料科学基础课后习题答案VIP免费
2026-01-13 999+ -
清华大学827电路原理2009年真题免费
2026-02-26 999+ -
清华大学827电路原理2009年真题答案免费
2026-02-26 999+
相关内容
-
宁夏大学电路手写版答案
分类:考研考博类
时间:2026-02-26
标签:无
格式:PDF
价格:免费
-
清华大学827电路原理2008年真题
分类:考研考博类
时间:2026-02-26
标签:清华大学
格式:PDF
价格:免费
-
清华大学827电路原理2008年真题答案
分类:考研考博类
时间:2026-02-26
标签:清华大学
格式:PDF
价格:免费
-
清华大学827电路原理2009年真题
分类:考研考博类
时间:2026-02-26
标签:清华大学
格式:PDF
价格:免费
-
清华大学827电路原理2009年真题答案
分类:考研考博类
时间:2026-02-26
标签:清华大学
格式:PDF
价格:免费

