396经济类综合能力2012年考研初试真题
标签: #真题
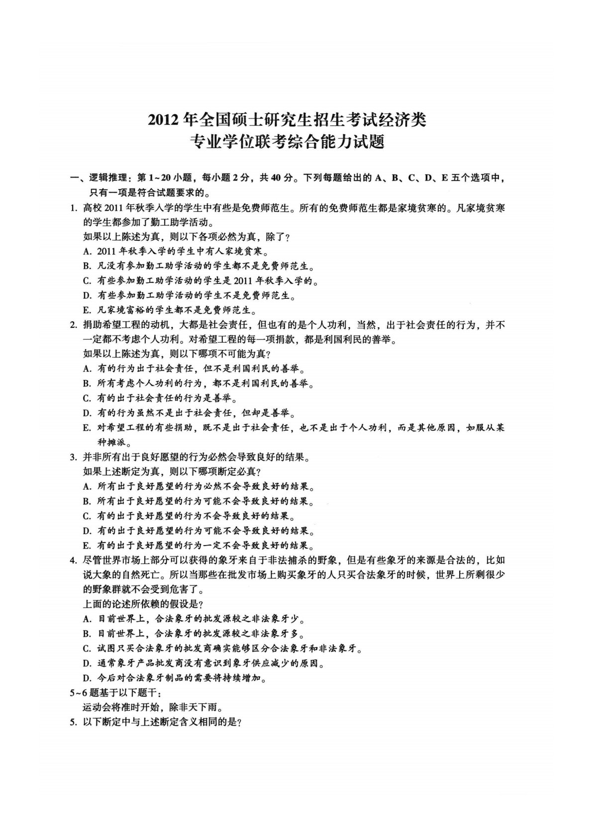
2012年全国硕士研究生招生考试经济类专业学位联考综合能力试题一、逻辑推理:第1〜20小题,每小题2分,共4。分。下列每题给出的A、B、C、D、E五个选项中,只有一项是符合试题要求的。1.高校2011年秋季入学的学生中有些是免费师范生。所有的免费师范生都是家境贫寒的。凡家境贫寒的学生都参加了勤工助学活动。如果以上陈述为真,则以下各项必然为真,除了?A.2011年秋季入学的学生中有人家境贫寒。B.凡没有参加勤工助学活动的学生都不是免费师范生。C.有些参加勤工助学活动的学生是2011年秋季入学的。D.有些参加勤工助学活动的学生不是免费师范生。E.凡家境富裕的学生都不是免费师范生。2.捐助希望工程的...
相关推荐
-
北京工业大学812材料力学2021年真题VIP专享
2025-12-29 999+ -
北京工业大学812材料力学2022年真题VIP专享
2025-12-29 999+ -
北京工业大学822信息与系统2021年真题答案VIP专享
2025-12-29 999+ -
北京工业大学822信息与系统2022年真题VIP专享
2025-12-29 999+ -
兰州大学803半导体物理(含晶体管原理)大学2017年真题VIP免费
2025-12-31 999+ -
兰州大学803半导体物理(含晶体管原理)大学2018年真题VIP免费
2025-12-31 999+ -
兰州大学803半导体物理(含晶体管原理)大学2019年真题VIP免费
2025-12-31 999+ -
长安大学838材料科学基础课后习题答案VIP免费
2026-01-13 999+ -
清华大学827电路原理2009年真题免费
2026-02-26 999+ -
清华大学827电路原理2009年真题答案免费
2026-02-26 999+
相关内容
-
宁夏大学电路手写版答案
分类:考研考博类
时间:2026-02-26
标签:无
格式:PDF
价格:免费
-
清华大学827电路原理2008年真题
分类:考研考博类
时间:2026-02-26
标签:清华大学
格式:PDF
价格:免费
-
清华大学827电路原理2008年真题答案
分类:考研考博类
时间:2026-02-26
标签:清华大学
格式:PDF
价格:免费
-
清华大学827电路原理2009年真题
分类:考研考博类
时间:2026-02-26
标签:清华大学
格式:PDF
价格:免费
-
清华大学827电路原理2009年真题答案
分类:考研考博类
时间:2026-02-26
标签:清华大学
格式:PDF
价格:免费

