397法律硕士专业基础(法学)2015年真题
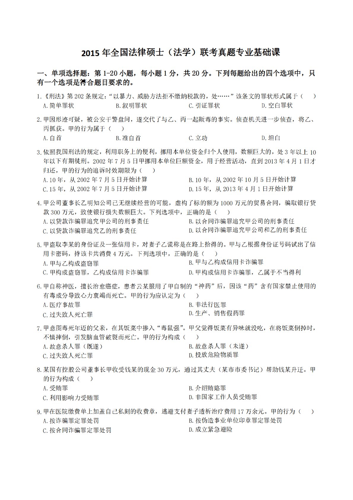
2015年全国法律硕士(法学)联考真题专业基础课一、单项选择题:第1-20小题,每小题l分,共20分。下列每题给出的四个选项中,只有一个选项是符合题目要求的。1.《刑法》第202条规定:“以暴力、威胁方法拒不缴纳税款的,处……"该条文的罪状形式属千()A.简单罪状B.叙明罪状C.引证罪状D.空白罪状2.甲因形迹可疑,被公安干警盘问,遂交代了与乙、丙一起贩毒的事实。侦查机关进一步侦查,将乙、丙抓获。甲的行为属千()A.自首B.准自首C.立功D.坦白3.依照我国刑法的规定,利用职务上的便利,挪用本单位资金归个人使用,数额巨大的,处3年以上10年以下有期徒刑。2002年7月5日甲挪用本单位巨额资金,...
相关推荐
-
北京工业大学812材料力学2021年真题VIP专享
2025-12-29 999+ -
北京工业大学812材料力学2022年真题VIP专享
2025-12-29 999+ -
北京工业大学822信息与系统2021年真题答案VIP专享
2025-12-29 999+ -
北京工业大学822信息与系统2022年真题VIP专享
2025-12-29 999+ -
兰州大学803半导体物理(含晶体管原理)大学2017年真题VIP免费
2025-12-31 999+ -
兰州大学803半导体物理(含晶体管原理)大学2018年真题VIP免费
2025-12-31 999+ -
兰州大学803半导体物理(含晶体管原理)大学2019年真题VIP免费
2025-12-31 999+ -
长安大学838材料科学基础课后习题答案VIP免费
2026-01-13 999+ -
清华大学827电路原理2009年真题免费
2026-02-26 999+ -
清华大学827电路原理2009年真题答案免费
2026-02-26 999+
相关内容
-
宁夏大学电路手写版答案
分类:考研考博类
时间:2026-02-26
标签:无
格式:PDF
价格:免费
-
清华大学827电路原理2008年真题
分类:考研考博类
时间:2026-02-26
标签:清华大学
格式:PDF
价格:免费
-
清华大学827电路原理2008年真题答案
分类:考研考博类
时间:2026-02-26
标签:清华大学
格式:PDF
价格:免费
-
清华大学827电路原理2009年真题
分类:考研考博类
时间:2026-02-26
标签:清华大学
格式:PDF
价格:免费
-
清华大学827电路原理2009年真题答案
分类:考研考博类
时间:2026-02-26
标签:清华大学
格式:PDF
价格:免费

