397法律硕士专业基础(法学)2025年真题
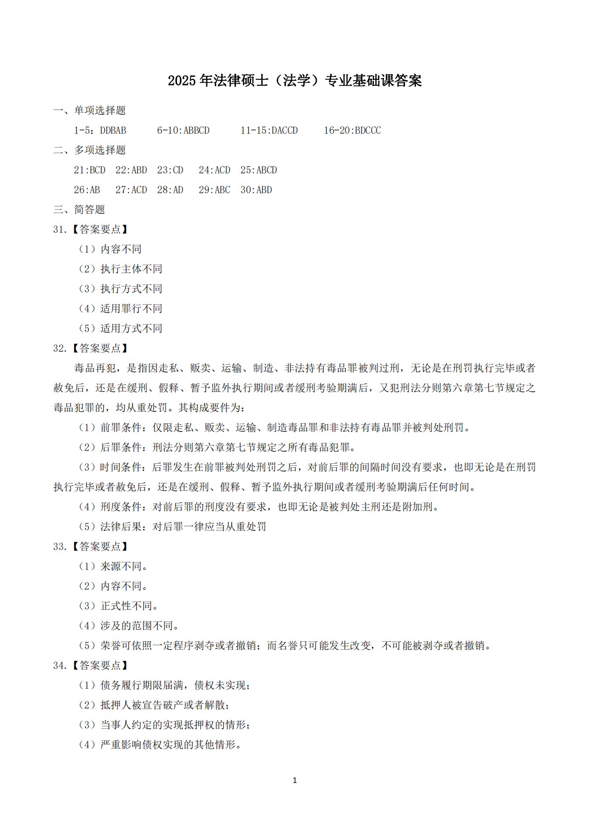
2025年法律硕士(法学)专业基础课答1案6-10:ABBCD11-15:DACCD一、单项选择题1-5:DDBAB二、多项选择16-20:BDCCC题22:ABD27:ACD23:CD28:AD24:ACD29:ABC21:BCD26:AB三、简答25:ABCD30:ABD题31.【答案要点】(1)内容不同(2)执行主体不同(3)执行方式不同(4)适用罪行不同(5)适用方式不同32.【答案要点】毒品再犯,是指因走私、贩卖、运输、制造、非法持有毒品罪被判过刑,无论是在刑罚执行完毕或者赦免后,还是在缓刑、假释、暂予监外执行期间或者缓刑考验期满后,又犯刑法分则第六章第七节规定之毒品犯罪的,均从重处...
相关推荐
-
北京工业大学812材料力学2021年真题VIP专享
2025-12-29 999+ -
北京工业大学812材料力学2022年真题VIP专享
2025-12-29 999+ -
北京工业大学822信息与系统2021年真题答案VIP专享
2025-12-29 999+ -
北京工业大学822信息与系统2022年真题VIP专享
2025-12-29 999+ -
兰州大学803半导体物理(含晶体管原理)大学2017年真题VIP免费
2025-12-31 999+ -
兰州大学803半导体物理(含晶体管原理)大学2018年真题VIP免费
2025-12-31 999+ -
兰州大学803半导体物理(含晶体管原理)大学2019年真题VIP免费
2025-12-31 999+ -
长安大学838材料科学基础课后习题答案VIP免费
2026-01-13 999+ -
清华大学827电路原理2009年真题免费
2026-02-26 999+ -
清华大学827电路原理2009年真题答案免费
2026-02-26 999+
相关内容
-
宁夏大学电路手写版答案
分类:考研考博类
时间:2026-02-26
标签:无
格式:PDF
价格:免费
-
清华大学827电路原理2008年真题
分类:考研考博类
时间:2026-02-26
标签:清华大学
格式:PDF
价格:免费
-
清华大学827电路原理2008年真题答案
分类:考研考博类
时间:2026-02-26
标签:清华大学
格式:PDF
价格:免费
-
清华大学827电路原理2009年真题
分类:考研考博类
时间:2026-02-26
标签:清华大学
格式:PDF
价格:免费
-
清华大学827电路原理2009年真题答案
分类:考研考博类
时间:2026-02-26
标签:清华大学
格式:PDF
价格:免费

