415动物生理与生物化学2024年真题答案
标签: #真题
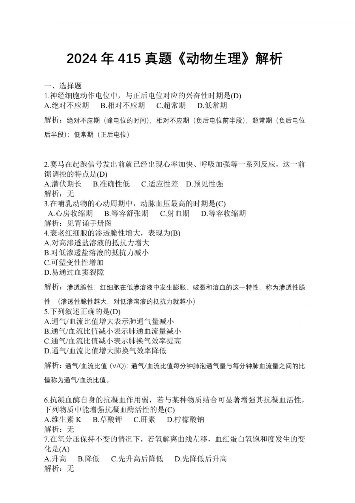
2024年《生物化学》真题及答案选择题L下列氨基酸中存在千p-转角并且其侧链基团有刚性结构的是(B)A.GluB.ProC.ValD.Trp2.下列技术中,能检测mRNA基因表达水平的是(C)A.Southernbloting,RT-PCRB.Southernbloting,SOS-PAGEC.Northernbloting,RT-PCRD.Northernbloting,SOS-PAGE3.请说明原核DNA聚合酶和RNA聚合酶连接的是那两种键(B)A.糖昔键B.磷酸二酕键C.酰胺键D.三个键的组合4.乳糖操纵子编码阻遏蛋白的基因(C)A.AB.PC.ID.05.FAD有关得维生素(8)A.B...
相关推荐
-
北京工业大学812材料力学2021年真题VIP专享
2025-12-29 999+ -
北京工业大学812材料力学2022年真题VIP专享
2025-12-29 999+ -
北京工业大学822信息与系统2021年真题答案VIP专享
2025-12-29 999+ -
北京工业大学822信息与系统2022年真题VIP专享
2025-12-29 999+ -
兰州大学803半导体物理(含晶体管原理)大学2017年真题VIP免费
2025-12-31 999+ -
兰州大学803半导体物理(含晶体管原理)大学2018年真题VIP免费
2025-12-31 999+ -
兰州大学803半导体物理(含晶体管原理)大学2019年真题VIP免费
2025-12-31 999+ -
长安大学838材料科学基础课后习题答案VIP免费
2026-01-13 999+ -
清华大学827电路原理2009年真题免费
2026-02-26 999+ -
清华大学827电路原理2009年真题答案免费
2026-02-26 999+
相关内容
-
宁夏大学电路手写版答案
分类:考研考博类
时间:2026-02-26
标签:无
格式:PDF
价格:免费
-
清华大学827电路原理2008年真题
分类:考研考博类
时间:2026-02-26
标签:清华大学
格式:PDF
价格:免费
-
清华大学827电路原理2008年真题答案
分类:考研考博类
时间:2026-02-26
标签:清华大学
格式:PDF
价格:免费
-
清华大学827电路原理2009年真题
分类:考研考博类
时间:2026-02-26
标签:清华大学
格式:PDF
价格:免费
-
清华大学827电路原理2009年真题答案
分类:考研考博类
时间:2026-02-26
标签:清华大学
格式:PDF
价格:免费

