497法律硕士综合(法学)2021年考研初试真题
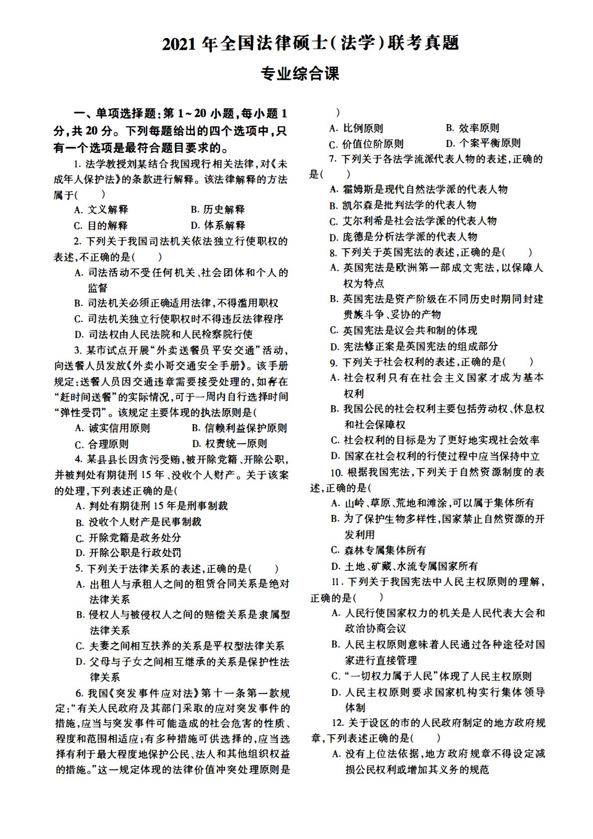
2021年全国法律硕士(法学)联考真题专业综合课一、单项选择题:第1-20小题,每小题1分,共20分。下列每题给出的四个选项中,只有一个选项是最符合题目要求的。1.法学教授刘某结合我国现行相关法律,对《未成年人保护法》的条款进行解释。该法律解释的方法属于()A.文义解释B.历史解释C.目的解释D.体系解释2.下列关于我国司法机关依法独立行使职权的表述,不正确的是()A.司法活动不受任何机关、社会团体和个人的监督B.司法机关必须正确适用法律,不得滥用职权C.司法机关独立行使职权时不得违反法律程序D.司法权由人民法院和人民检察院行使3.某市试点开展”外卖送餐员平安交通”活动,向送餐人员发放《外卖小...
相关推荐
-
北京工业大学812材料力学2021年真题VIP专享
2025-12-29 999+ -
北京工业大学812材料力学2022年真题VIP专享
2025-12-29 999+ -
北京工业大学822信息与系统2021年真题答案VIP专享
2025-12-29 999+ -
北京工业大学822信息与系统2022年真题VIP专享
2025-12-29 999+ -
兰州大学803半导体物理(含晶体管原理)大学2017年真题VIP免费
2025-12-31 999+ -
兰州大学803半导体物理(含晶体管原理)大学2018年真题VIP免费
2025-12-31 999+ -
兰州大学803半导体物理(含晶体管原理)大学2019年真题VIP免费
2025-12-31 999+ -
长安大学838材料科学基础课后习题答案VIP免费
2026-01-13 999+ -
清华大学827电路原理2009年真题免费
2026-02-26 999+ -
清华大学827电路原理2009年真题答案免费
2026-02-26 999+
相关内容
-
宁夏大学电路手写版答案
分类:考研考博类
时间:2026-02-26
标签:无
格式:PDF
价格:免费
-
清华大学827电路原理2008年真题
分类:考研考博类
时间:2026-02-26
标签:清华大学
格式:PDF
价格:免费
-
清华大学827电路原理2008年真题答案
分类:考研考博类
时间:2026-02-26
标签:清华大学
格式:PDF
价格:免费
-
清华大学827电路原理2009年真题
分类:考研考博类
时间:2026-02-26
标签:清华大学
格式:PDF
价格:免费
-
清华大学827电路原理2009年真题答案
分类:考研考博类
时间:2026-02-26
标签:清华大学
格式:PDF
价格:免费

