498法律硕士综合(非法学)2021年考研初试真题
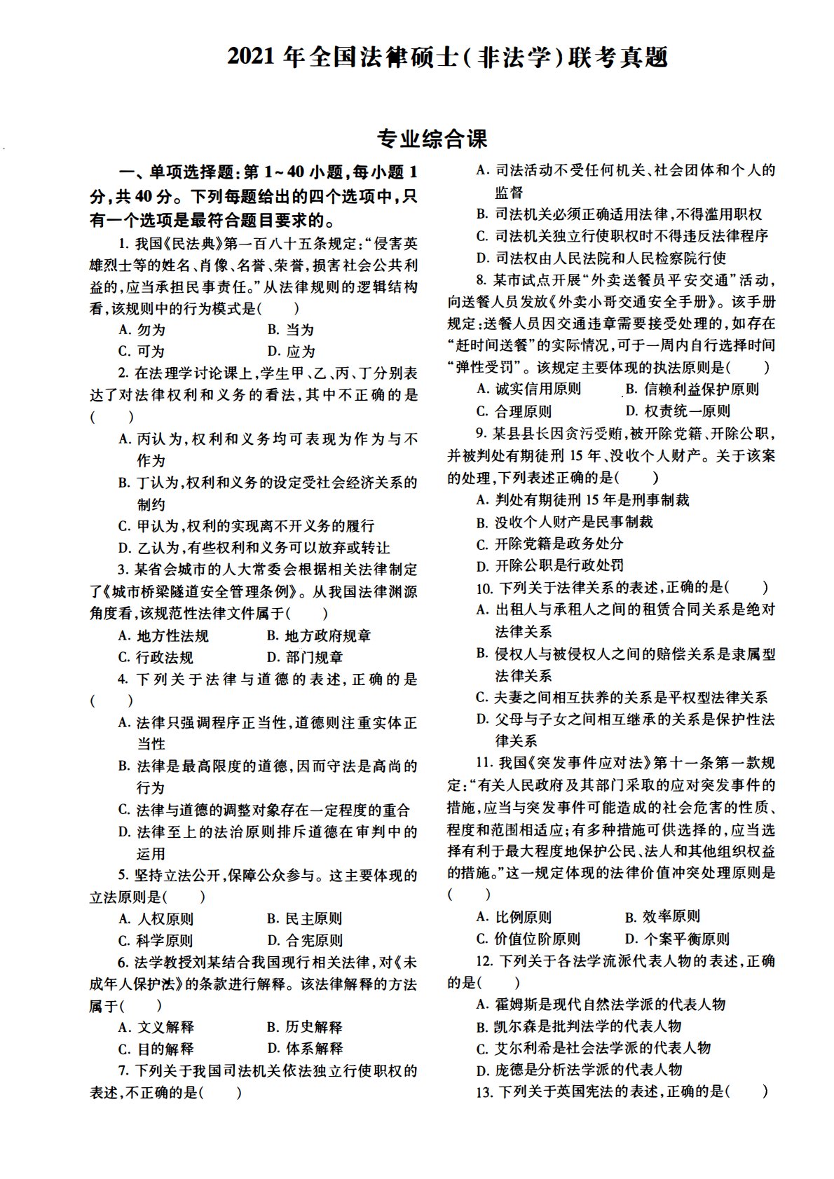
专业综合课一、单项选择题:第1-40小题,每小题1分,共40分。下列每题给出的四个选项中,只有一个选项是最符合题目要求的。l.我国《民法典》第一百八十五条规定:"侵害英雄烈士等的姓名、肖像、名誉、荣誉,损害社会公共利益的,应当承担民事责任。”从法律规则的逻辑结构看,该规则中的行为模式是()A.勿为B.当为C.可为D.应为2.在法理学讨论课上,学生甲、乙、丙、丁分别表达了对法律权利和义务的看法,其中不正确的是()A.丙认为,权利和义务均可表现为作为与不作为B.丁认为,权利和义务的设定受社会经济关系的制约C.甲认为,权利的实现离不开义务的履行D.乙认为,有些权利和义务可以放弃或转让3.某省会城市的...
相关推荐
-
北京工业大学812材料力学2021年真题VIP专享
2025-12-29 999+ -
北京工业大学812材料力学2022年真题VIP专享
2025-12-29 999+ -
北京工业大学822信息与系统2021年真题答案VIP专享
2025-12-29 999+ -
北京工业大学822信息与系统2022年真题VIP专享
2025-12-29 999+ -
兰州大学803半导体物理(含晶体管原理)大学2017年真题VIP免费
2025-12-31 999+ -
兰州大学803半导体物理(含晶体管原理)大学2018年真题VIP免费
2025-12-31 999+ -
兰州大学803半导体物理(含晶体管原理)大学2019年真题VIP免费
2025-12-31 999+ -
长安大学838材料科学基础课后习题答案VIP免费
2026-01-13 999+ -
清华大学827电路原理2009年真题免费
2026-02-26 999+ -
清华大学827电路原理2009年真题答案免费
2026-02-26 999+
相关内容
-
宁夏大学电路手写版答案
分类:考研考博类
时间:2026-02-26
标签:无
格式:PDF
价格:免费
-
清华大学827电路原理2008年真题
分类:考研考博类
时间:2026-02-26
标签:清华大学
格式:PDF
价格:免费
-
清华大学827电路原理2008年真题答案
分类:考研考博类
时间:2026-02-26
标签:清华大学
格式:PDF
价格:免费
-
清华大学827电路原理2009年真题
分类:考研考博类
时间:2026-02-26
标签:清华大学
格式:PDF
价格:免费
-
清华大学827电路原理2009年真题答案
分类:考研考博类
时间:2026-02-26
标签:清华大学
格式:PDF
价格:免费

