华南农业大学801经济学2011年真题
标签: #真题
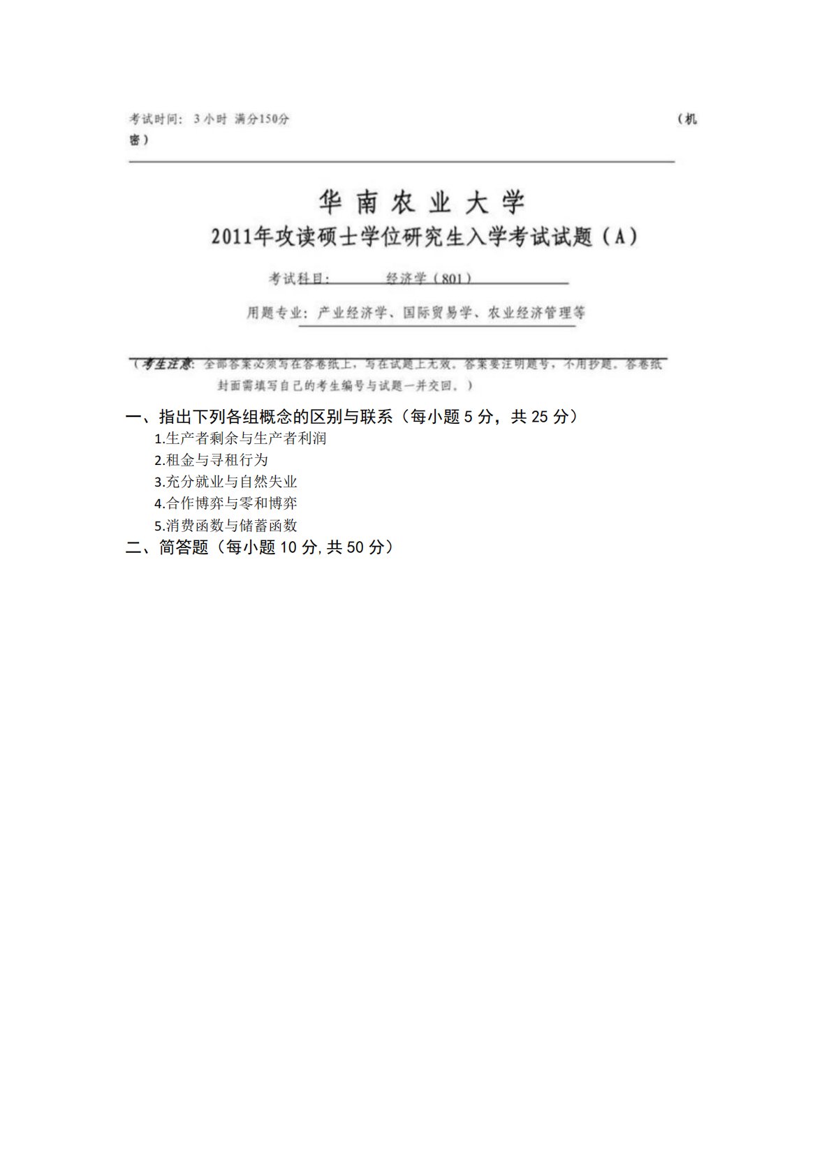
一、指出下列各组概念的区别与联系(每小题5分,共25分)1.生产者剩余与生产者利润2.租金与寻租行为3.充分就业与自然失业4.合作博弈与零和博弈5.消费函数与储蓄函数二、简答题(每小题10分,共50分)一、指出下列各组概念的区别与联系(每小题5分,共25分)1.生产者剩余与生产者利润2.租金与寻租行为3.充分就业与自然失业4.合作博弈与零和博弈5.消费函数与储蓄函数二、简答题(每小题10分,共50分)1.市场偏离均衡是常态,哪些因素会引致市场非均衡?2.价格、投资两个概念在微观经济学和宏观经济学中的内涵有何不同?3.混合经济是市场这只“看不见的手”和政府这只“看得见的手”相互配合的经济,在哪些...
相关推荐
-
华南农业大学842畜牧学概论环卫题库+答案(环境卫生)VIP专享
2026-01-07 999+ -
华南农业大学842畜牧学概论家畜环境卫生学题库(环境卫生)VIP专享
2026-01-07 999+ -
华南农业大学842畜牧学概论家畜环境卫生学重点(环境卫生)VIP专享
2026-01-07 999+ -
华南农业大学842畜牧学概论生理学复习重点1(生理)VIP专享
2026-01-07 999+ -
华南农业大学842畜牧学概论生理学复习重点2(生理)VIP专享
2026-01-07 999+ -
华南农业大学842畜牧学概论养猪学复习重点(猪)VIP专享
2026-01-07 999+ -
华南农业大学842畜牧学概论真题VIP专享
2026-01-07 999+ -
华南农业大学842畜牧学概论真题答案VIP专享
2026-01-07 999+ -
华南农业大学842畜牧学概论2023真题答案VIP专享
2026-01-07 999+ -
华南农业大学842畜牧学概论2024考研842专业课真题VIP专享
2026-01-07 999+
相关内容
-
华南农业大学842畜牧学概论养猪学复习重点(猪)
分类:考研考博类
时间:2026-01-07
标签:无
格式:PDF
价格:3 知币
-
华南农业大学842畜牧学概论真题
分类:考研考博类
时间:2026-01-07
标签:真题
格式:DOCX
价格:3 知币
-
华南农业大学842畜牧学概论真题答案
分类:考研考博类
时间:2026-01-07
标签:真题
格式:DOCX
价格:3 知币
-
华南农业大学842畜牧学概论2023真题答案
分类:考研考博类
时间:2026-01-07
标签:真题
格式:DOCX
价格:4.9 知币
-
华南农业大学842畜牧学概论2024考研842专业课真题
分类:考研考博类
时间:2026-01-07
标签:真题
格式:DOCX
价格:4.9 知币

