重庆理工大学813数理统计2016年真题
标签: #真题
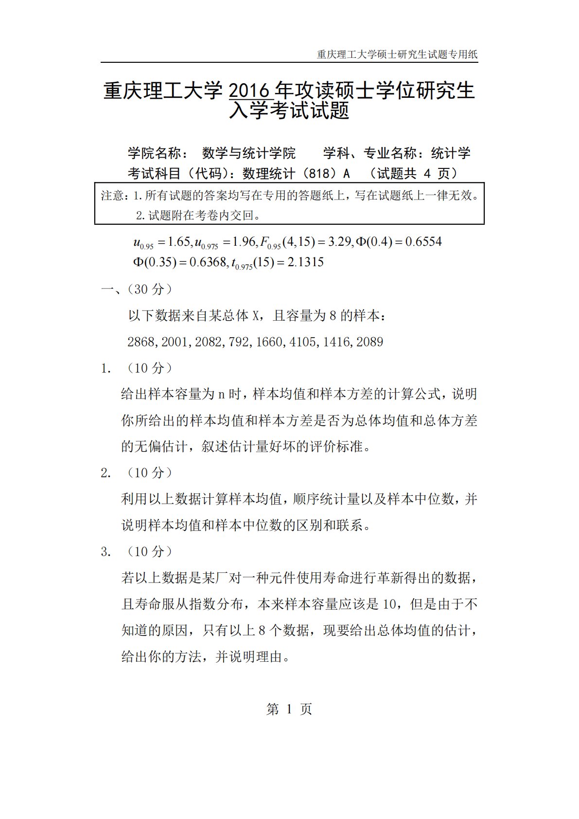
重庆理工大学硕士研究生试题专用纸重庆理工大学2016年攻读硕士学位研究生入学考试试题学院名称:数学与统计学院学科、专业名称:统计学考试科目(代码):数理统计(818)A(试题共4页)注意:1.所有试题的答案均写在专用的答题纸上,写在试题纸上一律无效。2.试题附在考卷内交回。0.950.9750.950.9751.65,1.96,(4,15)3.29,(0.4)0.6554(0.35)0.6368,(15)2.1315uuFt一、(30分)以下数据来自某总体X,且容量为8的样本:2868,2001,2082,792,1660,4105,1416,20891.(10分)给出样本容量...
相关推荐
-
华南农业大学842畜牧学概论环卫题库+答案(环境卫生)VIP专享
2026-01-07 999+ -
华南农业大学842畜牧学概论家畜环境卫生学题库(环境卫生)VIP专享
2026-01-07 999+ -
华南农业大学842畜牧学概论家畜环境卫生学重点(环境卫生)VIP专享
2026-01-07 999+ -
华南农业大学842畜牧学概论生理学复习重点1(生理)VIP专享
2026-01-07 999+ -
华南农业大学842畜牧学概论生理学复习重点2(生理)VIP专享
2026-01-07 999+ -
华南农业大学842畜牧学概论养猪学复习重点(猪)VIP专享
2026-01-07 999+ -
华南农业大学842畜牧学概论真题VIP专享
2026-01-07 999+ -
华南农业大学842畜牧学概论真题答案VIP专享
2026-01-07 999+ -
华南农业大学842畜牧学概论2023真题答案VIP专享
2026-01-07 999+ -
华南农业大学842畜牧学概论2024考研842专业课真题VIP专享
2026-01-07 999+
相关内容
-
华南农业大学842畜牧学概论养猪学复习重点(猪)
分类:考研考博类
时间:2026-01-07
标签:无
格式:PDF
价格:3 知币
-
华南农业大学842畜牧学概论真题
分类:考研考博类
时间:2026-01-07
标签:真题
格式:DOCX
价格:3 知币
-
华南农业大学842畜牧学概论真题答案
分类:考研考博类
时间:2026-01-07
标签:真题
格式:DOCX
价格:3 知币
-
华南农业大学842畜牧学概论2023真题答案
分类:考研考博类
时间:2026-01-07
标签:真题
格式:DOCX
价格:4.9 知币
-
华南农业大学842畜牧学概论2024考研842专业课真题
分类:考研考博类
时间:2026-01-07
标签:真题
格式:DOCX
价格:4.9 知币

