福州大学866信号与系统2019年大纲
标签: #2019
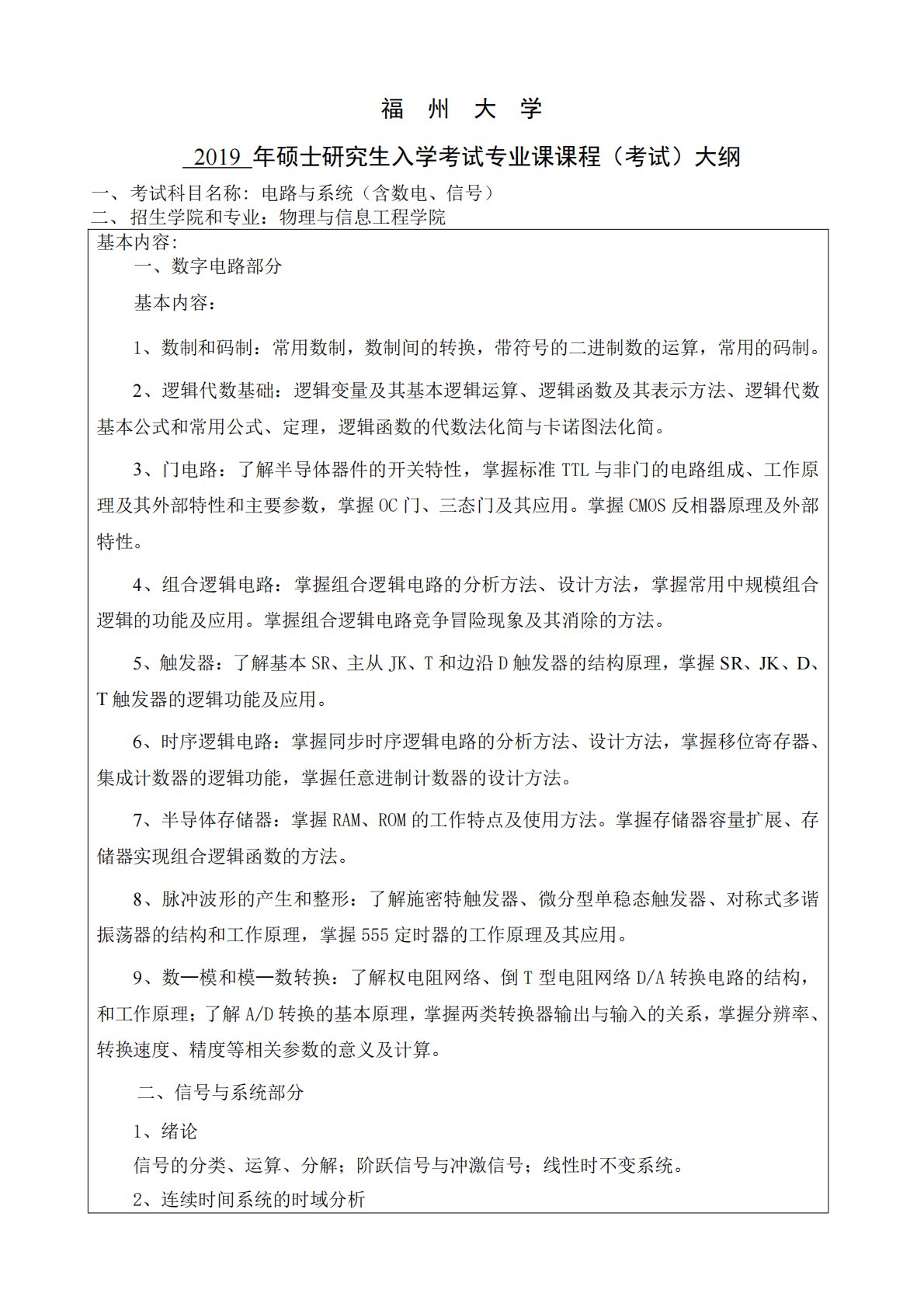
福州大学2019年硕士研究生入学考试专业课课程(考试)大纲一、考试科目名称:电路与系统(含数电、信号)二、招生学院和专业:物理与信息工程学院基本内容:一、数字电路部分基本内容:1、数制和码制:常用数制,数制间的转换,带符号的二进制数的运算,常用的码制。2、逻辑代数基础:逻辑变量及其基本逻辑运算、逻辑函数及其表示方法、逻辑代数基本公式和常用公式、定理,逻辑函数的代数法化简与卡诺图法化简。3、门电路:了解半导体器件的开关特性,掌握标准TTL与非门的电路组成、工作原理及其外部特性和主要参数,掌握OC门、三态门及其应用。掌握CMOS反相器原理及外部特性。4、组合逻辑电路:掌握组合逻辑电路的分析方法、设...
相关推荐
-
华南农业大学842畜牧学概论环卫题库+答案(环境卫生)VIP专享
2026-01-07 999+ -
华南农业大学842畜牧学概论家畜环境卫生学题库(环境卫生)VIP专享
2026-01-07 999+ -
华南农业大学842畜牧学概论家畜环境卫生学重点(环境卫生)VIP专享
2026-01-07 999+ -
华南农业大学842畜牧学概论生理学复习重点1(生理)VIP专享
2026-01-07 999+ -
华南农业大学842畜牧学概论生理学复习重点2(生理)VIP专享
2026-01-07 999+ -
华南农业大学842畜牧学概论养猪学复习重点(猪)VIP专享
2026-01-07 999+ -
华南农业大学842畜牧学概论真题VIP专享
2026-01-07 999+ -
华南农业大学842畜牧学概论真题答案VIP专享
2026-01-07 999+ -
华南农业大学842畜牧学概论2023真题答案VIP专享
2026-01-07 999+ -
华南农业大学842畜牧学概论2024考研842专业课真题VIP专享
2026-01-07 999+
相关内容
-
华南农业大学842畜牧学概论养猪学复习重点(猪)
分类:考研考博类
时间:2026-01-07
标签:无
格式:PDF
价格:3 知币
-
华南农业大学842畜牧学概论真题
分类:考研考博类
时间:2026-01-07
标签:真题
格式:DOCX
价格:3 知币
-
华南农业大学842畜牧学概论真题答案
分类:考研考博类
时间:2026-01-07
标签:真题
格式:DOCX
价格:3 知币
-
华南农业大学842畜牧学概论2023真题答案
分类:考研考博类
时间:2026-01-07
标签:真题
格式:DOCX
价格:4.9 知币
-
华南农业大学842畜牧学概论2024考研842专业课真题
分类:考研考博类
时间:2026-01-07
标签:真题
格式:DOCX
价格:4.9 知币

