福州大学866信号与系统2021年考研大纲
标签: #2021年
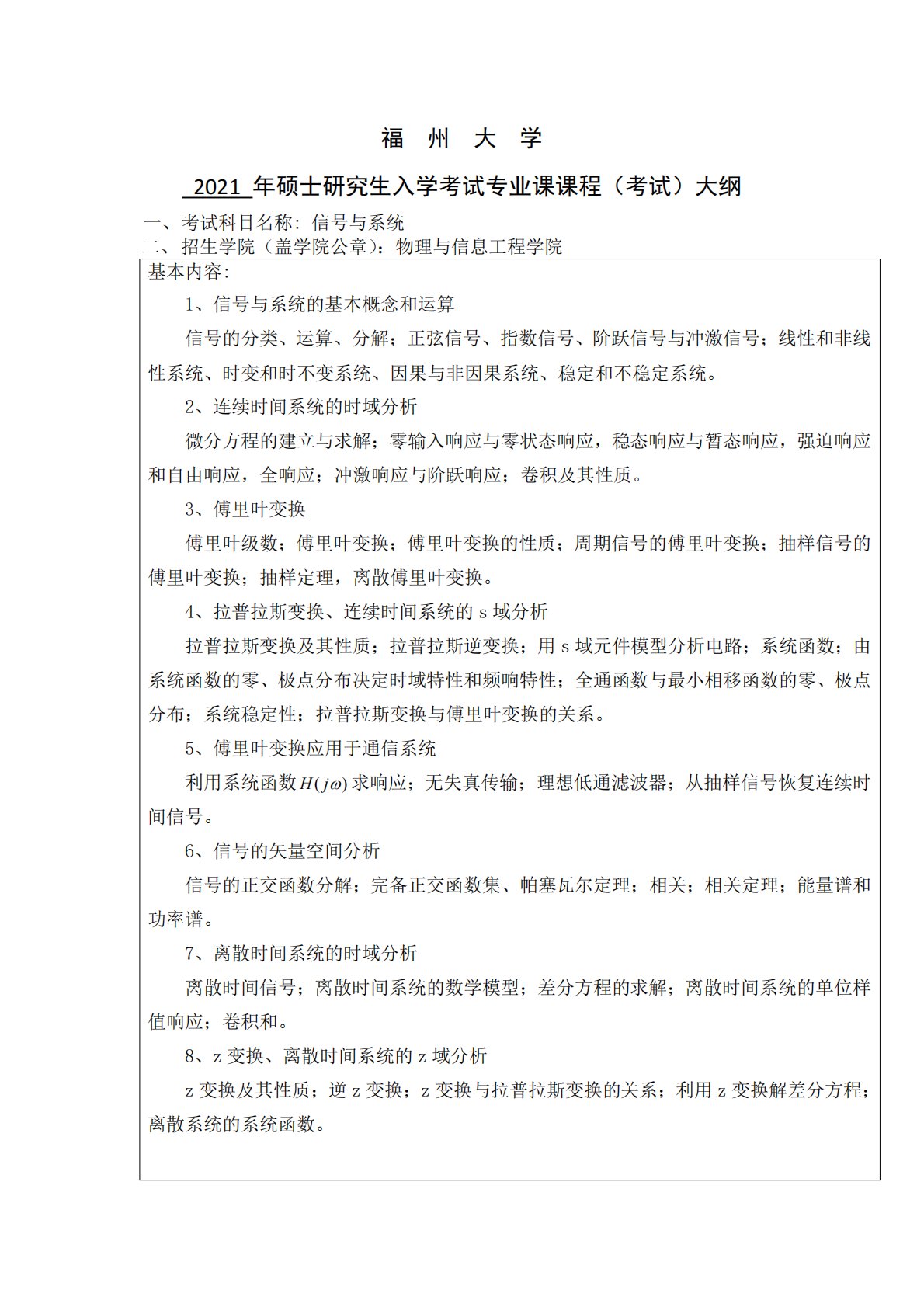
福州大学2021年硕士研究生入学考试专业课课程(考试)大纲一、考试科目名称:信号与系统二、招生学院(盖学院公章):物理与信息工程学院基本内容:1、信号与系统的基本概念和运算信号的分类、运算、分解;正弦信号、指数信号、阶跃信号与冲激信号;线性和非线性系统、时变和时不变系统、因果与非因果系统、稳定和不稳定系统。2、连续时间系统的时域分析微分方程的建立与求解;零输入响应与零状态响应,稳态响应与暂态响应,强迫响应和自由响应,全响应;冲激响应与阶跃响应;卷积及其性质。3、傅里叶变换傅里叶级数;傅里叶变换;傅里叶变换的性质;周期信号的傅里叶变换;抽样信号的傅里叶变换;抽样定理,离散傅里叶变换。4、拉普拉斯...
相关推荐
-
华南农业大学842畜牧学概论环卫题库+答案(环境卫生)VIP专享
2026-01-07 999+ -
华南农业大学842畜牧学概论家畜环境卫生学题库(环境卫生)VIP专享
2026-01-07 999+ -
华南农业大学842畜牧学概论家畜环境卫生学重点(环境卫生)VIP专享
2026-01-07 999+ -
华南农业大学842畜牧学概论生理学复习重点1(生理)VIP专享
2026-01-07 999+ -
华南农业大学842畜牧学概论生理学复习重点2(生理)VIP专享
2026-01-07 999+ -
华南农业大学842畜牧学概论养猪学复习重点(猪)VIP专享
2026-01-07 999+ -
华南农业大学842畜牧学概论真题VIP专享
2026-01-07 999+ -
华南农业大学842畜牧学概论真题答案VIP专享
2026-01-07 999+ -
华南农业大学842畜牧学概论2023真题答案VIP专享
2026-01-07 999+ -
华南农业大学842畜牧学概论2024考研842专业课真题VIP专享
2026-01-07 999+
相关内容
-
华南农业大学842畜牧学概论养猪学复习重点(猪)
分类:考研考博类
时间:2026-01-07
标签:无
格式:PDF
价格:3 知币
-
华南农业大学842畜牧学概论真题
分类:考研考博类
时间:2026-01-07
标签:真题
格式:DOCX
价格:3 知币
-
华南农业大学842畜牧学概论真题答案
分类:考研考博类
时间:2026-01-07
标签:真题
格式:DOCX
价格:3 知币
-
华南农业大学842畜牧学概论2023真题答案
分类:考研考博类
时间:2026-01-07
标签:真题
格式:DOCX
价格:4.9 知币
-
华南农业大学842畜牧学概论2024考研842专业课真题
分类:考研考博类
时间:2026-01-07
标签:真题
格式:DOCX
价格:4.9 知币

