华南农业大学819食品化学2014年真题
标签: #真题
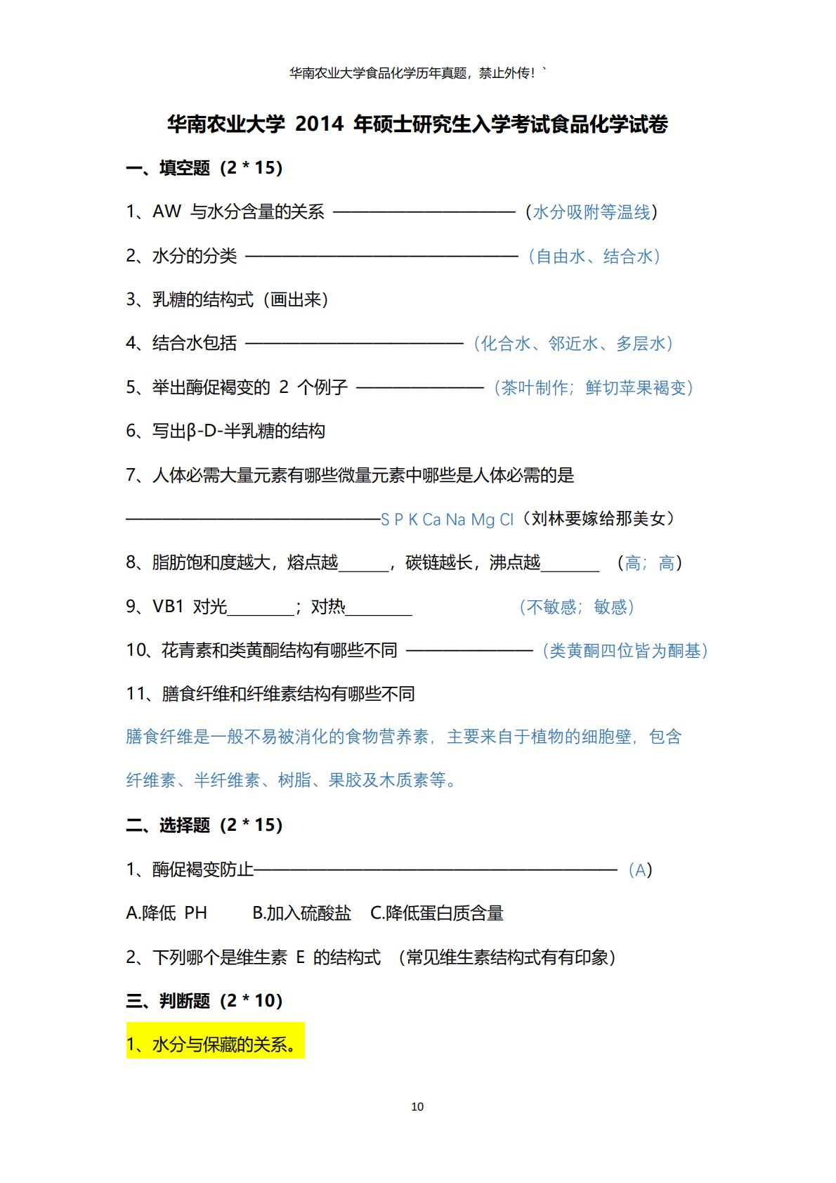
华南农业大学食品化学历年真题,禁止外传!`10华南农业大学2014年硕士研究生入学考试食品化学试卷一、填空题(2*15)1、AW与水分含量的关系——————————(水分吸附等温线)2、水分的分类———————————————(自由水、结合水)3、乳糖的结构式(画出来)4、结合水包括————————————(化合水、邻近水、多层水)5、举出酶促褐变的2个例子———————(茶叶制作;鲜切苹果褐变)6、写出β-D-半乳糖的结构7、人体必需大量元素有哪些微量元素中哪些是人体必需的是——————————————SPKCaNaMgCl(刘林要嫁给那美女)8、脂肪饱和度越大,熔点越,碳链越长,沸点越(高...
相关推荐
-
北京工业大学812材料力学2021年真题VIP专享
2025-12-29 999+ -
北京工业大学812材料力学2022年真题VIP专享
2025-12-29 999+ -
北京工业大学822信息与系统2021年真题答案VIP专享
2025-12-29 999+ -
北京工业大学822信息与系统2022年真题VIP专享
2025-12-29 999+ -
兰州大学803半导体物理(含晶体管原理)大学2017年真题VIP免费
2025-12-31 999+ -
兰州大学803半导体物理(含晶体管原理)大学2018年真题VIP免费
2025-12-31 999+ -
兰州大学803半导体物理(含晶体管原理)大学2019年真题VIP免费
2025-12-31 999+ -
长安大学838材料科学基础课后习题答案VIP免费
2026-01-13 999+ -
清华大学827电路原理2009年真题免费
2026-02-26 999+ -
清华大学827电路原理2009年真题答案免费
2026-02-26 999+
相关内容
-
宁夏大学电路手写版答案
分类:考研考博类
时间:2026-02-26
标签:无
格式:PDF
价格:免费
-
清华大学827电路原理2008年真题
分类:考研考博类
时间:2026-02-26
标签:清华大学
格式:PDF
价格:免费
-
清华大学827电路原理2008年真题答案
分类:考研考博类
时间:2026-02-26
标签:清华大学
格式:PDF
价格:免费
-
清华大学827电路原理2009年真题
分类:考研考博类
时间:2026-02-26
标签:清华大学
格式:PDF
价格:免费
-
清华大学827电路原理2009年真题答案
分类:考研考博类
时间:2026-02-26
标签:清华大学
格式:PDF
价格:免费

