华南农业大学819食品化学2015年真题
标签: #真题
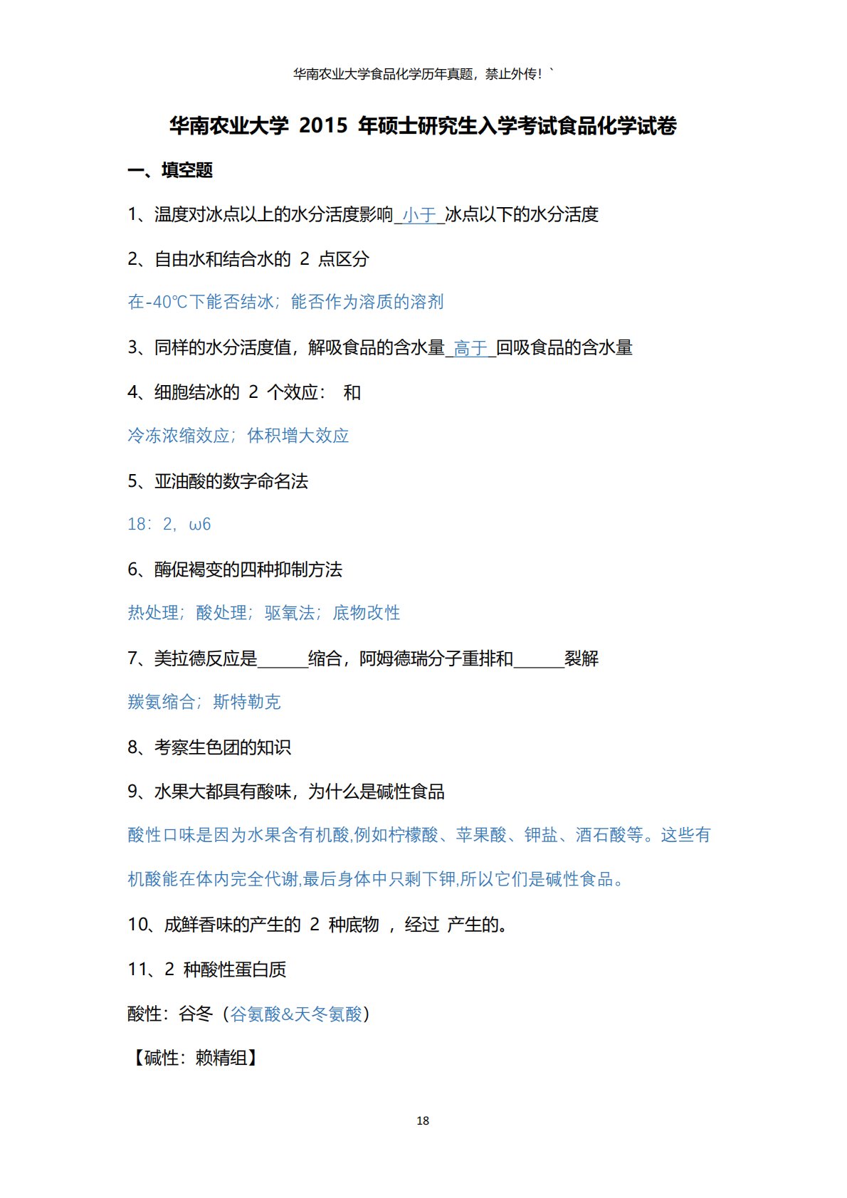
华南农业大学食品化学历年真题,禁止外传!`18华南农业大学2015年硕士研究生入学考试食品化学试卷一、填空题1、温度对冰点以上的水分活度影响小于冰点以下的水分活度2、自由水和结合水的2点区分在-40℃下能否结冰;能否作为溶质的溶剂3、同样的水分活度值,解吸食品的含水量高于回吸食品的含水量4、细胞结冰的2个效应:和冷冻浓缩效应;体积增大效应5、亚油酸的数字命名法18:2,ω66、酶促褐变的四种抑制方法热处理;酸处理;驱氧法;底物改性7、美拉德反应是缩合,阿姆德瑞分子重排和裂解羰氨缩合;斯特勒克8、考察生色团的知识9、水果大都具有酸味,为什么是碱性食品酸性口味是因为水果含有机酸,例如柠檬酸、苹果酸...
相关推荐
-
黑龙江大学735考古学专业基础名词解释(考古学、博物馆、文物学)大杂烩VIP免费
2026-02-25 999+ -
黑龙江大学735考古学专业基础中国南方崖葬 的类型学考察VIP免费
2026-02-25 999+ -
黑龙江大学735考古学专业基础文化遗产VIP免费
2026-02-25 999+ -
黑龙江大学735考古学专业基础福建武夷山市葫芦山遗址2014年发掘简报VIP免费
2026-02-25 999+ -
黑龙江大学735考古学专业基础冲刺笔记VIP免费
2026-02-25 999+ -
黑龙江大学735考古学专业基础厦大冲刺笔记VIP免费
2026-02-25 999+ -
黑龙江大学735考古学专业基础郑州二VIP免费
2026-02-25 999+ -
黑龙江大学735考古学专业基础中国文物古迹保护准则VIP免费
2026-02-25 999+ -
黑龙江大学735考古学专业基础考古学十八讲题目总结VIP专享
2026-02-25 999+ -
黑龙江大学735考古学专业基础文化遗产整理VIP专享
2026-02-25 999+
相关内容
-
黑龙江大学735考古学专业基础厦大冲刺笔记
分类:考研考博类
时间:2026-02-25
标签:无
格式:PDF
价格:1 知币
-
黑龙江大学735考古学专业基础郑州二
分类:考研考博类
时间:2026-02-25
标签:无
格式:PDF
价格:1 知币
-
黑龙江大学735考古学专业基础中国文物古迹保护准则
分类:考研考博类
时间:2026-02-25
标签:无
格式:PDF
价格:1 知币
-
黑龙江大学735考古学专业基础考古学十八讲题目总结
分类:考研考博类
时间:2026-02-25
标签:无
格式:PDF
价格:3 知币
-
黑龙江大学735考古学专业基础文化遗产整理
分类:考研考博类
时间:2026-02-25
标签:无
格式:PDF
价格:3 知币

