桂林理工大学448汉语写作与百科知识2021年真题
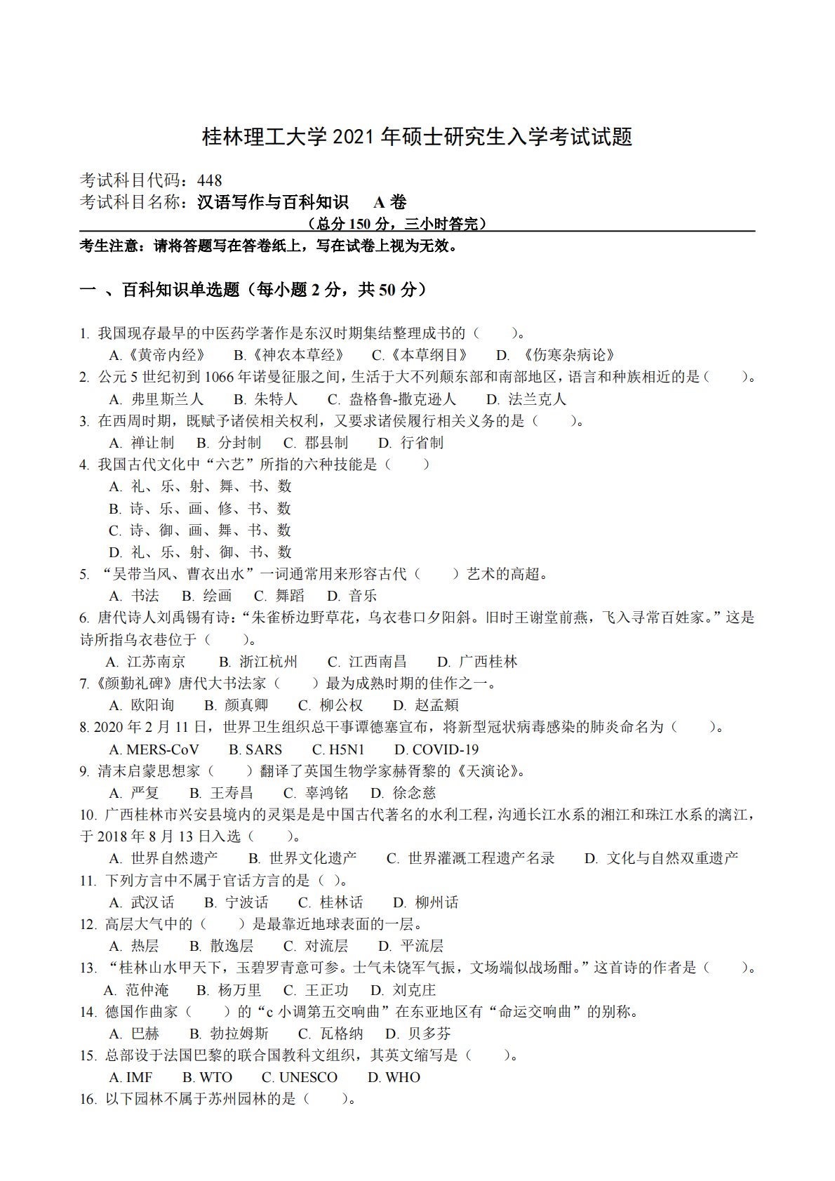
桂林理工大学2021年硕士研究生入学考试试题考试科目代码:448考试科目名称:汉语写作与百科知识A卷(总分150分,三小时答完)考生注意:请将答题写在答卷纸上,写在试卷上视为无效。一、百科知识单选题(每小题2分,共50分)1.我国现存最早的中医药学著作是东汉时期集结整理成书的(A.《黄帝内经》B.《神农本草经》C.《本草纲目》)。D.《伤寒杂病论》2.公元5世纪初到1066年诺曼征服之间,生活于大不列颠东部和南部地区,语言和种族相近的是()。A.弗里斯兰人B.朱特人C.盎格鲁-撒克逊人D.法兰克人3.在西周时期,既赋予诸侯相关权利,又要求诸侯履行相关义务的是()。A.禅让制B.分封制C.郡县制...
相关推荐
-
北京工业大学812材料力学2021年真题VIP专享
2025-12-29 999+ -
北京工业大学812材料力学2022年真题VIP专享
2025-12-29 999+ -
北京工业大学822信息与系统2021年真题答案VIP专享
2025-12-29 999+ -
北京工业大学822信息与系统2022年真题VIP专享
2025-12-29 999+ -
兰州大学803半导体物理(含晶体管原理)大学2017年真题VIP免费
2025-12-31 999+ -
兰州大学803半导体物理(含晶体管原理)大学2018年真题VIP免费
2025-12-31 999+ -
兰州大学803半导体物理(含晶体管原理)大学2019年真题VIP免费
2025-12-31 999+ -
清华大学827电路原理2008年真题答案
2026-02-26 999+ -
清华大学827电路原理2009年真题
2026-02-26 999+ -
清华大学827电路原理2009年真题答案
2026-02-26 999+
相关内容
-
厦门大学334新闻与传播专业综合能力2023年真题
分类:考研考博类
时间:2026-02-26
标签:真题
格式:PDF
价格:4.9 知币
-
厦门大学334新闻与传播专业综合能力2024年真题
分类:考研考博类
时间:2026-02-26
标签:真题
格式:PDF
价格:4.9 知币
-
厦门大学334新闻与传播专业综合能力2025年真题
分类:考研考博类
时间:2026-02-26
标签:真题
格式:PDF
价格:4.9 知币
-
厦门大学440新闻与传播专业基础2023年真题
分类:考研考博类
时间:2026-02-26
标签:真题
格式:PDF
价格:4.9 知币
-
厦门大学440新闻与传播专业基础2024年真题
分类:考研考博类
时间:2026-02-26
标签:真题
格式:PDF
价格:4.9 知币

