桂林电子科技大学B03通信原理2013A真题
VIP免费
标签: #真题
摘要:
展开>>
收起<<
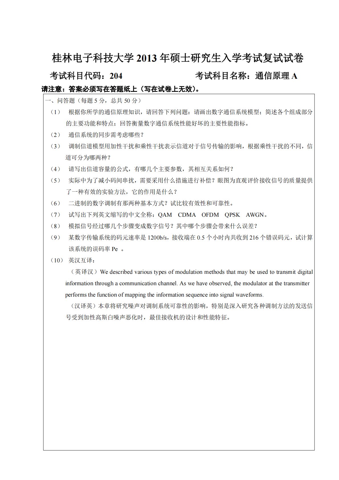
桂林电子科技大学2013年硕士研究生入学考试复试试卷考试科目名称:通信原理A考试科目代码:204请注意:答案必须写在答题纸上(写在试卷上无效)。一、问答题(每题5分,总共50分)(1)根据你所学的通信原理知识,请回答下列问题:请画出数字通信系统模型;简述各个组成部分的主要功能和特点;回答衡量数字通信系统性能好坏的主要性能指标。(2)通信系统的同步需考虑哪些?(3)调制信道模型用加性干扰和乘性干扰表示信道对于信号传输的影响,根据乘性干扰的不同,信道可分为哪两种?(4)请写出信道容量的公式,有哪几个主要参数,其相互关系如何?(5)实际中为了减小码间串扰,需要采用什么措施进行补偿?眼图为直观评价接收...
相关推荐
-
中国地质大学(北京)809综合地质学复习经验VIP免费
2026-01-09 999+ -
陕西师范大学832综合化学2003年真题(无机化学)免费
2026-02-02 999+ -
青岛科技大学高分子物理化学2010年答案免费
2026-02-26 999+ -
三峡大学分析化学(同等学力加试)2009年真题免费
2026-02-26 999+ -
三峡大学化学综合2006年真题免费
2026-02-26 999+ -
三峡大学化学综合2009年真题免费
2026-02-26 999+ -
厦门大学生化考研大纲免费
2026-02-26 999+ -
厦门大学生物化学期末考试2005年免费
2026-02-26 999+ -
厦门大学生物化学期末考试答案2005年免费
2026-02-26 999+ -
厦门大学生物化学期末考试及答案2006免费
2026-02-26 999+
作者:北木在北
分类:考研考博类
价格:1知币
属性:3 页
大小:325.13KB
格式:PDF
时间:2026-01-08

