桂林电子科技大学B03通信原理2014(A)B卷真题
标签: #真题
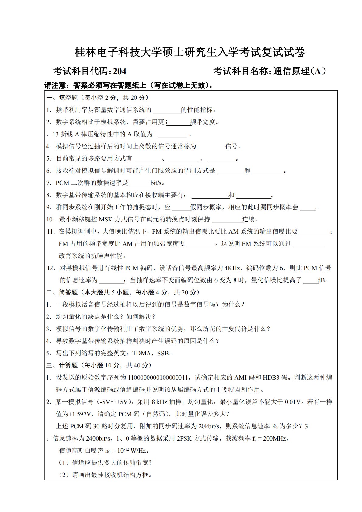
桂林电子科技大学硕士研究生入学考试复试试卷考试科目代码:204考试科目名称:通信原理(A)请注意:答案必须写在答题纸上(写在试卷上无效)。的性能指标。频带宽度。一、填空题(每小空2分,共20分)1.频带利用率是衡量数字通信系统的2.数字系统相比于模拟系统,需要占用更3.13折线A律压缩特性中的A取值为。4.模拟信号经过抽样后的时间上离散的信号通常称为信号。5.目前常见的多路复用方式有、、。6.接收端对模拟信号解调时可能产生门限效应的调制方式是和。7.PCM二次群的数据速率是bit/s。和。假同步概率,相应的此时漏同步概率会。8.数字基带传输系统的基本构成在接收端主要有:9.群同步系统在刚开始工...
相关推荐
-
中国地质大学(北京)809综合地质学复习经验VIP免费
2026-01-09 999+ -
陕西师范大学832综合化学2003年真题(无机化学)免费
2026-02-02 999+ -
青岛科技大学高分子物理化学2010年答案免费
2026-02-26 999+ -
三峡大学分析化学(同等学力加试)2009年真题免费
2026-02-26 999+ -
三峡大学化学综合2006年真题免费
2026-02-26 999+ -
三峡大学化学综合2009年真题免费
2026-02-26 999+ -
厦门大学生化考研大纲免费
2026-02-26 999+ -
厦门大学生物化学期末考试2005年免费
2026-02-26 999+ -
厦门大学生物化学期末考试答案2005年免费
2026-02-26 999+ -
厦门大学生物化学期末考试及答案2006免费
2026-02-26 999+

