广东工业大学835材料科学基础2015真题答案
VIP免费
标签: #真题
摘要:
展开>>
收起<<
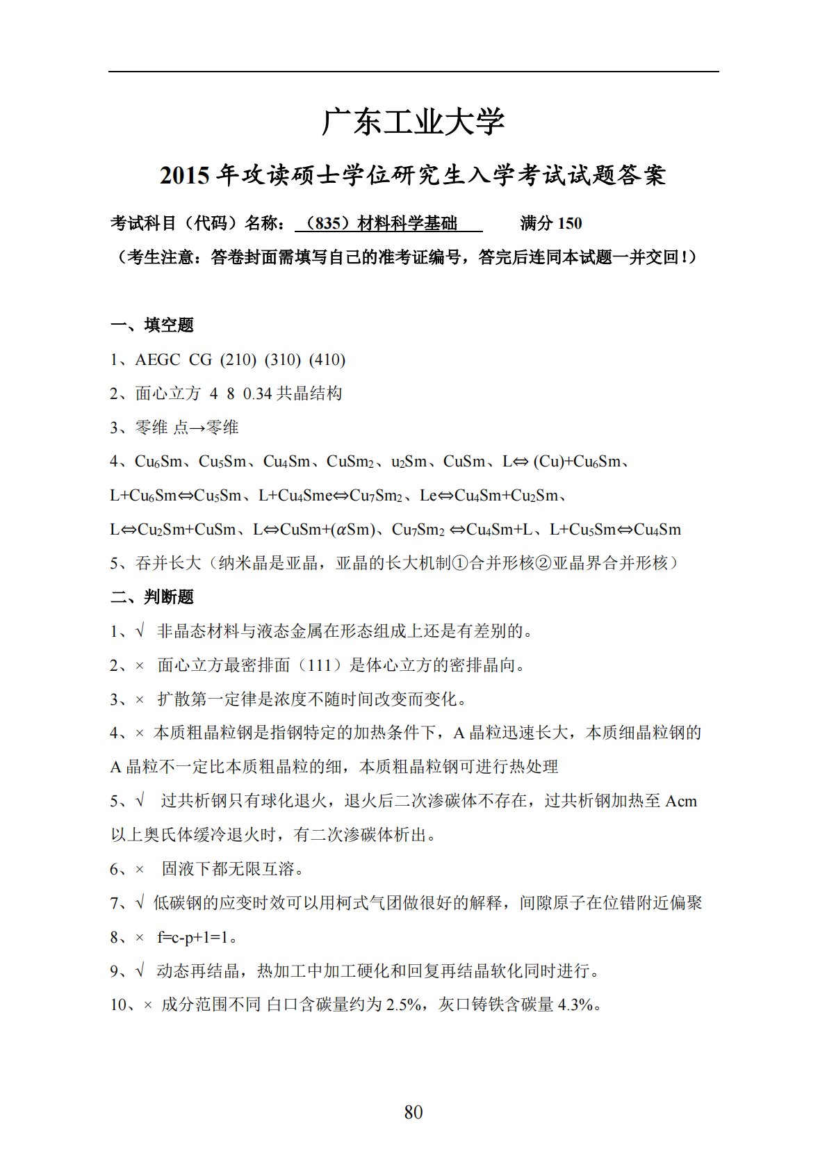
80广东工业大学2015年攻读硕士学位研究生入学考试试题答案考试科目(代码)名称:(835)材料科学基础满分150(考生注意:答卷封面需填写自己的准考证编号,答完后连同本试题一并交回!)一、填空题1、AEGCCG(210)(310)(410)2、面心立方480.34共晶结构3、零维点→零维4、Cu6Sm、Cu5Sm、Cu4Sm、CuSm2、u2Sm、CuSm、L⇔(Cu)+Cu6Sm、L+Cu6Sm⇔Cu5Sm、L+Cu4Sme⇔Cu7Sm2、Le⇔Cu4Sm+Cu2Sm、L⇔Cu2Sm+CuSm、L⇔CuSm+(Sm)、Cu7Sm2⇔Cu4Sm+L、L+Cu5Sm⇔...
相关推荐
-
中国地质大学(北京)809综合地质学复习经验VIP免费
2026-01-09 999+ -
陕西师范大学832综合化学2003年真题(无机化学)免费
2026-02-02 999+ -
青岛科技大学高分子物理化学2010年答案免费
2026-02-26 999+ -
三峡大学分析化学(同等学力加试)2009年真题免费
2026-02-26 999+ -
三峡大学化学综合2006年真题免费
2026-02-26 999+ -
三峡大学化学综合2009年真题免费
2026-02-26 999+ -
厦门大学生化考研大纲免费
2026-02-26 999+ -
厦门大学生物化学期末考试2005年免费
2026-02-26 999+ -
厦门大学生物化学期末考试答案2005年免费
2026-02-26 999+ -
厦门大学生物化学期末考试及答案2006免费
2026-02-26 999+
作者:北木在北
分类:考研考博类
价格:2知币
属性:8 页
大小:815.59KB
格式:PDF
时间:2026-01-08

