广东工业大学835材料科学基础知识点
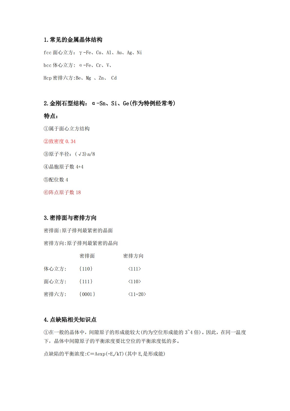
1.常见的金属晶体结构fcc面心立方:γ-Fe、Cu、Al、Au、Ag、Nibcc体心立方:α-Fe、Cr、V、Hcp密排六方:Be、Mg、Zn、Cd2.金刚石型结构:α-Sn、Si、Ge(作为特例经常考)特点:①属于面心立方结构②致密度0.34③原子半径:(√3)a/8④晶胞原子数4+4⑤配位数4⑥阵点原子数183.密排面与密排方向密排面:原子排列最紧密的晶面密排方向:原子排列最紧密的晶向密排面密排方向体心立方:{110}面心立方:{111}密排六方:{0001}4.点缺陷相关知识点①在一般的晶体中,间隙原子的形成能较大(约为空位形成能的3~4倍)。因此,在同一温度下,晶体中间隙原子的平衡浓...
相关推荐
-
北京工业大学812材料力学2021年真题VIP专享
2025-12-29 999+ -
北京工业大学812材料力学2022年真题VIP专享
2025-12-29 999+ -
北京工业大学822信息与系统2021年真题答案VIP专享
2025-12-29 999+ -
北京工业大学822信息与系统2022年真题VIP专享
2025-12-29 999+ -
兰州大学803半导体物理(含晶体管原理)大学2017年真题VIP免费
2025-12-31 999+ -
兰州大学803半导体物理(含晶体管原理)大学2018年真题VIP免费
2025-12-31 999+ -
兰州大学803半导体物理(含晶体管原理)大学2019年真题VIP免费
2025-12-31 999+ -
清华大学827电路原理2008年真题答案
2026-02-26 999+ -
清华大学827电路原理2009年真题
2026-02-26 999+ -
清华大学827电路原理2009年真题答案
2026-02-26 999+
相关内容
-
厦门大学334新闻与传播专业综合能力2023年真题
分类:考研考博类
时间:2026-02-26
标签:真题
格式:PDF
价格:4.9 知币
-
厦门大学334新闻与传播专业综合能力2024年真题
分类:考研考博类
时间:2026-02-26
标签:真题
格式:PDF
价格:4.9 知币
-
厦门大学334新闻与传播专业综合能力2025年真题
分类:考研考博类
时间:2026-02-26
标签:真题
格式:PDF
价格:4.9 知币
-
厦门大学440新闻与传播专业基础2023年真题
分类:考研考博类
时间:2026-02-26
标签:真题
格式:PDF
价格:4.9 知币
-
厦门大学440新闻与传播专业基础2024年真题
分类:考研考博类
时间:2026-02-26
标签:真题
格式:PDF
价格:4.9 知币

