桂林电子科技大学B05计算机网络通信原理必问66题
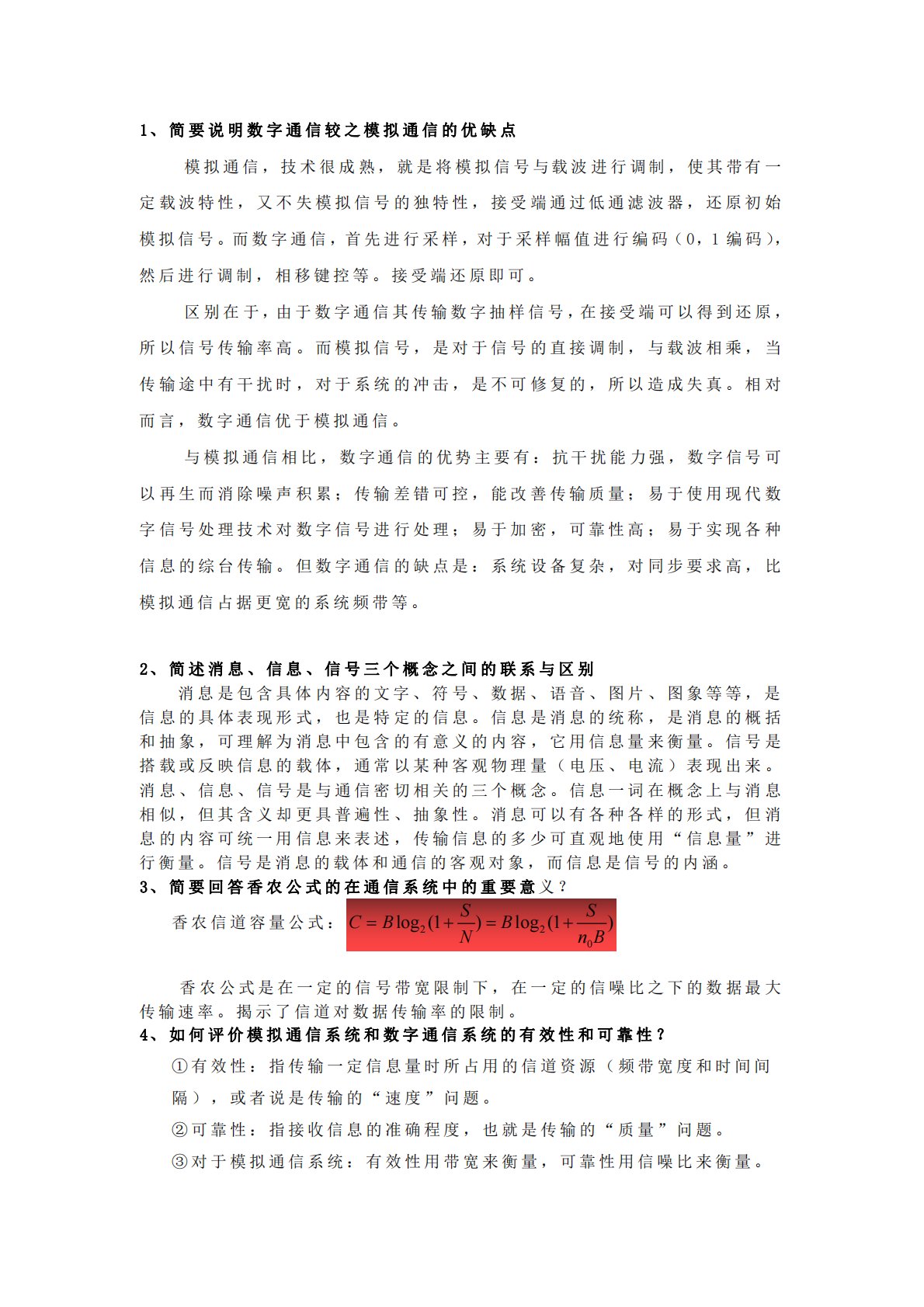
1、简要说明数字通信较之模拟通信的优缺点模拟通信,技术很成熟,就是将模拟信号与载波进行调制,使其带有一定载波特性,又不失模拟信号的独特性,接受端通过低通滤波器,还原初始模拟信号。而数字通信,首先进行采样,对于采样幅值进行编码(0,1编码),然后进行调制,相移键控等。接受端还原即可。区别在于,由于数字通信其传输数字抽样信号,在接受端可以得到还原,所以信号传输率高。而模拟信号,是对于信号的直接调制,与载波相乘,当传输途中有干扰时,对于系统的冲击,是不可修复的,所以造成失真。相对而言,数字通信优于模拟通信。与模拟通信相比,数字通信的优势主要有:抗干扰能力强,数字信号可以再生而消除噪声积累;传输差错可...
相关推荐
-
北京工业大学812材料力学2021年真题VIP专享
2025-12-29 999+ -
北京工业大学812材料力学2022年真题VIP专享
2025-12-29 999+ -
北京工业大学822信息与系统2021年真题答案VIP专享
2025-12-29 999+ -
北京工业大学822信息与系统2022年真题VIP专享
2025-12-29 999+ -
兰州大学803半导体物理(含晶体管原理)大学2017年真题VIP免费
2025-12-31 999+ -
兰州大学803半导体物理(含晶体管原理)大学2018年真题VIP免费
2025-12-31 999+ -
兰州大学803半导体物理(含晶体管原理)大学2019年真题VIP免费
2025-12-31 999+ -
清华大学827电路原理2008年真题答案
2026-02-26 999+ -
清华大学827电路原理2009年真题
2026-02-26 999+ -
清华大学827电路原理2009年真题答案
2026-02-26 999+
相关内容
-
厦门大学334新闻与传播专业综合能力2023年真题
分类:考研考博类
时间:2026-02-26
标签:真题
格式:PDF
价格:4.9 知币
-
厦门大学334新闻与传播专业综合能力2024年真题
分类:考研考博类
时间:2026-02-26
标签:真题
格式:PDF
价格:4.9 知币
-
厦门大学334新闻与传播专业综合能力2025年真题
分类:考研考博类
时间:2026-02-26
标签:真题
格式:PDF
价格:4.9 知币
-
厦门大学440新闻与传播专业基础2023年真题
分类:考研考博类
时间:2026-02-26
标签:真题
格式:PDF
价格:4.9 知币
-
厦门大学440新闻与传播专业基础2024年真题
分类:考研考博类
时间:2026-02-26
标签:真题
格式:PDF
价格:4.9 知币

