重庆理工大学805材料科学基础2016年真题
VIP免费
标签: #真题
摘要:
展开>>
收起<<
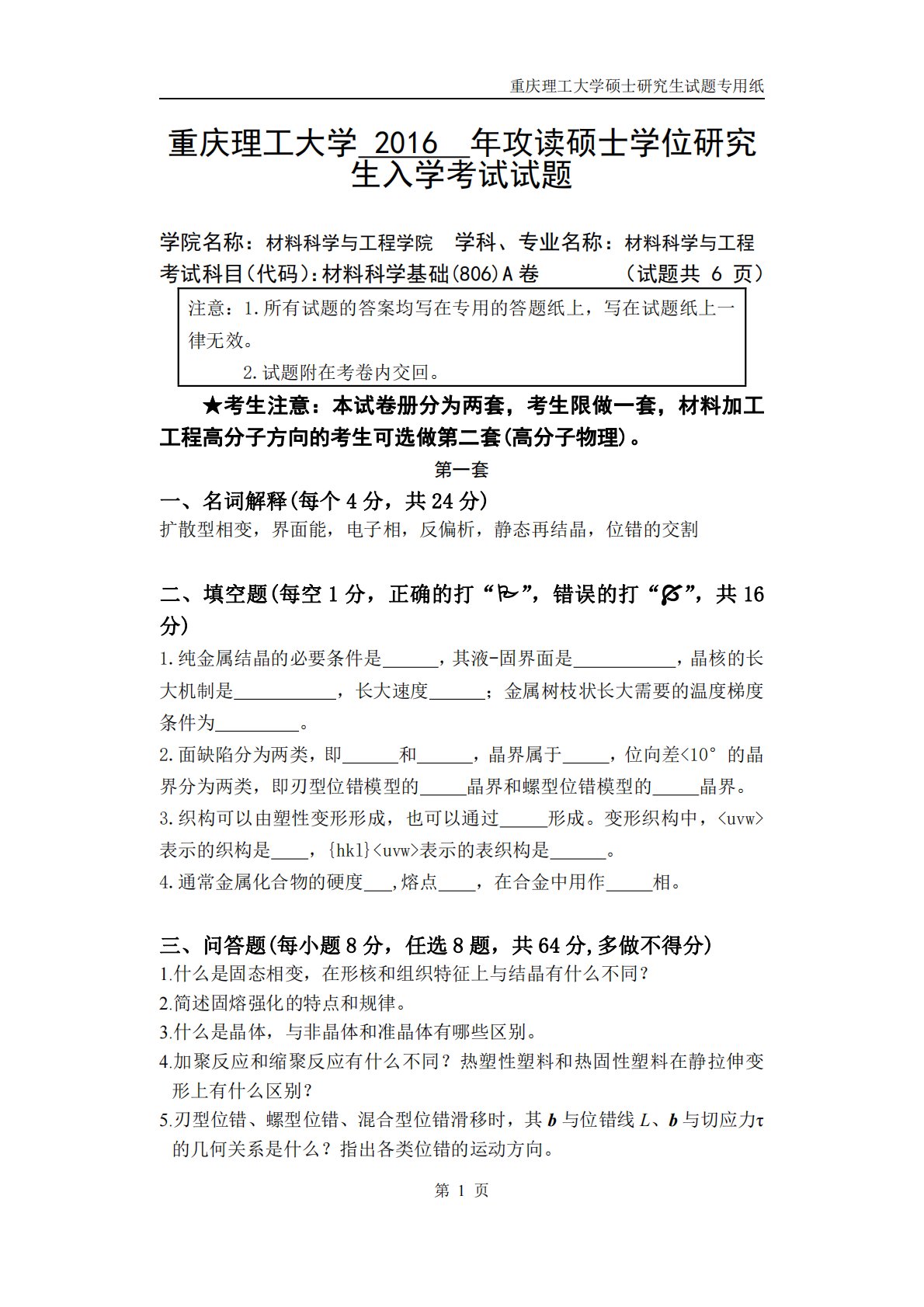
重庆理工大学硕士研究生试题专用纸第1页重庆理工大学2016年攻读硕士学位研究生入学考试试题学院名称:材料科学与工程学院学科、专业名称:材料科学与工程考试科目(代码):材料科学基础(806)A卷(试题共6页)注意:1.所有试题的答案均写在专用的答题纸上,写在试题纸上一律无效。2.试题附在考卷内交回。★考生注意:本试卷册分为两套,考生限做一套,材料加工工程高分子方向的考生可选做第二套(高分子物理)。第一套一、名词解释(每个4分,共24分)扩散型相变,界面能,电子相,反偏析,静态再结晶,位错的交割二、填空题(每空1分,正确的打“”,错误的打“”,共16分)1.纯金属结晶的必要条件是,其液-固界面...
相关推荐
-
中国地质大学(北京)809综合地质学复习经验VIP免费
2026-01-09 999+ -
陕西师范大学832综合化学2003年真题(无机化学)免费
2026-02-02 999+ -
青岛科技大学高分子物理化学2010年答案免费
2026-02-26 999+ -
三峡大学分析化学(同等学力加试)2009年真题免费
2026-02-26 999+ -
三峡大学化学综合2006年真题免费
2026-02-26 999+ -
三峡大学化学综合2009年真题免费
2026-02-26 999+ -
厦门大学生化考研大纲免费
2026-02-26 999+ -
厦门大学生物化学期末考试2005年免费
2026-02-26 999+ -
厦门大学生物化学期末考试答案2005年免费
2026-02-26 999+ -
厦门大学生物化学期末考试及答案2006免费
2026-02-26 999+
作者:平安喜乐
分类:考研考博类
价格:2知币
属性:7 页
大小:419.05KB
格式:PDF
时间:2026-01-08

