中国矿业大学(徐州)880环境工程(含水污染控制和大气污染控制)2013年真题及答案
标签: #真题
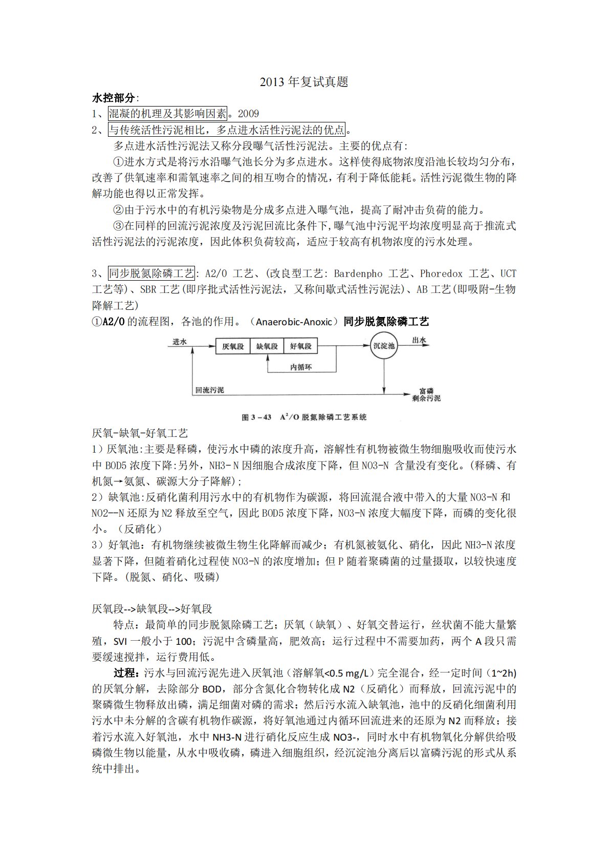
2013年复试真题水控部分:1、混凝的机理及其影响因素。20092、与传统活性污泥相比,多点进水活性污泥法的优点。多点进水活性污泥法又称分段曝气活性污泥法。主要的优点有:①进水方式是将污水沿曝气池长分为多点进水。这样使得底物浓度沿池长较均匀分布,改善了供氧速率和需氧速率之间的相互吻合的情况,有利于降低能耗。活性污泥微生物的降解功能也得以正常发挥。②由于污水中的有机污染物是分成多点进入曝气池,提高了耐冲击负荷的能力。③在同样的回流污泥浓度及污泥回流比条件下,曝气池中污泥平均浓度明显高于推流式活性污泥法的污泥浓度,因此体积负荷较高,适应于较高有机物浓度的污水处理。3、同步脱氮除磷工艺:A2/0工艺...
相关推荐
-
313历史学基础2020年真题免费
2026-02-05 999+ -
313历史学基础2020年真题答案免费
2026-02-05 999+ -
313历史学基础2021年题库免费
2026-02-05 999+ -
313历史学基础2021年真题免费
2026-02-05 999+ -
313历史学基础2021年真题答案免费
2026-02-05 999+ -
313历史学基础2022年题库免费
2026-02-05 999+ -
313历史学基础2022年真题及答案免费
2026-02-05 999+ -
313历史学基础2023-2024年大纲变化对照表免费
2026-02-05 999+ -
313历史学基础2023年统考真题及答案解析免费
2026-02-05 999+ -
313历史学基础2024年考试大纲免费
2026-02-05 999+
相关内容
-
313历史学基础2025年真题及答案解析
分类:考研考博类
时间:2026-02-06
标签:真题
格式:PDF
价格:免费
-
313历史学基础2024年真题及答案解析
分类:考研考博类
时间:2026-02-06
标签:真题
格式:PDF
价格:免费
-
313历史学基础2013年真题答案
分类:考研考博类
时间:2026-02-06
标签:真题
格式:PDF
价格:免费
-
313历史学基础2013年真题
分类:考研考博类
时间:2026-02-06
标签:真题
格式:PDF
价格:免费
-
313历史学基础2007年真题
分类:考研考博类
时间:2026-02-06
标签:真题
格式:PDF
价格:免费

