中北大学810传感器技术2015年真题1
标签: #真题
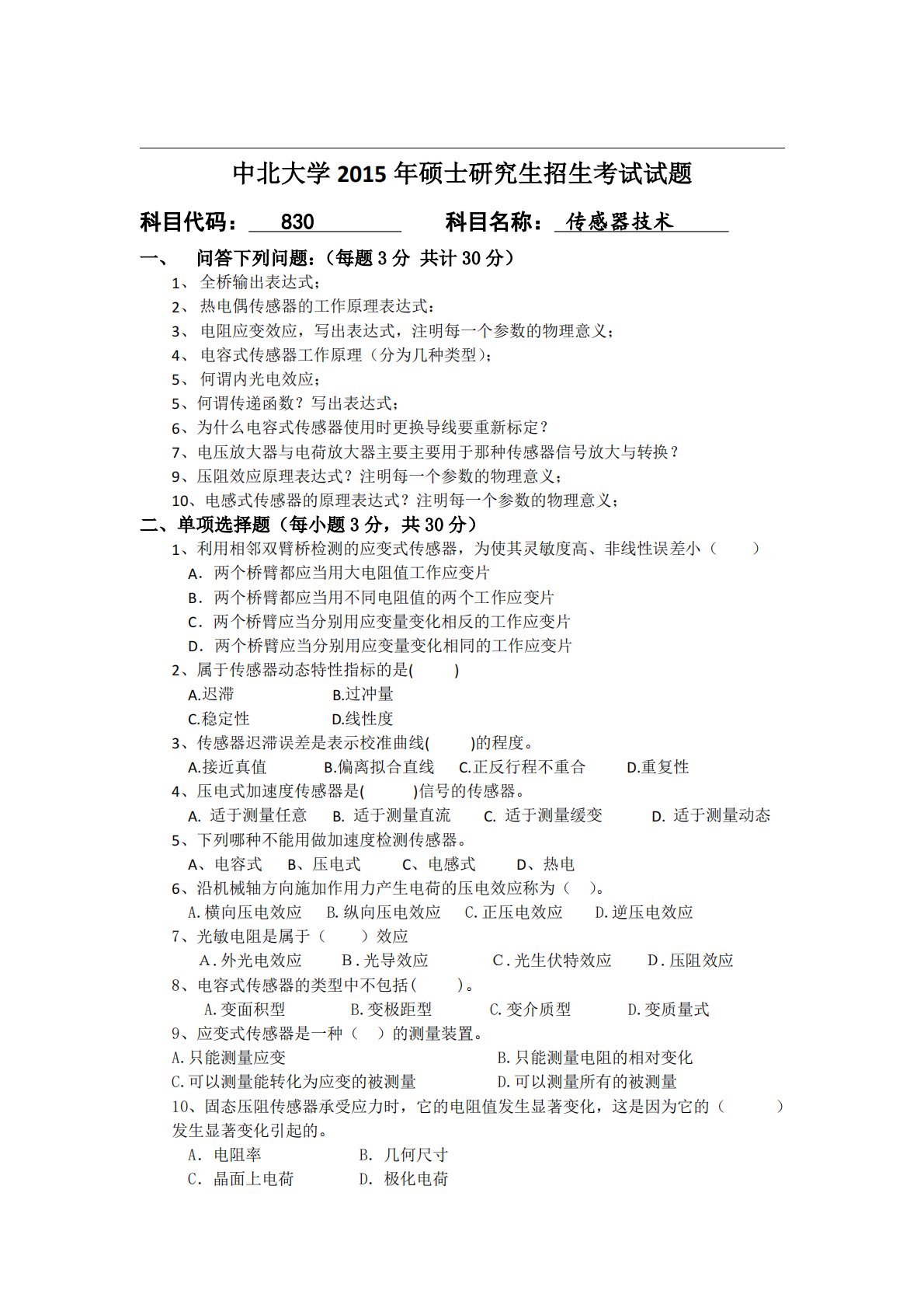
中北大学2015年硕士研究生招生考试试题科目代码:830科目名称:传感器技术一、问答下列问题:(每题3分共计30分)1、全桥输出表达式;2、热电偶传感器的工作原理表达式:3、电阻应变效应,写出表达式,注明每一个参数的物理意义;4、电容式传感器工作原理(分为几种类型);5、何谓内光电效应;5、何谓传递函数?写出表达式;6、为什么电容式传感器使用时更换导线要重新标定?7、电压放大器与电荷放大器主要主要用于那种传感器信号放大与转换?9、压阻效应原理表达式?注明每一个参数的物理意义;10、电感式传感器的原理表达式?注明每一个参数的物理意义;二、单项选择题(每小题3分,共30分)1、利用相邻双臂桥检测的...
相关推荐
-
313历史学基础2020年真题免费
2026-02-05 999+ -
313历史学基础2020年真题答案免费
2026-02-05 999+ -
313历史学基础2021年题库免费
2026-02-05 999+ -
313历史学基础2021年真题免费
2026-02-05 999+ -
313历史学基础2021年真题答案免费
2026-02-05 999+ -
313历史学基础2022年题库免费
2026-02-05 999+ -
313历史学基础2022年真题及答案免费
2026-02-05 999+ -
313历史学基础2023-2024年大纲变化对照表免费
2026-02-05 999+ -
313历史学基础2023年统考真题及答案解析免费
2026-02-05 999+ -
313历史学基础2024年考试大纲免费
2026-02-05 999+
相关内容
-
313历史学基础2025年真题及答案解析
分类:考研考博类
时间:2026-02-06
标签:真题
格式:PDF
价格:免费
-
313历史学基础2024年真题及答案解析
分类:考研考博类
时间:2026-02-06
标签:真题
格式:PDF
价格:免费
-
313历史学基础2013年真题答案
分类:考研考博类
时间:2026-02-06
标签:真题
格式:PDF
价格:免费
-
313历史学基础2013年真题
分类:考研考博类
时间:2026-02-06
标签:真题
格式:PDF
价格:免费
-
313历史学基础2007年真题
分类:考研考博类
时间:2026-02-06
标签:真题
格式:PDF
价格:免费

