中国矿业大学(北京)829安全系统工程2005年真题
标签: #真题
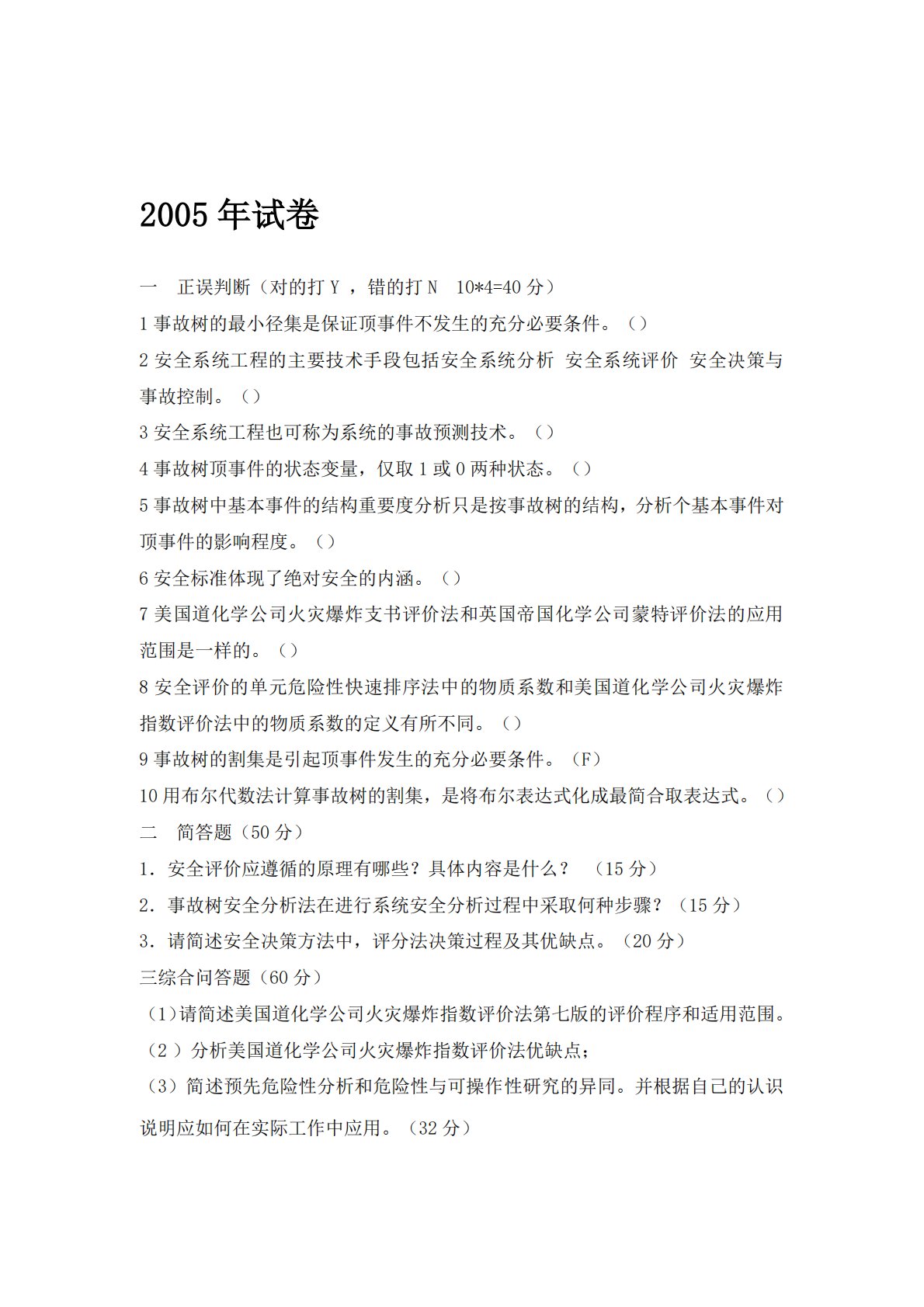
2005年试卷一正误判断(对的打Y,错的打N10*4=40分)1事故树的最小径集是保证顶事件不发生的充分必要条件。()2安全系统工程的主要技术手段包括安全系统分析安全系统评价安全决策与事故控制。()3安全系统工程也可称为系统的事故预测技术。()4事故树顶事件的状态变量,仅取1或0两种状态。()5事故树中基本事件的结构重要度分析只是按事故树的结构,分析个基本事件对顶事件的影响程度。()6安全标准体现了绝对安全的内涵。()7美国道化学公司火灾爆炸支书评价法和英国帝国化学公司蒙特评价法的应用范围是一样的。()8安全评价的单元危险性快速排序法中的物质系数和美国道化学公司火灾爆炸指数评价法中的物质系数的...
相关推荐
-
北京工业大学812材料力学2021年真题VIP专享
2025-12-29 999+ -
北京工业大学812材料力学2022年真题VIP专享
2025-12-29 999+ -
北京工业大学822信息与系统2021年真题答案VIP专享
2025-12-29 999+ -
北京工业大学822信息与系统2022年真题VIP专享
2025-12-29 999+ -
兰州大学803半导体物理(含晶体管原理)大学2017年真题VIP免费
2025-12-31 999+ -
兰州大学803半导体物理(含晶体管原理)大学2018年真题VIP免费
2025-12-31 999+ -
兰州大学803半导体物理(含晶体管原理)大学2019年真题VIP免费
2025-12-31 999+ -
清华大学827电路原理2008年真题答案
2026-02-26 999+ -
清华大学827电路原理2009年真题
2026-02-26 999+ -
清华大学827电路原理2009年真题答案
2026-02-26 999+
相关内容
-
厦门大学334新闻与传播专业综合能力2023年真题
分类:考研考博类
时间:2026-02-26
标签:真题
格式:PDF
价格:4.9 知币
-
厦门大学334新闻与传播专业综合能力2024年真题
分类:考研考博类
时间:2026-02-26
标签:真题
格式:PDF
价格:4.9 知币
-
厦门大学334新闻与传播专业综合能力2025年真题
分类:考研考博类
时间:2026-02-26
标签:真题
格式:PDF
价格:4.9 知币
-
厦门大学440新闻与传播专业基础2023年真题
分类:考研考博类
时间:2026-02-26
标签:真题
格式:PDF
价格:4.9 知币
-
厦门大学440新闻与传播专业基础2024年真题
分类:考研考博类
时间:2026-02-26
标签:真题
格式:PDF
价格:4.9 知币

