中国矿业大学(北京)829安全系统工程2008年真题
标签: #真题
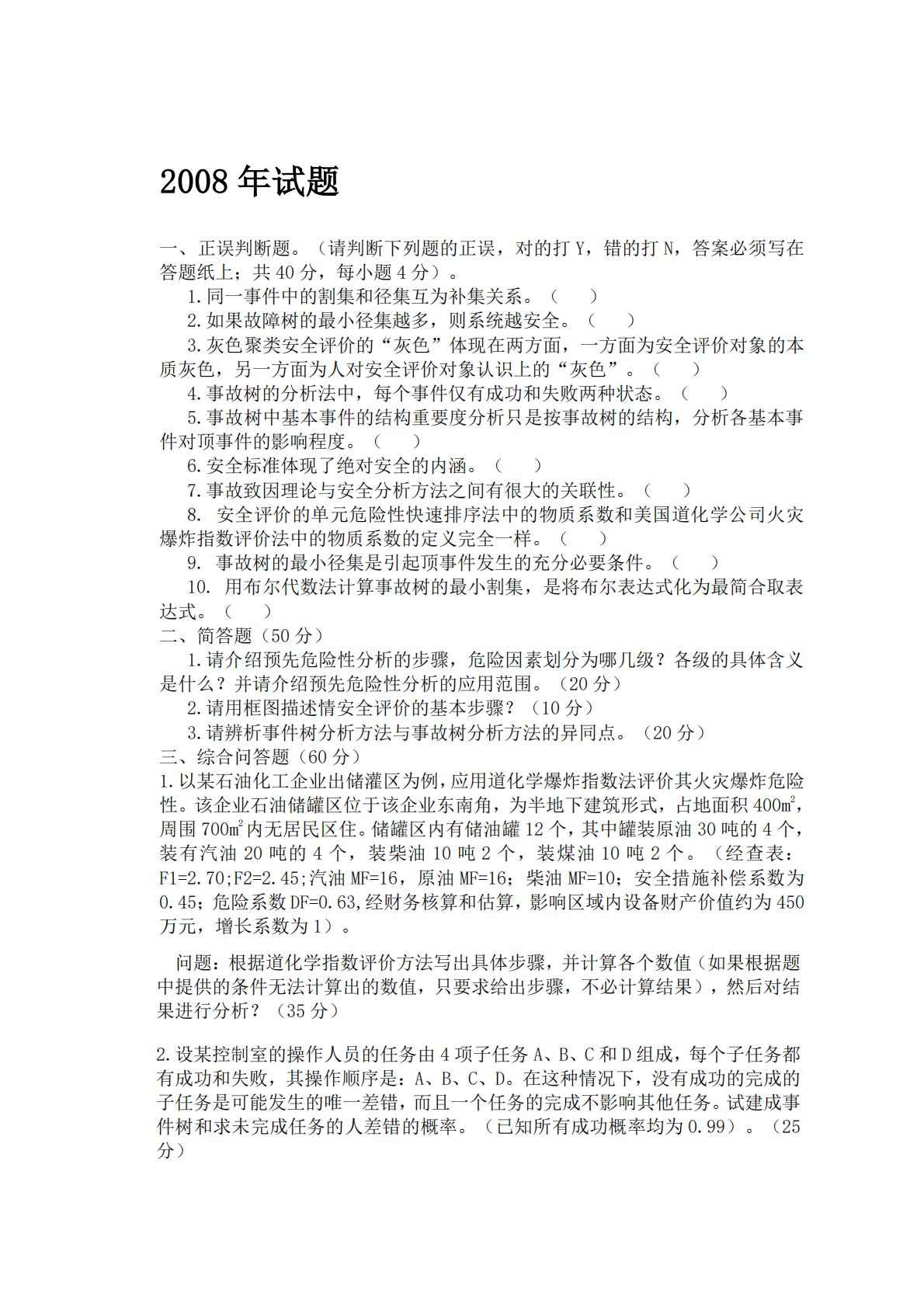
2008年试题一、正误判断题。(请判断下列题的正误,对的打Y,错的打N,答案必须写在答题纸上;共40分,每小题4分)。1.同一事件中的割集和径集互为补集关系。()2.如果故障树的最小径集越多,则系统越安全。()3.灰色聚类安全评价的“灰色”体现在两方面,一方面为安全评价对象的本质灰色,另一方面为人对安全评价对象认识上的“灰色”。()4.事故树的分析法中,每个事件仅有成功和失败两种状态。()5.事故树中基本事件的结构重要度分析只是按事故树的结构,分析各基本事件对顶事件的影响程度。()6.安全标准体现了绝对安全的内涵。()7.事故致因理论与安全分析方法之间有很大的关联性。()8.安全评价的单元危险...
相关推荐
-
北京工业大学812材料力学2021年真题VIP专享
2025-12-29 999+ -
北京工业大学812材料力学2022年真题VIP专享
2025-12-29 999+ -
北京工业大学822信息与系统2021年真题答案VIP专享
2025-12-29 999+ -
北京工业大学822信息与系统2022年真题VIP专享
2025-12-29 999+ -
兰州大学803半导体物理(含晶体管原理)大学2017年真题VIP免费
2025-12-31 999+ -
兰州大学803半导体物理(含晶体管原理)大学2018年真题VIP免费
2025-12-31 999+ -
兰州大学803半导体物理(含晶体管原理)大学2019年真题VIP免费
2025-12-31 999+ -
清华大学827电路原理2008年真题答案
2026-02-26 999+ -
清华大学827电路原理2009年真题
2026-02-26 999+ -
清华大学827电路原理2009年真题答案
2026-02-26 999+
相关内容
-
厦门大学334新闻与传播专业综合能力2023年真题
分类:考研考博类
时间:2026-02-26
标签:真题
格式:PDF
价格:4.9 知币
-
厦门大学334新闻与传播专业综合能力2024年真题
分类:考研考博类
时间:2026-02-26
标签:真题
格式:PDF
价格:4.9 知币
-
厦门大学334新闻与传播专业综合能力2025年真题
分类:考研考博类
时间:2026-02-26
标签:真题
格式:PDF
价格:4.9 知币
-
厦门大学440新闻与传播专业基础2023年真题
分类:考研考博类
时间:2026-02-26
标签:真题
格式:PDF
价格:4.9 知币
-
厦门大学440新闻与传播专业基础2024年真题
分类:考研考博类
时间:2026-02-26
标签:真题
格式:PDF
价格:4.9 知币

