中国地质大学(北京)809综合地质学2010年试题答案(1)
标签: #2010
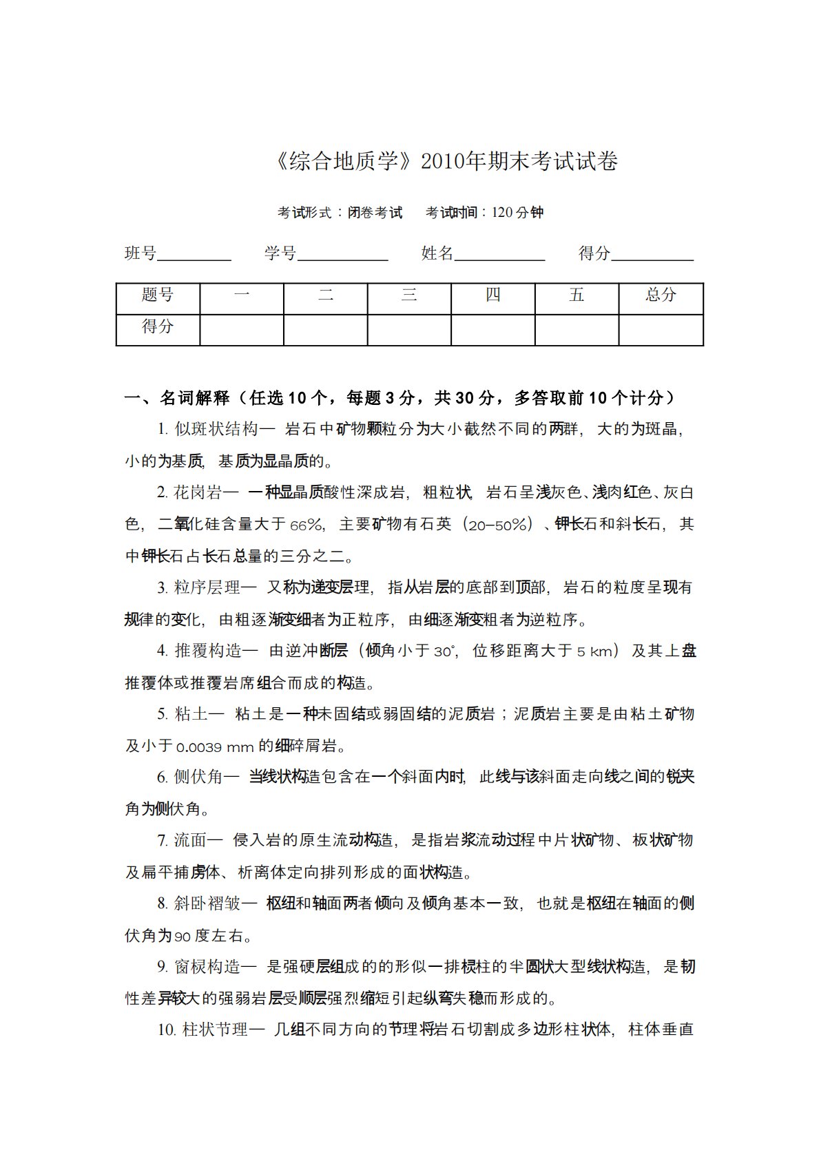
《综合地质学》2010Äê期末考试试卷考形式:卷考考:试闭试试时间120分钟班号学号姓名得分题号一二三四五总分得分一、名词解释(任选10个,每题3分,共30分,多答取前10个计分)1.似斑状结构—岩石中物粒分大小截然不同的群,大的斑晶,矿颗为两为小的基,基晶的。为质质为显质2.花岗岩—一晶酸性深成岩,粗粒,岩石呈灰色、肉色、灰白种显质状浅浅红色,二化硅含量氧大于66%,主要物有石英(矿20-50%)、石和斜石,其钾长长中石占石量的三分之二。钾长长总3.粒序层理—又理,指岩的底部到部,岩石的粒度呈有称为递变层从层顶现律的化,由粗逐者正粒序,由逐粗者逆粒序。规变渐变细为细渐变为4.推覆构造—由逆冲...
相关推荐
-
北京工业大学812材料力学2021年真题VIP专享
2025-12-29 999+ -
北京工业大学812材料力学2022年真题VIP专享
2025-12-29 999+ -
北京工业大学822信息与系统2021年真题答案VIP专享
2025-12-29 999+ -
北京工业大学822信息与系统2022年真题VIP专享
2025-12-29 999+ -
兰州大学803半导体物理(含晶体管原理)大学2017年真题VIP免费
2025-12-31 999+ -
兰州大学803半导体物理(含晶体管原理)大学2018年真题VIP免费
2025-12-31 999+ -
兰州大学803半导体物理(含晶体管原理)大学2019年真题VIP免费
2025-12-31 999+ -
清华大学827电路原理2008年真题答案
2026-02-26 999+ -
清华大学827电路原理2009年真题
2026-02-26 999+ -
清华大学827电路原理2009年真题答案
2026-02-26 999+
相关内容
-
厦门大学334新闻与传播专业综合能力2023年真题
分类:考研考博类
时间:2026-02-26
标签:真题
格式:PDF
价格:4.9 知币
-
厦门大学334新闻与传播专业综合能力2024年真题
分类:考研考博类
时间:2026-02-26
标签:真题
格式:PDF
价格:4.9 知币
-
厦门大学334新闻与传播专业综合能力2025年真题
分类:考研考博类
时间:2026-02-26
标签:真题
格式:PDF
价格:4.9 知币
-
厦门大学440新闻与传播专业基础2023年真题
分类:考研考博类
时间:2026-02-26
标签:真题
格式:PDF
价格:4.9 知币
-
厦门大学440新闻与传播专业基础2024年真题
分类:考研考博类
时间:2026-02-26
标签:真题
格式:PDF
价格:4.9 知币

