中国海洋大学815物理化学A2014年真题
标签: #真题
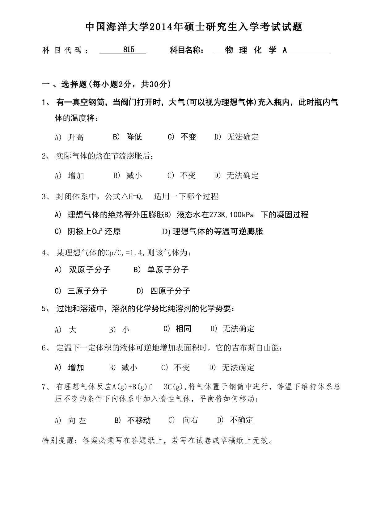
中国海洋大学2014年硕士研究生入学考试试题科目代码:815科目名称:物理化学A一、选择题(每小题2分,共30分)1、有一真空钢筒,当阀门打开时,大气(可以视为理想气体)充入瓶内,此时瓶内气体的温度将:A)升高B)降低C)不变D)无法确定2、实际气体的焓在节流膨胀后:A)增加B)减小C)不变D)无法确定3、封闭体系中,公式△H=Q,适用一下哪个过程A)理想气体的绝热等外压膨胀B)液态水在273K,100kPa下的凝固过程C)阴极上Cu²还原D)理想气体的等温可逆膨胀4、某理想气体的Cp/C,=1.4,则该气体为:A)双原子分子B)单原子分子C)三原子分子D)四原子分子5、过饱和溶液中,溶剂的化...
相关推荐
-
黑龙江大学735考古学专业基础名词解释(考古学、博物馆、文物学)大杂烩VIP免费
2026-02-25 999+ -
黑龙江大学735考古学专业基础中国南方崖葬 的类型学考察VIP免费
2026-02-25 999+ -
黑龙江大学735考古学专业基础文化遗产VIP免费
2026-02-25 999+ -
黑龙江大学735考古学专业基础福建武夷山市葫芦山遗址2014年发掘简报VIP免费
2026-02-25 999+ -
黑龙江大学735考古学专业基础冲刺笔记VIP免费
2026-02-25 999+ -
黑龙江大学735考古学专业基础厦大冲刺笔记VIP免费
2026-02-25 999+ -
黑龙江大学735考古学专业基础郑州二VIP免费
2026-02-25 999+ -
黑龙江大学735考古学专业基础中国文物古迹保护准则VIP免费
2026-02-25 999+ -
黑龙江大学735考古学专业基础考古学十八讲题目总结VIP专享
2026-02-25 999+ -
黑龙江大学735考古学专业基础文化遗产整理VIP专享
2026-02-25 999+
相关内容
-
黑龙江大学735考古学专业基础厦大冲刺笔记
分类:考研考博类
时间:2026-02-25
标签:无
格式:PDF
价格:1 知币
-
黑龙江大学735考古学专业基础郑州二
分类:考研考博类
时间:2026-02-25
标签:无
格式:PDF
价格:1 知币
-
黑龙江大学735考古学专业基础中国文物古迹保护准则
分类:考研考博类
时间:2026-02-25
标签:无
格式:PDF
价格:1 知币
-
黑龙江大学735考古学专业基础考古学十八讲题目总结
分类:考研考博类
时间:2026-02-25
标签:无
格式:PDF
价格:3 知币
-
黑龙江大学735考古学专业基础文化遗产整理
分类:考研考博类
时间:2026-02-25
标签:无
格式:PDF
价格:3 知币

