中国海洋大学933环境学2012年真题
标签: #真题
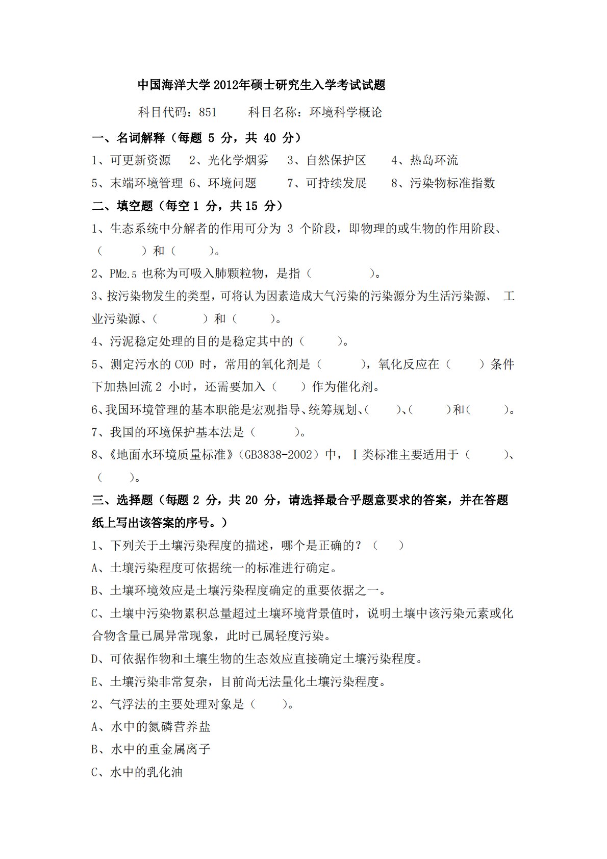
中国海洋大学2012年硕士研究生入学考试试题科目代码:851科目名称:环境科学概论一、名词解释(每题5分,共40分)1、可更新资源2、光化学烟雾3、自然保护区4、热岛环流5、末端环境管理6、环境问题7、可持续发展8、污染物标准指数二、填空题(每空1分,共15分)1、生态系统中分解者的作用可分为3个阶段,即物理的或生物的作用阶段、()和()。2、PM2.5也称为可吸入肺颗粒物,是指()。3、按污染物发生的类型,可将认为因素造成大气污染的污染源分为生活污染源、工业污染源、()和()。4、污泥稳定处理的目的是稳定其中的()。5、测定污水的COD时,常用的氧化剂是(),氧化反应在()条件下加热回流2小...
相关推荐
-
北京工业大学812材料力学2021年真题VIP专享
2025-12-29 999+ -
北京工业大学812材料力学2022年真题VIP专享
2025-12-29 999+ -
北京工业大学822信息与系统2021年真题答案VIP专享
2025-12-29 999+ -
北京工业大学822信息与系统2022年真题VIP专享
2025-12-29 999+ -
兰州大学803半导体物理(含晶体管原理)大学2017年真题VIP免费
2025-12-31 999+ -
兰州大学803半导体物理(含晶体管原理)大学2018年真题VIP免费
2025-12-31 999+ -
兰州大学803半导体物理(含晶体管原理)大学2019年真题VIP免费
2025-12-31 999+ -
清华大学827电路原理2008年真题答案
2026-02-26 999+ -
清华大学827电路原理2009年真题
2026-02-26 999+ -
清华大学827电路原理2009年真题答案
2026-02-26 999+
相关内容
-
厦门大学334新闻与传播专业综合能力2023年真题
分类:考研考博类
时间:2026-02-26
标签:真题
格式:PDF
价格:4.9 知币
-
厦门大学334新闻与传播专业综合能力2024年真题
分类:考研考博类
时间:2026-02-26
标签:真题
格式:PDF
价格:4.9 知币
-
厦门大学334新闻与传播专业综合能力2025年真题
分类:考研考博类
时间:2026-02-26
标签:真题
格式:PDF
价格:4.9 知币
-
厦门大学440新闻与传播专业基础2023年真题
分类:考研考博类
时间:2026-02-26
标签:真题
格式:PDF
价格:4.9 知币
-
厦门大学440新闻与传播专业基础2024年真题
分类:考研考博类
时间:2026-02-26
标签:真题
格式:PDF
价格:4.9 知币

