中国海洋大学815物理化学A2015年真题
标签: #真题
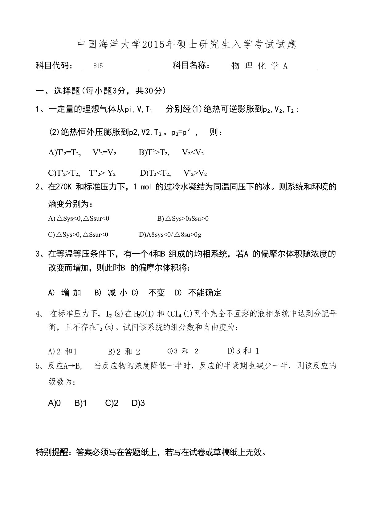
中国海洋大学2015年硕士研究生入学考试试题科目代码:815科目名称:物理化学A一、选择题(每小题3分,共30分)1、一定量的理想气体从pi,V,T₁分别经(1)绝热可逆影胀到p₂,V₂,T₂;(2)绝热恒外压膨胀到p2,V2,T₂。p₂=p′,则:A)T'₂=T₂,V'₂=V₂B)T²>T₂,V₂T₂,T"₂>Y₂D)T₂V₂2、在270K和标准压力下,1mol的过冷水凝结为同温同压下的冰。则系统和环境的熵变分别为:3、在等温等压条件下,有一个4和B组成的均相系统,若A的偏摩尔体积随浓度的改变而增加,则此时B的偏摩尔体积将:A)增加B)减小C)不变D)不能确定4、在标准压...
相关推荐
-
北京工业大学812材料力学2021年真题VIP专享
2025-12-29 999+ -
北京工业大学812材料力学2022年真题VIP专享
2025-12-29 999+ -
北京工业大学822信息与系统2021年真题答案VIP专享
2025-12-29 999+ -
北京工业大学822信息与系统2022年真题VIP专享
2025-12-29 999+ -
兰州大学803半导体物理(含晶体管原理)大学2017年真题VIP免费
2025-12-31 999+ -
兰州大学803半导体物理(含晶体管原理)大学2018年真题VIP免费
2025-12-31 999+ -
兰州大学803半导体物理(含晶体管原理)大学2019年真题VIP免费
2025-12-31 999+ -
清华大学827电路原理2008年真题答案
2026-02-26 999+ -
清华大学827电路原理2009年真题
2026-02-26 999+ -
清华大学827电路原理2009年真题答案
2026-02-26 999+
相关内容
-
厦门大学334新闻与传播专业综合能力2023年真题
分类:考研考博类
时间:2026-02-26
标签:真题
格式:PDF
价格:4.9 知币
-
厦门大学334新闻与传播专业综合能力2024年真题
分类:考研考博类
时间:2026-02-26
标签:真题
格式:PDF
价格:4.9 知币
-
厦门大学334新闻与传播专业综合能力2025年真题
分类:考研考博类
时间:2026-02-26
标签:真题
格式:PDF
价格:4.9 知币
-
厦门大学440新闻与传播专业基础2023年真题
分类:考研考博类
时间:2026-02-26
标签:真题
格式:PDF
价格:4.9 知币
-
厦门大学440新闻与传播专业基础2024年真题
分类:考研考博类
时间:2026-02-26
标签:真题
格式:PDF
价格:4.9 知币

