中国海洋大学933环境学2017年真题
标签: #真题
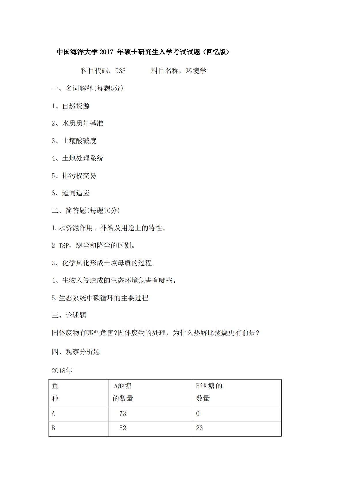
中国海洋大学2017年硕士研究生入学考试试题(回忆版)科目代码:933科目名称:环境学一、名词解释(每题5分)1、自然资源2、水质质量基准3、土壤酸碱度4、土地处理系统5、排污权交易6、趋同适应二、简答题(每题10分)1.水资源作用、补给及用途上的特性。2TSP、飘尘和降尘的区别。3、化学风化形成土壤母质的过程。4、生物入侵造成的生态环境危害有哪些。5.生态系统中碳循环的主要过程三、论述题固体废物有哪些危害?固体废物的处理,为什么热解比焚烧更有前景?四、观察分析题2018年鱼种A池塘的数量B池塘的数量A730B5223C3547D4557E7345F48532010年鱼种A池塘的数量B池塘的数...
相关推荐
-
北京工业大学812材料力学2021年真题VIP专享
2025-12-29 999+ -
北京工业大学812材料力学2022年真题VIP专享
2025-12-29 999+ -
北京工业大学822信息与系统2021年真题答案VIP专享
2025-12-29 999+ -
北京工业大学822信息与系统2022年真题VIP专享
2025-12-29 999+ -
兰州大学803半导体物理(含晶体管原理)大学2017年真题VIP免费
2025-12-31 999+ -
兰州大学803半导体物理(含晶体管原理)大学2018年真题VIP免费
2025-12-31 999+ -
兰州大学803半导体物理(含晶体管原理)大学2019年真题VIP免费
2025-12-31 999+ -
清华大学827电路原理2008年真题答案
2026-02-26 999+ -
清华大学827电路原理2009年真题
2026-02-26 999+ -
清华大学827电路原理2009年真题答案
2026-02-26 999+
相关内容
-
厦门大学334新闻与传播专业综合能力2023年真题
分类:考研考博类
时间:2026-02-26
标签:真题
格式:PDF
价格:4.9 知币
-
厦门大学334新闻与传播专业综合能力2024年真题
分类:考研考博类
时间:2026-02-26
标签:真题
格式:PDF
价格:4.9 知币
-
厦门大学334新闻与传播专业综合能力2025年真题
分类:考研考博类
时间:2026-02-26
标签:真题
格式:PDF
价格:4.9 知币
-
厦门大学440新闻与传播专业基础2023年真题
分类:考研考博类
时间:2026-02-26
标签:真题
格式:PDF
价格:4.9 知币
-
厦门大学440新闻与传播专业基础2024年真题
分类:考研考博类
时间:2026-02-26
标签:真题
格式:PDF
价格:4.9 知币

