中国海洋大学933环境学2019年真题答案
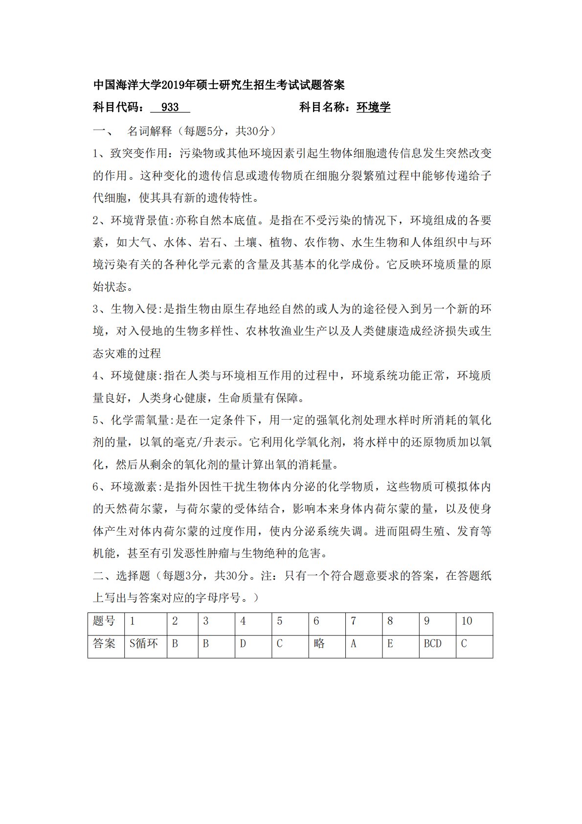
中国海洋大学2019年硕士研究生招生考试试题答案科目代码:933科目名称:环境学一、名词解释(每题5分,共30分)1、致突变作用:污染物或其他环境因素引起生物体细胞遗传信息发生突然改变的作用。这种变化的遗传信息或遗传物质在细胞分裂繁殖过程中能够传递给子代细胞,使其具有新的遗传特性。2、环境背景值:亦称自然本底值。是指在不受污染的情况下,环境组成的各要素,如大气、水体、岩石、土壤、植物、农作物、水生生物和人体组织中与环境污染有关的各种化学元素的含量及其基本的化学成份。它反映环境质量的原始状态。3、生物入侵:是指生物由原生存地经自然的或人为的途径侵入到另一个新的环境,对入侵地的生物多样性、农林牧渔...
相关推荐
-
北京工业大学812材料力学2021年真题VIP专享
2025-12-29 999+ -
北京工业大学812材料力学2022年真题VIP专享
2025-12-29 999+ -
北京工业大学822信息与系统2021年真题答案VIP专享
2025-12-29 999+ -
北京工业大学822信息与系统2022年真题VIP专享
2025-12-29 999+ -
兰州大学803半导体物理(含晶体管原理)大学2017年真题VIP免费
2025-12-31 999+ -
兰州大学803半导体物理(含晶体管原理)大学2018年真题VIP免费
2025-12-31 999+ -
兰州大学803半导体物理(含晶体管原理)大学2019年真题VIP免费
2025-12-31 999+ -
清华大学827电路原理2008年真题答案
2026-02-26 999+ -
清华大学827电路原理2009年真题
2026-02-26 999+ -
清华大学827电路原理2009年真题答案
2026-02-26 999+
相关内容
-
厦门大学334新闻与传播专业综合能力2023年真题
分类:考研考博类
时间:2026-02-26
标签:真题
格式:PDF
价格:4.9 知币
-
厦门大学334新闻与传播专业综合能力2024年真题
分类:考研考博类
时间:2026-02-26
标签:真题
格式:PDF
价格:4.9 知币
-
厦门大学334新闻与传播专业综合能力2025年真题
分类:考研考博类
时间:2026-02-26
标签:真题
格式:PDF
价格:4.9 知币
-
厦门大学440新闻与传播专业基础2023年真题
分类:考研考博类
时间:2026-02-26
标签:真题
格式:PDF
价格:4.9 知币
-
厦门大学440新闻与传播专业基础2024年真题
分类:考研考博类
时间:2026-02-26
标签:真题
格式:PDF
价格:4.9 知币

