中国地质大学(北京)809综合地质学2005年试题(B卷)及答案
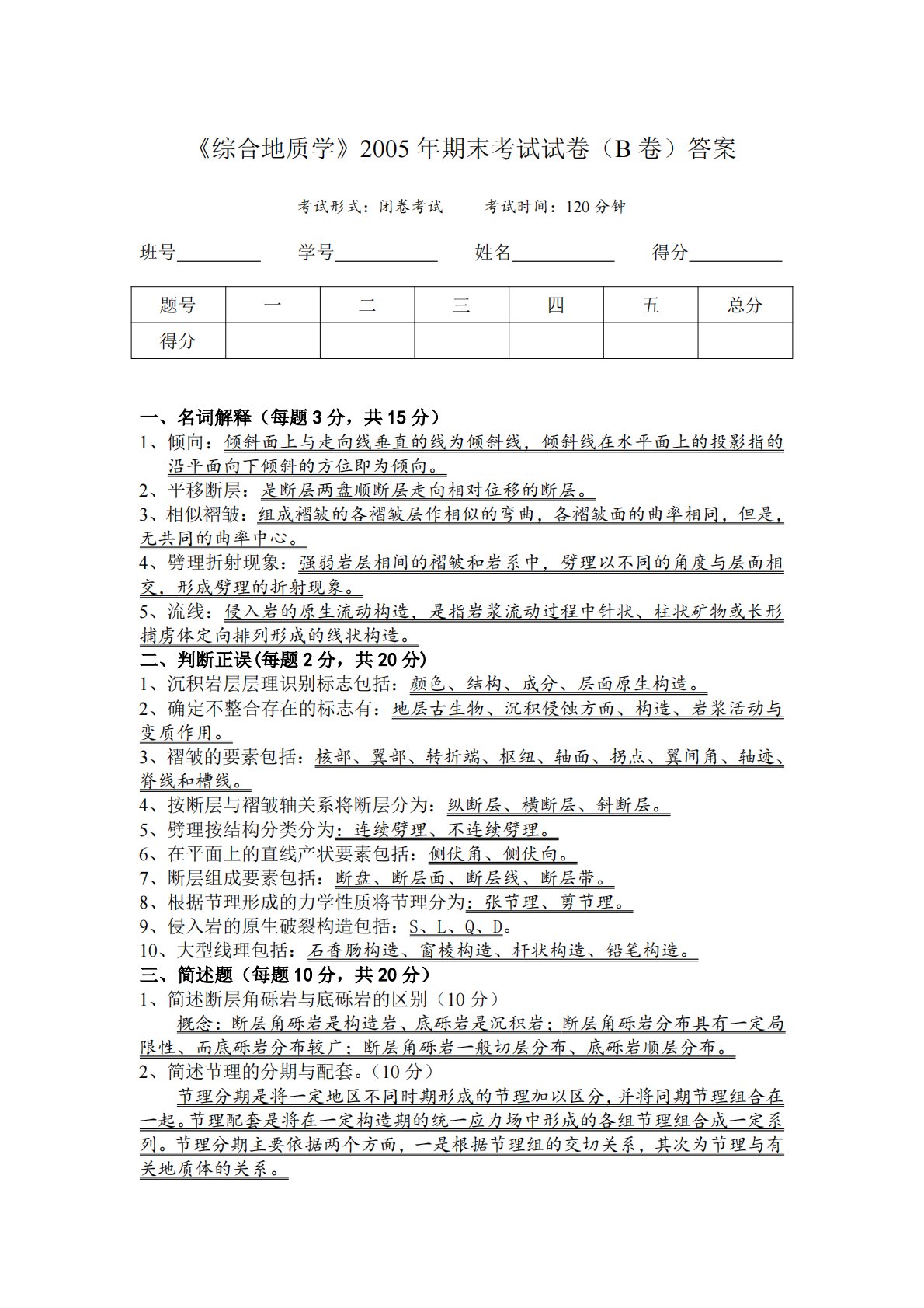
《综合地质学》2005年期末考试试卷(B卷)答案考试形式:闭卷考试考试时间:120分钟班号学号姓名得分题号一二三四五总分得分一、名词解释(每题3分,共15分)1、倾向:倾斜面上与走向线垂直的线为倾斜线,倾斜线在水平面上的投影指的沿平面向下倾斜的方位即为倾向。2、平移断层:是断层两盘顺断层走向相对位移的断层。3、相似褶皱:组成褶皱的各褶皱层作相似的弯曲,各褶皱面的曲率相同,但是,无共同的曲率中心。4、劈理折射现象:强弱岩层相间的褶皱和岩系中,劈理以不同的角度与层面相交,形成劈理的折射现象。5、流线:侵入岩的原生流动构造,是指岩浆流动过程中针状、柱状矿物或长形捕虏体定向排列形成的线状构造。二、判断...
相关推荐
-
北京工业大学812材料力学2021年真题VIP专享
2025-12-29 999+ -
北京工业大学812材料力学2022年真题VIP专享
2025-12-29 999+ -
北京工业大学822信息与系统2021年真题答案VIP专享
2025-12-29 999+ -
北京工业大学822信息与系统2022年真题VIP专享
2025-12-29 999+ -
兰州大学803半导体物理(含晶体管原理)大学2017年真题VIP免费
2025-12-31 999+ -
兰州大学803半导体物理(含晶体管原理)大学2018年真题VIP免费
2025-12-31 999+ -
兰州大学803半导体物理(含晶体管原理)大学2019年真题VIP免费
2025-12-31 999+ -
清华大学827电路原理2008年真题答案
2026-02-26 999+ -
清华大学827电路原理2009年真题
2026-02-26 999+ -
清华大学827电路原理2009年真题答案
2026-02-26 999+
相关内容
-
厦门大学334新闻与传播专业综合能力2023年真题
分类:考研考博类
时间:2026-02-26
标签:真题
格式:PDF
价格:4.9 知币
-
厦门大学334新闻与传播专业综合能力2024年真题
分类:考研考博类
时间:2026-02-26
标签:真题
格式:PDF
价格:4.9 知币
-
厦门大学334新闻与传播专业综合能力2025年真题
分类:考研考博类
时间:2026-02-26
标签:真题
格式:PDF
价格:4.9 知币
-
厦门大学440新闻与传播专业基础2023年真题
分类:考研考博类
时间:2026-02-26
标签:真题
格式:PDF
价格:4.9 知币
-
厦门大学440新闻与传播专业基础2024年真题
分类:考研考博类
时间:2026-02-26
标签:真题
格式:PDF
价格:4.9 知币

