中国科学技术大学621物理化学2003年真题
标签: #真题
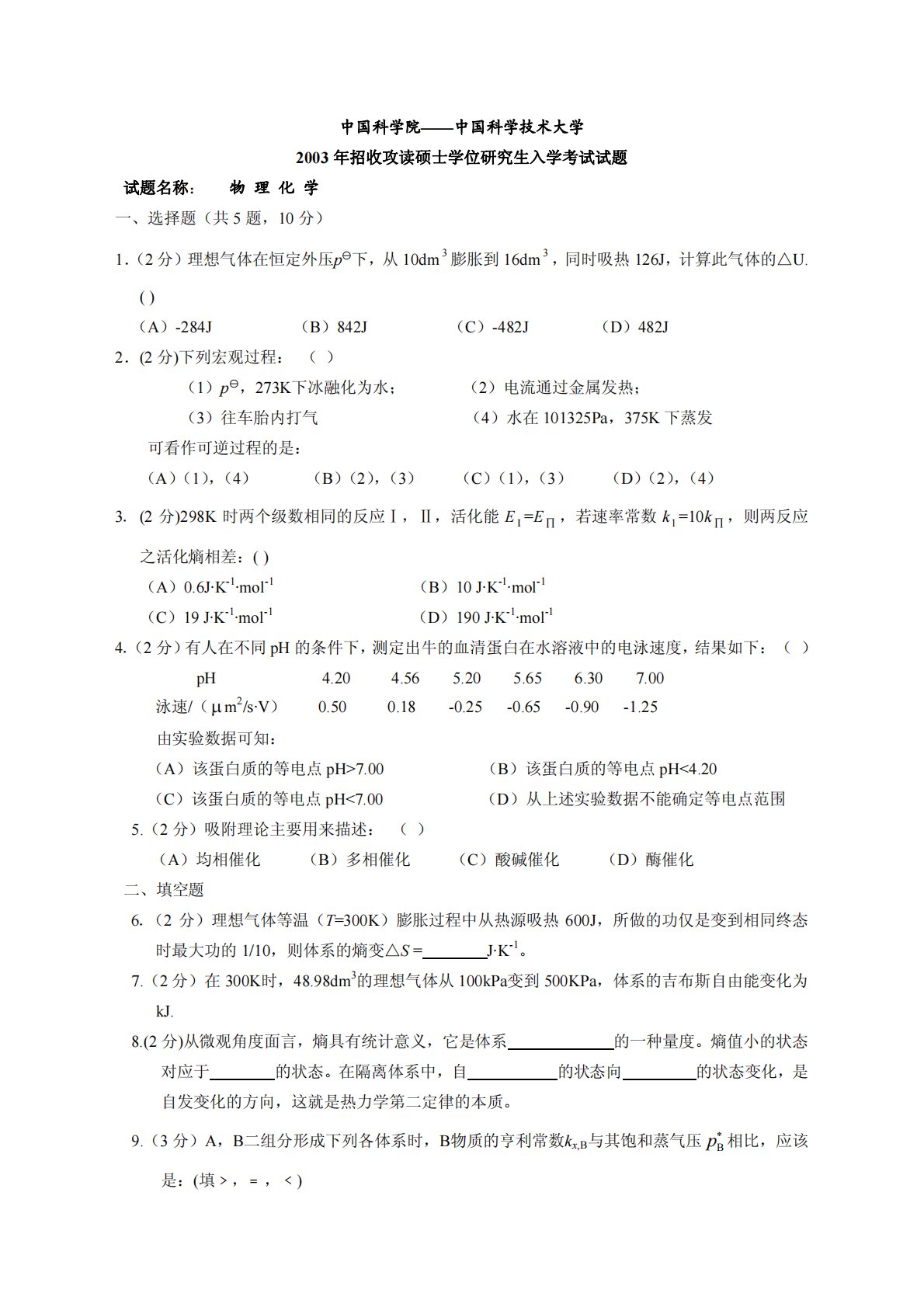
中国科学院——中国科学技术大学2003年招收攻读硕士学位研究生入学考试试题试题名称:物理化学一、选择题(共5题,10分)1.(2分)理想气体在恒定外压p下,从10dm3膨胀到16dm3,同时吸热126J,计算此气体的U.△()(A)-284J(B)842J(C)-482J(D)482J2.(2分)下列宏观过程:()(1)p,273K下冰融化为水;(2)电流通过金属发热;(3)往车胎内打气(4)水在101325Pa,375K下蒸发可看作可逆过程的是:(A)(1),(4)(B)(2),(3)(C)(1),(3)(D)(2),(4)3.(2分)298K时两个级数相同的反应Ⅰ,Ⅱ,活化能E=E...
相关推荐
-
北京工业大学812材料力学2021年真题VIP专享
2025-12-29 999+ -
北京工业大学812材料力学2022年真题VIP专享
2025-12-29 999+ -
北京工业大学822信息与系统2021年真题答案VIP专享
2025-12-29 999+ -
北京工业大学822信息与系统2022年真题VIP专享
2025-12-29 999+ -
兰州大学803半导体物理(含晶体管原理)大学2017年真题VIP免费
2025-12-31 999+ -
兰州大学803半导体物理(含晶体管原理)大学2018年真题VIP免费
2025-12-31 999+ -
兰州大学803半导体物理(含晶体管原理)大学2019年真题VIP免费
2025-12-31 999+ -
长安大学838材料科学基础课后习题答案VIP免费
2026-01-13 999+ -
清华大学827电路原理2009年真题免费
2026-02-26 999+ -
清华大学827电路原理2009年真题答案免费
2026-02-26 999+
相关内容
-
宁夏大学电路手写版答案
分类:考研考博类
时间:2026-02-26
标签:无
格式:PDF
价格:免费
-
清华大学827电路原理2008年真题
分类:考研考博类
时间:2026-02-26
标签:清华大学
格式:PDF
价格:免费
-
清华大学827电路原理2008年真题答案
分类:考研考博类
时间:2026-02-26
标签:清华大学
格式:PDF
价格:免费
-
清华大学827电路原理2009年真题
分类:考研考博类
时间:2026-02-26
标签:清华大学
格式:PDF
价格:免费
-
清华大学827电路原理2009年真题答案
分类:考研考博类
时间:2026-02-26
标签:清华大学
格式:PDF
价格:免费

