浙江工商大学2023年431金融学综合试题解析
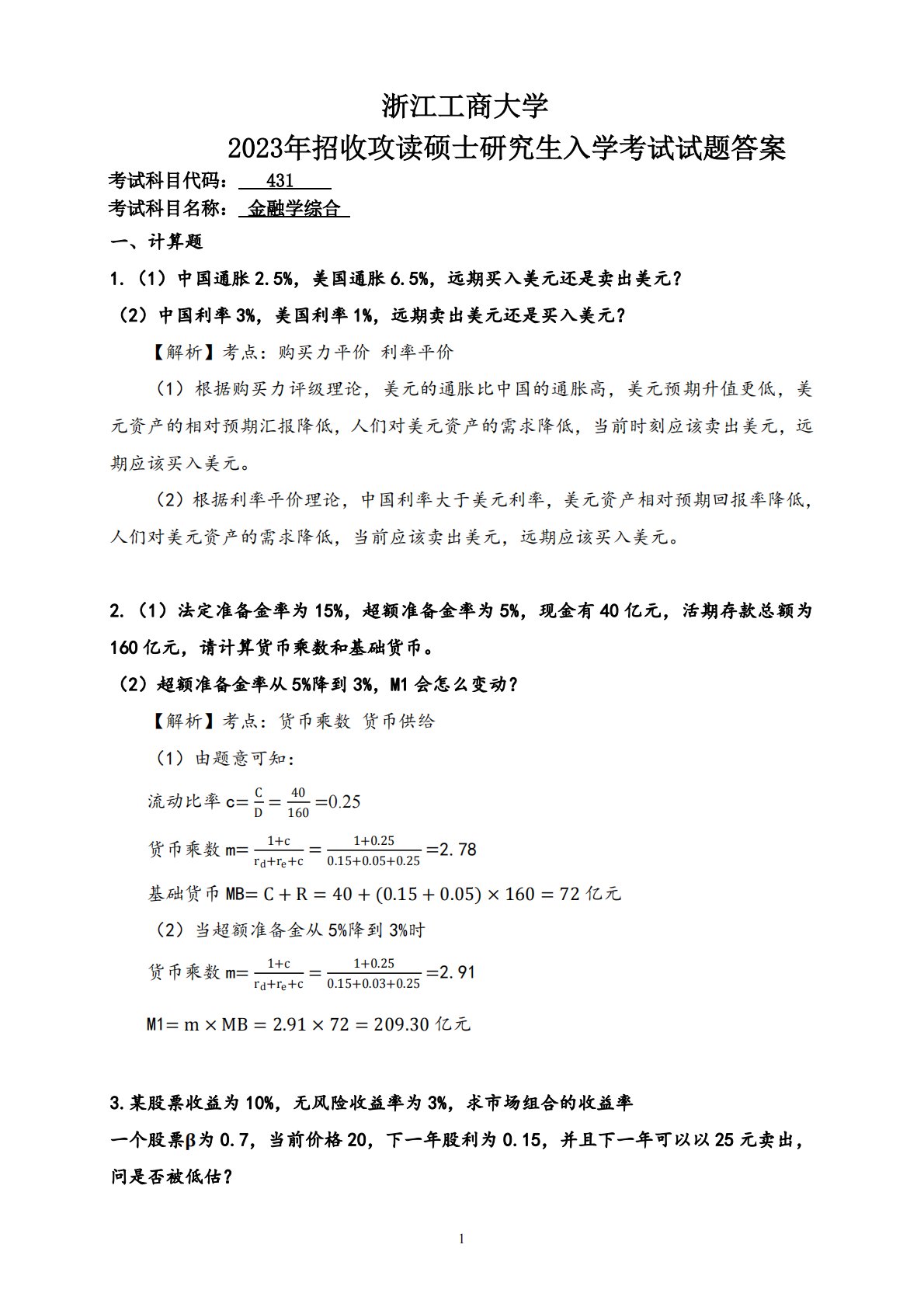
1一、计算题1.(1)中国通胀2.5%,美国通胀6.5%,远期买入美元还是卖出美元?(2)中国利率3%,美国利率1%,远期卖出美元还是买入美元Õã½¹¤ÉÌ´óѧ2023ÄêÕÐÊÕ¹¥¶Á˶ʿÑо¿ÉúÈëѧ¿¼ÊÔÊÔÌâ´ð°¸¿¼ÊÔ¿ÆÄ¿Ãû³Æ£º½ðÈÚѧ×ÛºÏ?(2)根据利率平价理论,中国利率大于美元利率,美元资产相对预期回报率降低,人们对美元资产的需求降低,当前应该卖出美元,远期应该买入美元【解析】考点:购买力平价利率平价(1)根据购买力评级理论,美元的通胀比中国的通胀高,美元预期升值更低,美元资产的相对预期汇报降低,人们对美元资产的需求降低,当前时刻应该卖...
相关推荐
-
北京工业大学812材料力学2021年真题VIP专享
2025-12-29 999+ -
北京工业大学812材料力学2022年真题VIP专享
2025-12-29 999+ -
北京工业大学822信息与系统2021年真题答案VIP专享
2025-12-29 999+ -
北京工业大学822信息与系统2022年真题VIP专享
2025-12-29 999+ -
兰州大学803半导体物理(含晶体管原理)大学2017年真题VIP免费
2025-12-31 999+ -
兰州大学803半导体物理(含晶体管原理)大学2018年真题VIP免费
2025-12-31 999+ -
兰州大学803半导体物理(含晶体管原理)大学2019年真题VIP免费
2025-12-31 999+ -
长安大学838材料科学基础课后习题答案VIP免费
2026-01-13 999+ -
清华大学827电路原理2009年真题免费
2026-02-26 999+ -
清华大学827电路原理2009年真题答案免费
2026-02-26 999+
相关内容
-
宁夏大学电路手写版答案
分类:考研考博类
时间:2026-02-26
标签:无
格式:PDF
价格:免费
-
清华大学827电路原理2008年真题
分类:考研考博类
时间:2026-02-26
标签:清华大学
格式:PDF
价格:免费
-
清华大学827电路原理2008年真题答案
分类:考研考博类
时间:2026-02-26
标签:清华大学
格式:PDF
价格:免费
-
清华大学827电路原理2009年真题
分类:考研考博类
时间:2026-02-26
标签:清华大学
格式:PDF
价格:免费
-
清华大学827电路原理2009年真题答案
分类:考研考博类
时间:2026-02-26
标签:清华大学
格式:PDF
价格:免费

