浙江工商大学431金融学综合2023年真题
标签: #真题
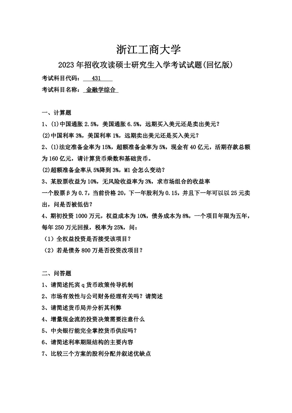
浙江工商大学2023年招收攻读硕士研究生入学考试试题(回忆版)考试科目代码:431考试科目名称:金融学综合一、计算题1、(1)中国通胀2.5%,美国通胀6.5%,远期买入美元还是卖出美元?(2)中国利率3%,美国利率1%,远期卖出美元还是买入美元?2、(1)法定准备金率为15%,超额准备金率为5%,现金有40亿元,活期存款总额为160亿元,请计算货币乘数和基础货币。(2)超额准备金率从5%降到3%,M1会怎么变动?3、某股票收益为10%,无风险收益率为3%,求市场组合的收益率一个股票β为0.7,当前价格20,下一年股利为0.15,并且下一年可以以25元卖出,问是否被低估?4、期初投资1000万...
相关推荐
-
北京工业大学812材料力学2021年真题VIP专享
2025-12-29 999+ -
北京工业大学812材料力学2022年真题VIP专享
2025-12-29 999+ -
北京工业大学822信息与系统2021年真题答案VIP专享
2025-12-29 999+ -
北京工业大学822信息与系统2022年真题VIP专享
2025-12-29 999+ -
兰州大学803半导体物理(含晶体管原理)大学2017年真题VIP免费
2025-12-31 999+ -
兰州大学803半导体物理(含晶体管原理)大学2018年真题VIP免费
2025-12-31 999+ -
兰州大学803半导体物理(含晶体管原理)大学2019年真题VIP免费
2025-12-31 999+ -
长安大学838材料科学基础课后习题答案VIP免费
2026-01-13 999+ -
清华大学827电路原理2009年真题免费
2026-02-26 999+ -
清华大学827电路原理2009年真题答案免费
2026-02-26 999+
相关内容
-
宁夏大学电路手写版答案
分类:考研考博类
时间:2026-02-26
标签:无
格式:PDF
价格:免费
-
清华大学827电路原理2008年真题
分类:考研考博类
时间:2026-02-26
标签:清华大学
格式:PDF
价格:免费
-
清华大学827电路原理2008年真题答案
分类:考研考博类
时间:2026-02-26
标签:清华大学
格式:PDF
价格:免费
-
清华大学827电路原理2009年真题
分类:考研考博类
时间:2026-02-26
标签:清华大学
格式:PDF
价格:免费
-
清华大学827电路原理2009年真题答案
分类:考研考博类
时间:2026-02-26
标签:清华大学
格式:PDF
价格:免费

