长安大学物理化学2005年真题
标签: #真题
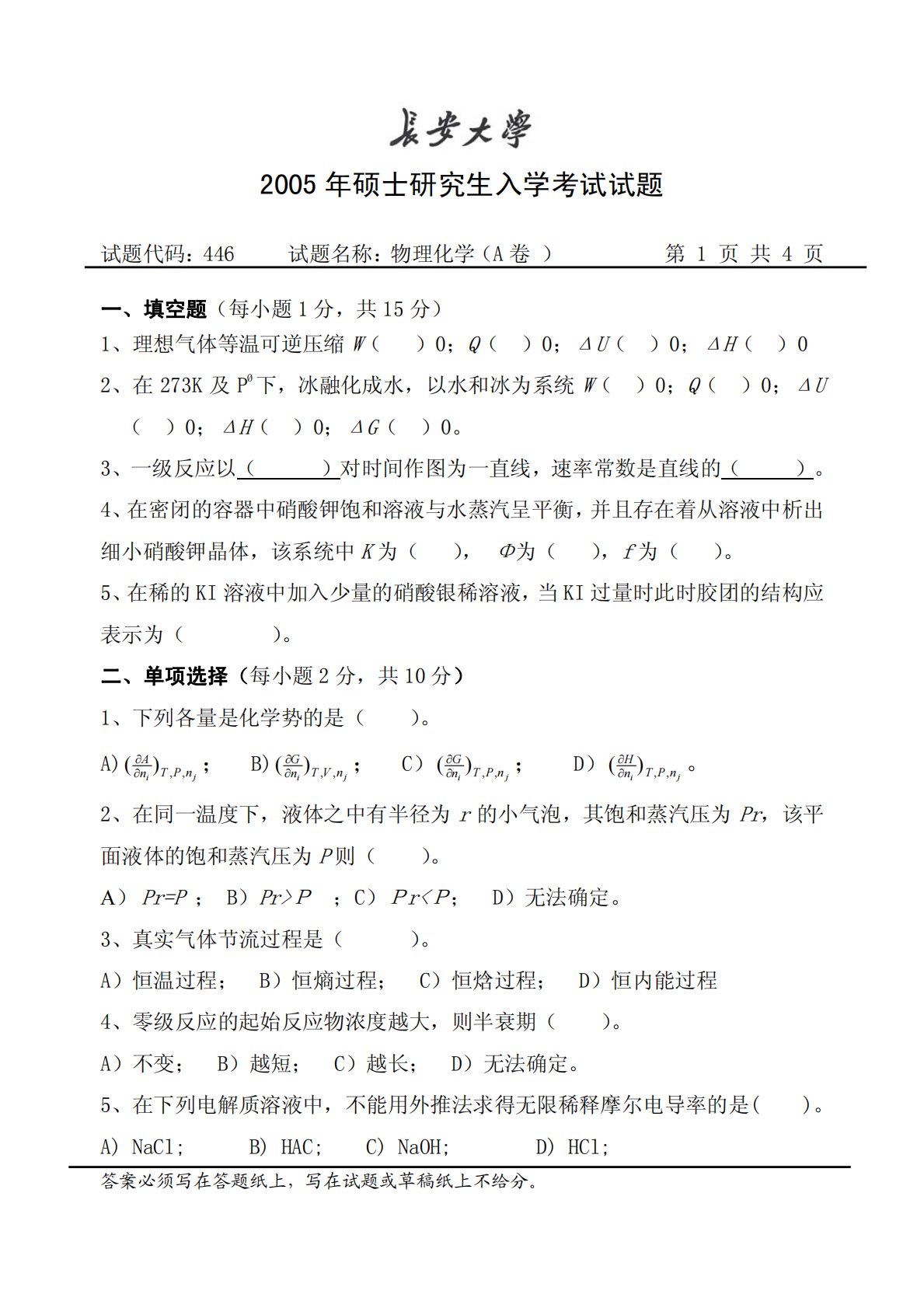
2005年硕士研究生入学考试试题试题代码:446试题名称:物理化学(A卷)第1页共4页一、填空题(每小题1分,共15分)1、理想气体等温可逆压缩W()0;Q()0;ΔU()0;ΔH()02、在273K及PØ下,冰融化成水,以水和冰为系统W()0;Q()0;ΔU()0;ΔH()0;ΔG()0。3、一级反应以()对时间作图为一直线,速率常数是直线的()。4、在密闭的容器中硝酸钾饱和溶液与水蒸汽呈平衡,并且存在着从溶液中析出细小硝酸钾晶体,该系统中K为(),Φ为(),f为()。5、在稀的KI溶液中加入少量的硝酸银稀溶液,当KI过量时此时胶团的结构应表示为()。二、单项选择(每小题2分,共10分)1、...
相关推荐
-
黑龙江大学735考古学专业基础名词解释(考古学、博物馆、文物学)大杂烩VIP免费
2026-02-25 999+ -
黑龙江大学735考古学专业基础中国南方崖葬 的类型学考察VIP免费
2026-02-25 999+ -
黑龙江大学735考古学专业基础文化遗产VIP免费
2026-02-25 999+ -
黑龙江大学735考古学专业基础福建武夷山市葫芦山遗址2014年发掘简报VIP免费
2026-02-25 999+ -
黑龙江大学735考古学专业基础冲刺笔记VIP免费
2026-02-25 999+ -
黑龙江大学735考古学专业基础厦大冲刺笔记VIP免费
2026-02-25 999+ -
黑龙江大学735考古学专业基础郑州二VIP免费
2026-02-25 999+ -
黑龙江大学735考古学专业基础中国文物古迹保护准则VIP免费
2026-02-25 999+ -
黑龙江大学735考古学专业基础考古学十八讲题目总结VIP专享
2026-02-25 999+ -
黑龙江大学735考古学专业基础文化遗产整理VIP专享
2026-02-25 999+
相关内容
-
黑龙江大学735考古学专业基础厦大冲刺笔记
分类:考研考博类
时间:2026-02-25
标签:无
格式:PDF
价格:1 知币
-
黑龙江大学735考古学专业基础郑州二
分类:考研考博类
时间:2026-02-25
标签:无
格式:PDF
价格:1 知币
-
黑龙江大学735考古学专业基础中国文物古迹保护准则
分类:考研考博类
时间:2026-02-25
标签:无
格式:PDF
价格:1 知币
-
黑龙江大学735考古学专业基础考古学十八讲题目总结
分类:考研考博类
时间:2026-02-25
标签:无
格式:PDF
价格:3 知币
-
黑龙江大学735考古学专业基础文化遗产整理
分类:考研考博类
时间:2026-02-25
标签:无
格式:PDF
价格:3 知币

