浙江农林大学805微生物学2006年真题答案
标签: #真题
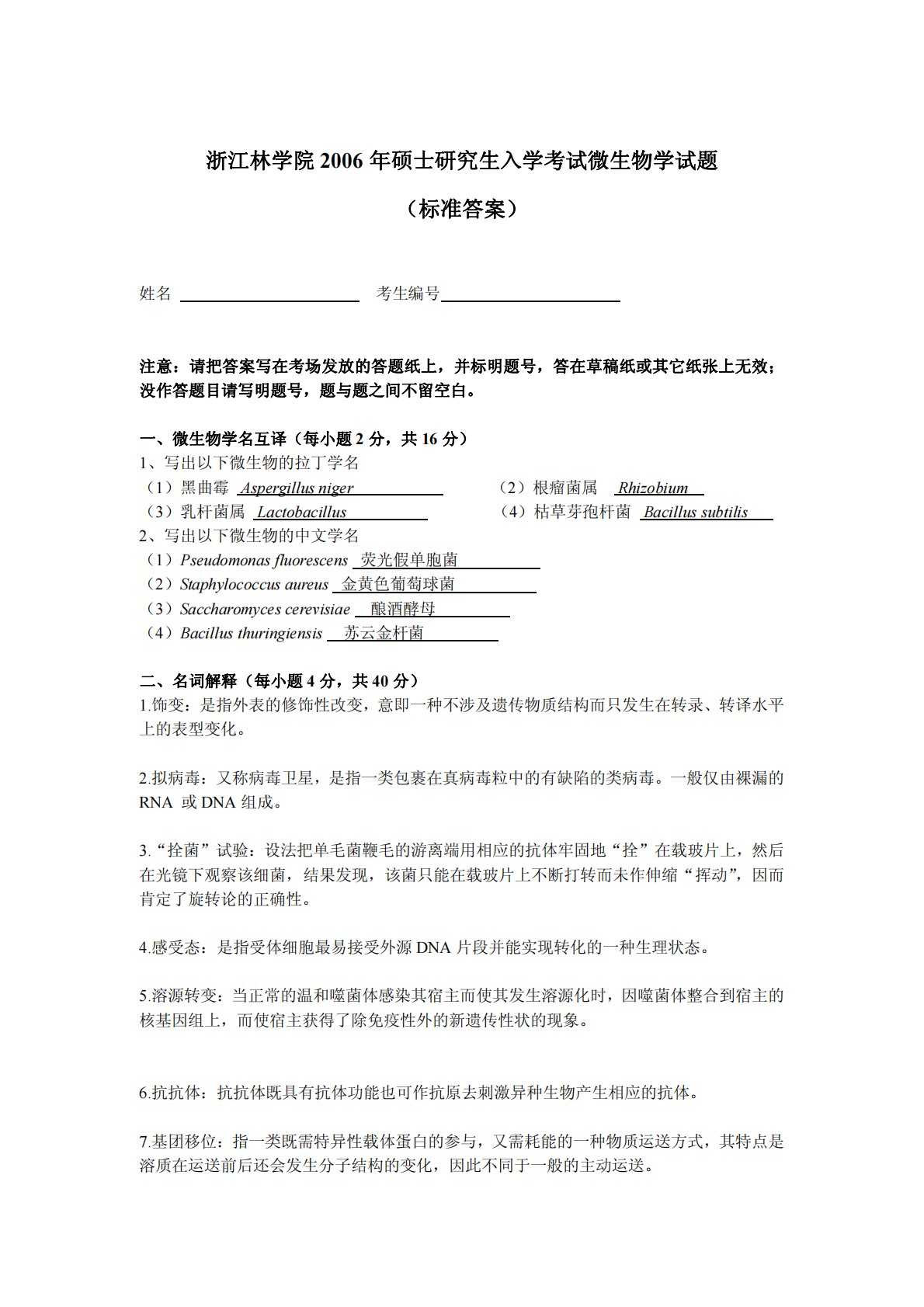
浙江林学院2006年硕士研究生入学考试微生物学试题(标准答案)姓名考生编号注意:请把答案写在考场发放的答题纸上,并标明题号,答在草稿纸或其它纸张上无效;没作答题目请写明题号,题与题之间不留空白。一、微生物学名互译(每小题2分,共16分)1、写出以下微生物的拉丁学名(1)黑曲霉Aspergillusniger(2)根瘤菌属Rhizobium(3)乳杆菌属Lactobacillus(4)枯草芽孢杆菌Bacillussubtilis2、写出以下微生物的中文学名(1)Pseudomonasfluorescens荧光假单胞菌(2)Staphylococcusaureus金黄色葡萄球菌(3)Sacchar...
相关推荐
-
北京工业大学812材料力学2021年真题VIP专享
2025-12-29 999+ -
北京工业大学812材料力学2022年真题VIP专享
2025-12-29 999+ -
北京工业大学822信息与系统2021年真题答案VIP专享
2025-12-29 999+ -
北京工业大学822信息与系统2022年真题VIP专享
2025-12-29 999+ -
兰州大学803半导体物理(含晶体管原理)大学2017年真题VIP免费
2025-12-31 999+ -
兰州大学803半导体物理(含晶体管原理)大学2018年真题VIP免费
2025-12-31 999+ -
兰州大学803半导体物理(含晶体管原理)大学2019年真题VIP免费
2025-12-31 999+ -
清华大学827电路原理2008年真题答案
2026-02-26 999+ -
清华大学827电路原理2009年真题
2026-02-26 999+ -
清华大学827电路原理2009年真题答案
2026-02-26 999+
相关内容
-
厦门大学334新闻与传播专业综合能力2023年真题
分类:考研考博类
时间:2026-02-26
标签:真题
格式:PDF
价格:4.9 知币
-
厦门大学334新闻与传播专业综合能力2024年真题
分类:考研考博类
时间:2026-02-26
标签:真题
格式:PDF
价格:4.9 知币
-
厦门大学334新闻与传播专业综合能力2025年真题
分类:考研考博类
时间:2026-02-26
标签:真题
格式:PDF
价格:4.9 知币
-
厦门大学440新闻与传播专业基础2023年真题
分类:考研考博类
时间:2026-02-26
标签:真题
格式:PDF
价格:4.9 知币
-
厦门大学440新闻与传播专业基础2024年真题
分类:考研考博类
时间:2026-02-26
标签:真题
格式:PDF
价格:4.9 知币

