浙江农林大学805微生物学2011年真题答案
标签: #真题
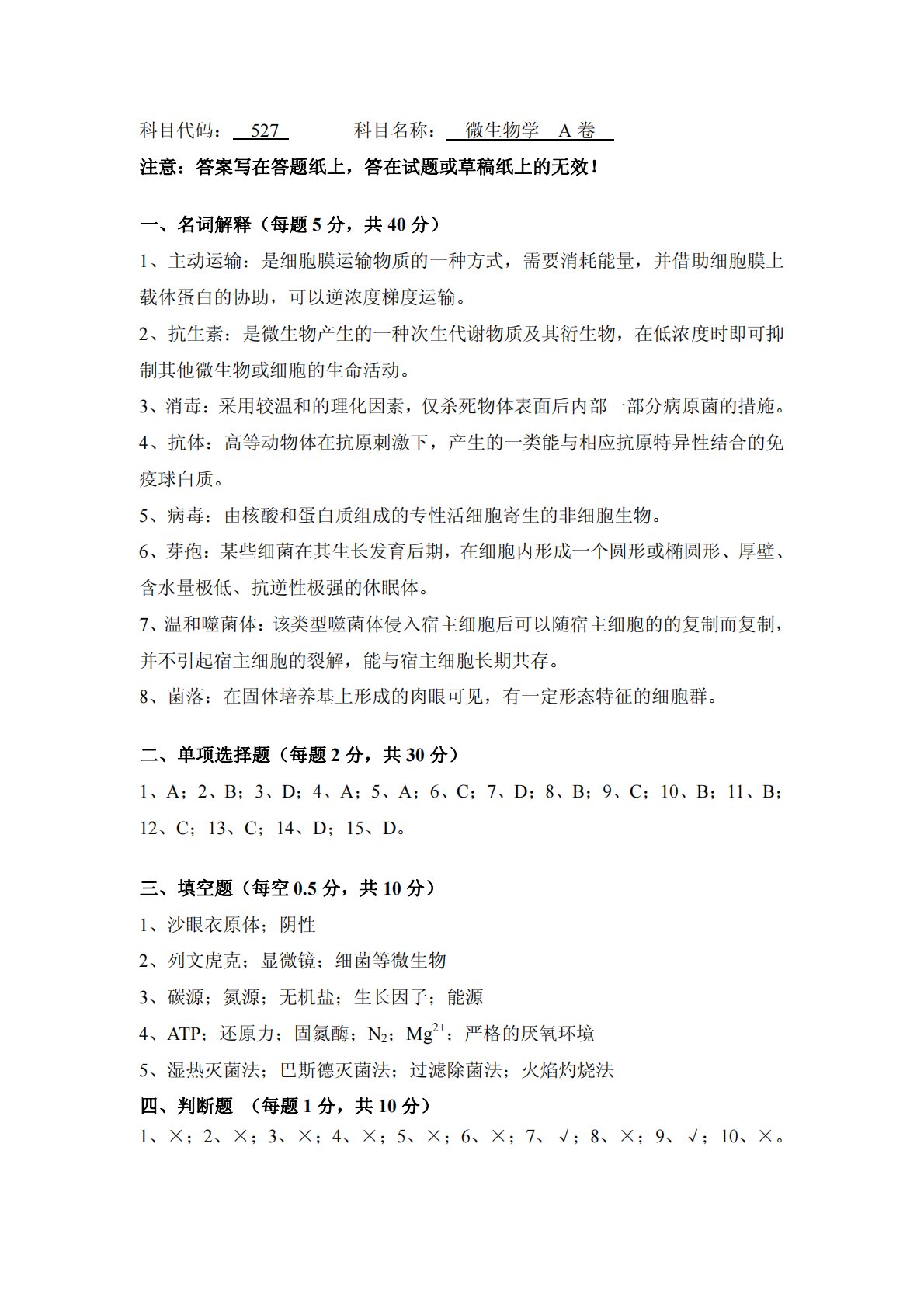
科目代码:527科目名称:微生物学A卷注意:答案写在答题纸上,答在试题或草稿纸上的无效!一、名词解释(每题5分,共40分)1、主动运输:是细胞膜运输物质的一种方式,需要消耗能量,并借助细胞膜上载体蛋白的协助,可以逆浓度梯度运输。2、抗生素:是微生物产生的一种次生代谢物质及其衍生物,在低浓度时即可抑制其他微生物或细胞的生命活动。3、消毒:采用较温和的理化因素,仅杀死物体表面后内部一部分病原菌的措施。4、抗体:高等动物体在抗原刺激下,产生的一类能与相应抗原特异性结合的免疫球白质。5、病毒:由核酸和蛋白质组成的专性活细胞寄生的非细胞生物。6、芽孢:某些细菌在其生长发育后期,在细胞内形成一个圆形或椭圆...
相关推荐
-
黑龙江大学735考古学专业基础名词解释(考古学、博物馆、文物学)大杂烩VIP免费
2026-02-25 999+ -
黑龙江大学735考古学专业基础中国南方崖葬 的类型学考察VIP免费
2026-02-25 999+ -
黑龙江大学735考古学专业基础文化遗产VIP免费
2026-02-25 999+ -
黑龙江大学735考古学专业基础福建武夷山市葫芦山遗址2014年发掘简报VIP免费
2026-02-25 999+ -
黑龙江大学735考古学专业基础冲刺笔记VIP免费
2026-02-25 999+ -
黑龙江大学735考古学专业基础厦大冲刺笔记VIP免费
2026-02-25 999+ -
黑龙江大学735考古学专业基础郑州二VIP免费
2026-02-25 999+ -
黑龙江大学735考古学专业基础中国文物古迹保护准则VIP免费
2026-02-25 999+ -
黑龙江大学735考古学专业基础考古学十八讲题目总结VIP专享
2026-02-25 999+ -
黑龙江大学735考古学专业基础文化遗产整理VIP专享
2026-02-25 999+
相关内容
-
黑龙江大学735考古学专业基础厦大冲刺笔记
分类:考研考博类
时间:2026-02-25
标签:无
格式:PDF
价格:1 知币
-
黑龙江大学735考古学专业基础郑州二
分类:考研考博类
时间:2026-02-25
标签:无
格式:PDF
价格:1 知币
-
黑龙江大学735考古学专业基础中国文物古迹保护准则
分类:考研考博类
时间:2026-02-25
标签:无
格式:PDF
价格:1 知币
-
黑龙江大学735考古学专业基础考古学十八讲题目总结
分类:考研考博类
时间:2026-02-25
标签:无
格式:PDF
价格:3 知币
-
黑龙江大学735考古学专业基础文化遗产整理
分类:考研考博类
时间:2026-02-25
标签:无
格式:PDF
价格:3 知币

