浙江农林大学805微生物学2016年真题
标签: #真题
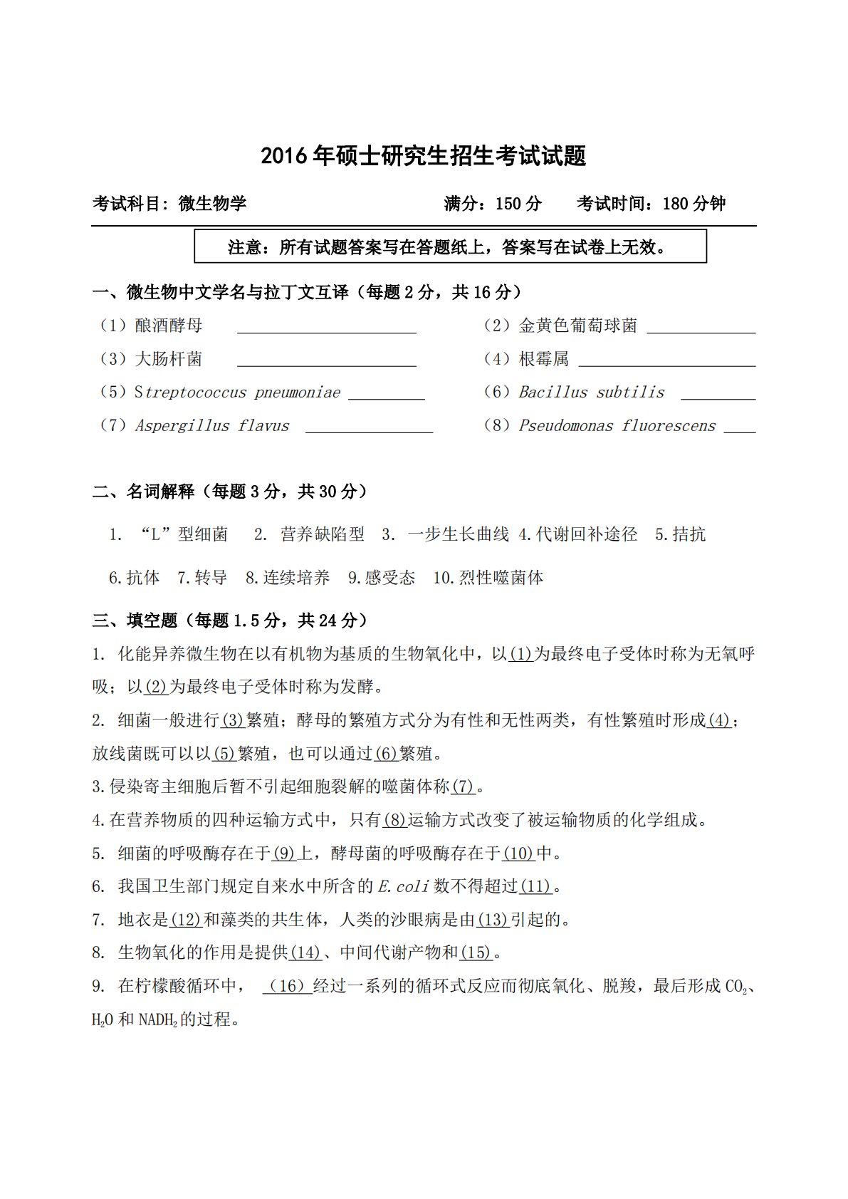
2016年硕士研究生招生考试试题考试科目:微生物学满分:150分考试时间:180分钟一、微生物中文学名与拉丁文互译(每题2分,共16分)(1)酿酒酵母(2)金黄色葡萄球菌(3)大肠杆菌E(4)根霉属(5)Streptococcuspneumoniae(6)Bacillussubtilis(7)Aspergillusflavus肺炎(8)Pseudomonasfluorescens二、名词解释(每题3分,共30分)1.“L”型细菌2.营养缺陷型3.一步生长曲线4.代谢回补途径5.拮抗6.抗体7.转导8.连续培养9.感受态10.烈性噬菌体三、填空题(每题1.5分,共24分)1.化能异养微生物在以有...
相关推荐
-
黑龙江大学735考古学专业基础名词解释(考古学、博物馆、文物学)大杂烩VIP免费
2026-02-25 999+ -
黑龙江大学735考古学专业基础中国南方崖葬 的类型学考察VIP免费
2026-02-25 999+ -
黑龙江大学735考古学专业基础文化遗产VIP免费
2026-02-25 999+ -
黑龙江大学735考古学专业基础福建武夷山市葫芦山遗址2014年发掘简报VIP免费
2026-02-25 999+ -
黑龙江大学735考古学专业基础冲刺笔记VIP免费
2026-02-25 999+ -
黑龙江大学735考古学专业基础厦大冲刺笔记VIP免费
2026-02-25 999+ -
黑龙江大学735考古学专业基础郑州二VIP免费
2026-02-25 999+ -
黑龙江大学735考古学专业基础中国文物古迹保护准则VIP免费
2026-02-25 999+ -
黑龙江大学735考古学专业基础考古学十八讲题目总结VIP专享
2026-02-25 999+ -
黑龙江大学735考古学专业基础文化遗产整理VIP专享
2026-02-25 999+
相关内容
-
黑龙江大学735考古学专业基础厦大冲刺笔记
分类:考研考博类
时间:2026-02-25
标签:无
格式:PDF
价格:1 知币
-
黑龙江大学735考古学专业基础郑州二
分类:考研考博类
时间:2026-02-25
标签:无
格式:PDF
价格:1 知币
-
黑龙江大学735考古学专业基础中国文物古迹保护准则
分类:考研考博类
时间:2026-02-25
标签:无
格式:PDF
价格:1 知币
-
黑龙江大学735考古学专业基础考古学十八讲题目总结
分类:考研考博类
时间:2026-02-25
标签:无
格式:PDF
价格:3 知币
-
黑龙江大学735考古学专业基础文化遗产整理
分类:考研考博类
时间:2026-02-25
标签:无
格式:PDF
价格:3 知币

