长安大学814信号与系统2011年模拟题一答案
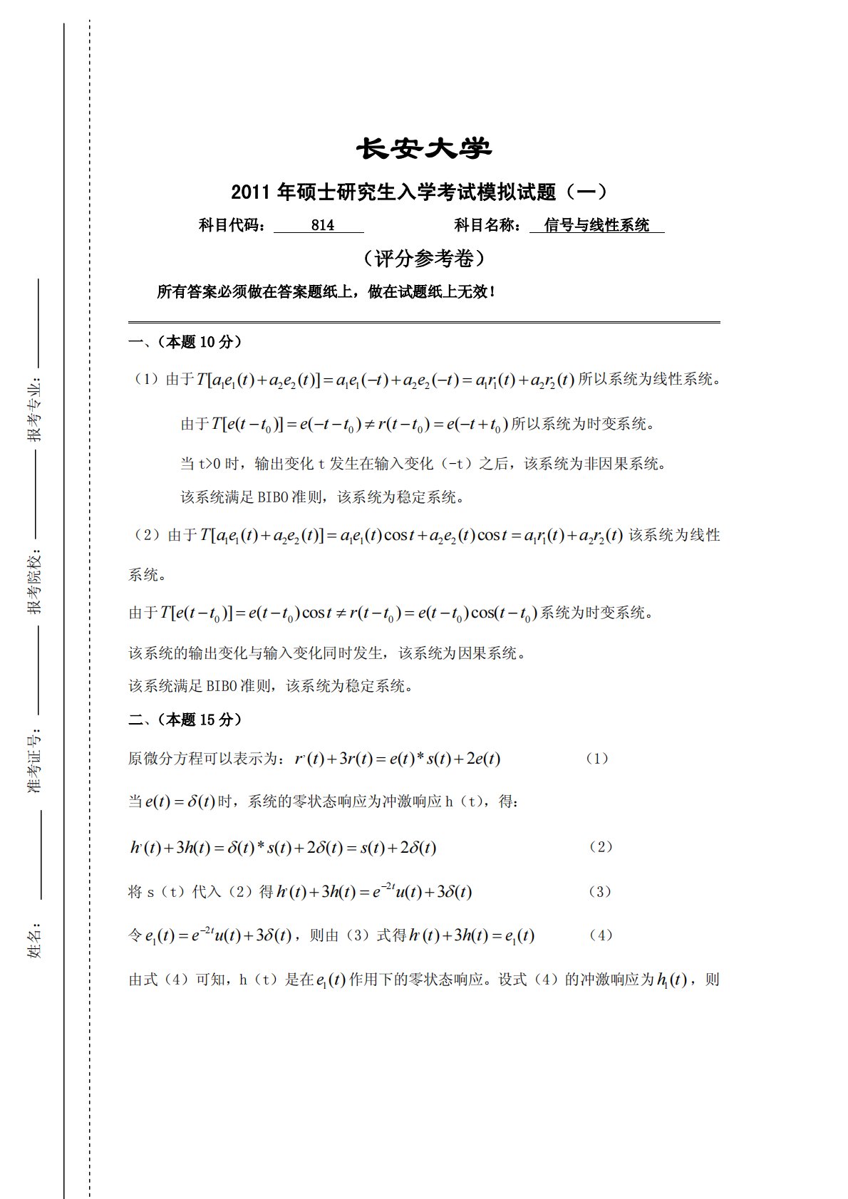
长安大学2011年硕士研究生入学考试模拟试题(一)科目代码:814科目名称:信号与线性系统(评分参考卷)所有答案必须做在答案题纸上,做在试题纸上无效!一、(本题10分)(1)由于Taetaetaetaetartart[()()]()()()()112211221122所以系统为线性系统。由于Tettettrttett[()]()()()0000所以系统为时变系统。当t>0时,输出变化t发生在输入变化(-t)之后,该系统为非因果系统。该系统满足BIBO准则,该系统为稳定系统。(2)由于Taetaetaettaettartart[()()]()cos()c...
相关推荐
-
313历史学基础2020年真题免费
2026-02-05 999+ -
313历史学基础2020年真题答案免费
2026-02-05 999+ -
313历史学基础2021年题库免费
2026-02-05 999+ -
313历史学基础2021年真题免费
2026-02-05 999+ -
313历史学基础2021年真题答案免费
2026-02-05 999+ -
313历史学基础2022年题库免费
2026-02-05 999+ -
313历史学基础2022年真题及答案免费
2026-02-05 999+ -
313历史学基础2023-2024年大纲变化对照表免费
2026-02-05 999+ -
313历史学基础2023年统考真题及答案解析免费
2026-02-05 999+ -
313历史学基础2024年考试大纲免费
2026-02-05 999+
相关内容
-
313历史学基础2025年真题及答案解析
分类:考研考博类
时间:2026-02-06
标签:真题
格式:PDF
价格:免费
-
313历史学基础2024年真题及答案解析
分类:考研考博类
时间:2026-02-06
标签:真题
格式:PDF
价格:免费
-
313历史学基础2013年真题答案
分类:考研考博类
时间:2026-02-06
标签:真题
格式:PDF
价格:免费
-
313历史学基础2013年真题
分类:考研考博类
时间:2026-02-06
标签:真题
格式:PDF
价格:免费
-
313历史学基础2007年真题
分类:考研考博类
时间:2026-02-06
标签:真题
格式:PDF
价格:免费

