长安大学814信号与系统讲义
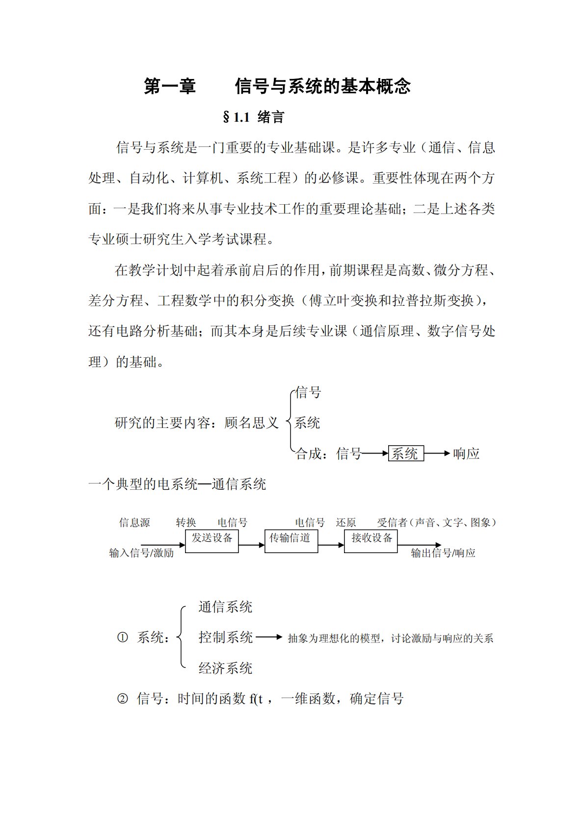
第一章信号与系统的基本概念§1.1绪言信号与系统是一门重要的专业基础课。是许多专业(通信、信息处理、自动化、计算机、系统工程)的必修课。重要性体现在两个方面:一是我们将来从事专业技术工作的重要理论基础;二是上述各类专业硕士研究生入学考试课程。在教学计划中起着承前启后的作用,前期课程是高数、微分方程、差分方程、工程数学中的积分变换(傅立叶变换和拉普拉斯变换),还有电路分析基础;而其本身是后续专业课(通信原理、数字信号处理)的基础。信号研究的主要内容:顾名思义系统合成:信号系统响应一个典型的电系统—通信系统信息源转换电信号电信号还原受信者(声音、文字、图象)发送设备传输信道接收设备输入信号/激励输...
相关推荐
-
北京工业大学812材料力学2021年真题VIP专享
2025-12-29 999+ -
北京工业大学812材料力学2022年真题VIP专享
2025-12-29 999+ -
北京工业大学822信息与系统2021年真题答案VIP专享
2025-12-29 999+ -
北京工业大学822信息与系统2022年真题VIP专享
2025-12-29 999+ -
兰州大学803半导体物理(含晶体管原理)大学2017年真题VIP免费
2025-12-31 999+ -
兰州大学803半导体物理(含晶体管原理)大学2018年真题VIP免费
2025-12-31 999+ -
兰州大学803半导体物理(含晶体管原理)大学2019年真题VIP免费
2025-12-31 999+ -
长安大学838材料科学基础课后习题答案VIP免费
2026-01-13 999+ -
清华大学827电路原理2009年真题免费
2026-02-26 999+ -
清华大学827电路原理2009年真题答案免费
2026-02-26 999+
相关内容
-
宁夏大学电路手写版答案
分类:考研考博类
时间:2026-02-26
标签:无
格式:PDF
价格:免费
-
清华大学827电路原理2008年真题
分类:考研考博类
时间:2026-02-26
标签:清华大学
格式:PDF
价格:免费
-
清华大学827电路原理2008年真题答案
分类:考研考博类
时间:2026-02-26
标签:清华大学
格式:PDF
价格:免费
-
清华大学827电路原理2009年真题
分类:考研考博类
时间:2026-02-26
标签:清华大学
格式:PDF
价格:免费
-
清华大学827电路原理2009年真题答案
分类:考研考博类
时间:2026-02-26
标签:清华大学
格式:PDF
价格:免费

