长沙理工大学803结构力学2011年真题
标签: #真题
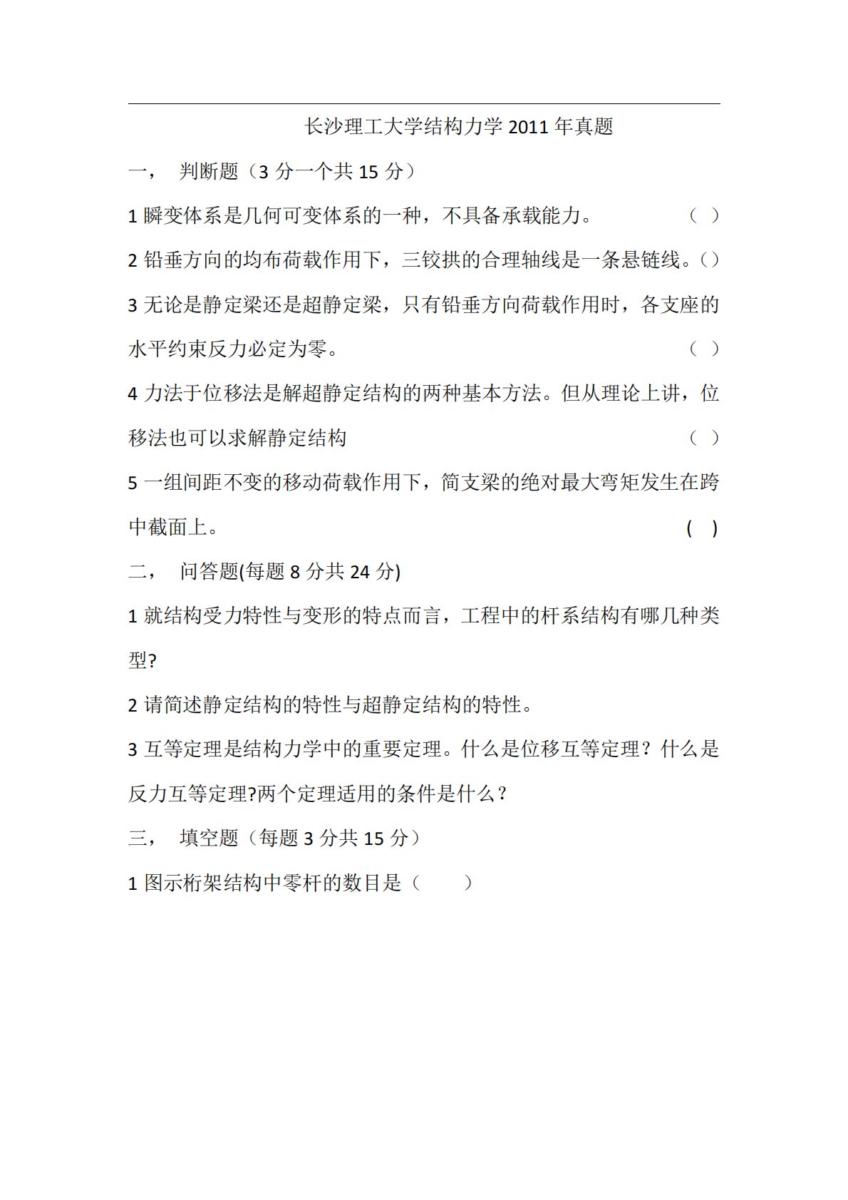
长沙理工大学结构力学2011年真题一,判断题(3分一个共15分)1瞬变体系是几何可变体系的一种,不具备承载能力。()2铅垂方向的均布荷载作用下,三铰拱的合理轴线是一条悬链线。()3无论是静定梁还是超静定梁,只有铅垂方向荷载作用时,各支座的水平约束反力必定为零。()4力法于位移法是解超静定结构的两种基本方法。但从理论上讲,位移法也可以求解静定结构()5一组间距不变的移动荷载作用下,简支梁的绝对最大弯矩发生在跨中截面上。()二,问答题(每题8分共24分)1就结构受力特性与变形的特点而言,工程中的杆系结构有哪几种类型?2请简述静定结构的特性与超静定结构的特性。3互等定理是结构力学中的重要定理。什么是...
相关推荐
-
313历史学基础2020年真题免费
2026-02-05 999+ -
313历史学基础2020年真题答案免费
2026-02-05 999+ -
313历史学基础2021年题库免费
2026-02-05 999+ -
313历史学基础2021年真题免费
2026-02-05 999+ -
313历史学基础2021年真题答案免费
2026-02-05 999+ -
313历史学基础2022年题库免费
2026-02-05 999+ -
313历史学基础2022年真题及答案免费
2026-02-05 999+ -
313历史学基础2023-2024年大纲变化对照表免费
2026-02-05 999+ -
313历史学基础2023年统考真题及答案解析免费
2026-02-05 999+ -
313历史学基础2024年考试大纲免费
2026-02-05 999+
相关内容
-
313历史学基础2025年真题及答案解析
分类:考研考博类
时间:2026-02-06
标签:真题
格式:PDF
价格:免费
-
313历史学基础2024年真题及答案解析
分类:考研考博类
时间:2026-02-06
标签:真题
格式:PDF
价格:免费
-
313历史学基础2013年真题答案
分类:考研考博类
时间:2026-02-06
标签:真题
格式:PDF
价格:免费
-
313历史学基础2013年真题
分类:考研考博类
时间:2026-02-06
标签:真题
格式:PDF
价格:免费
-
313历史学基础2007年真题
分类:考研考博类
时间:2026-02-06
标签:真题
格式:PDF
价格:免费

