长沙理工大学810交通工程2013年真题
标签: #真题
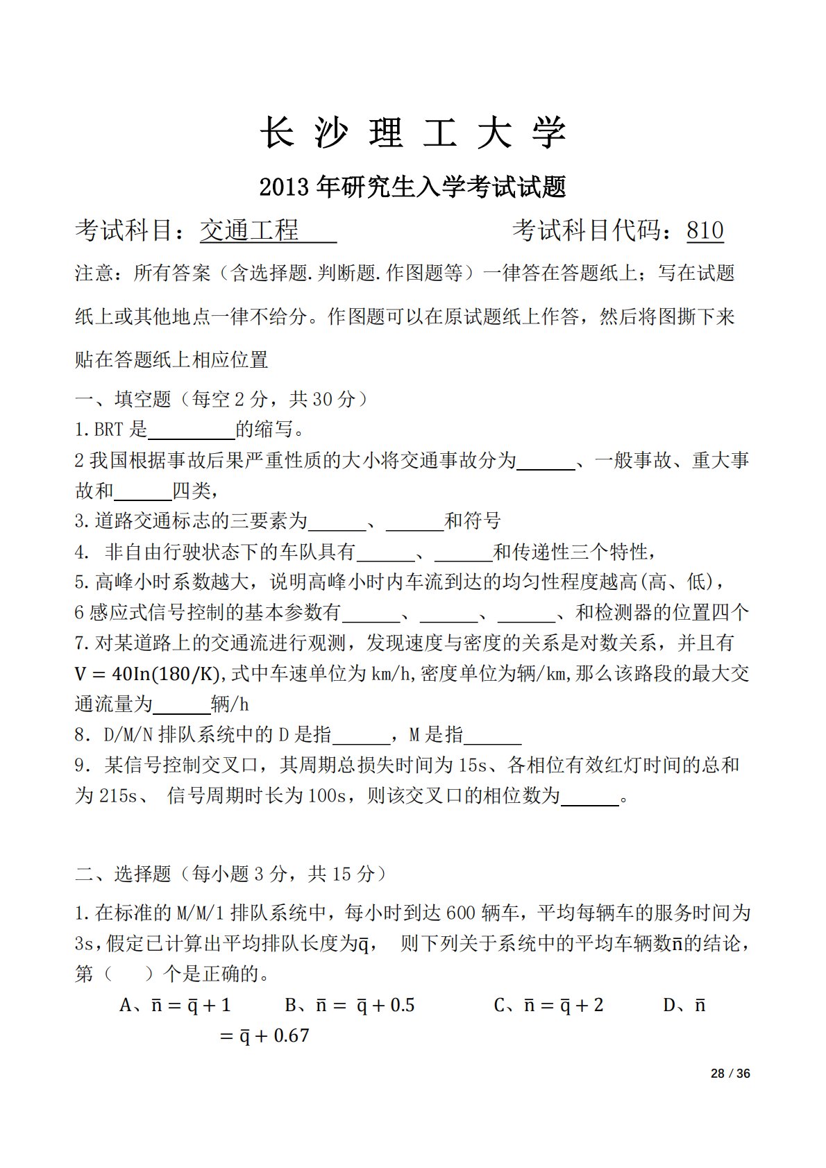
28/36长沙理工大学2013年研究生入学考试试题考试科目:交通工程考试科目代码:810注意:所有答案(含选择题.判断题.作图题等)一律答在答题纸上;写在试题纸上或其他地点一律不给分。作图题可以在原试题纸上作答,然后将图撕下来贴在答题纸上相应位置一、填空题(每空2分,共30分)1.BRT是的缩写。2我国根据事故后果严重性质的大小将交通事故分为、一般事故、重大事故和四类,3.道路交通标志的三要素为、和符号4.非自由行驶状态下的车队具有、和传递性三个特性,5.高峰小时系数越大,说明高峰小时内车流到达的均匀性程度越高(高、低),6感应式信号控制的基本参数有、、、和检测器的位置四个7.对某道路上的交通...
相关推荐
-
313历史学基础2020年真题免费
2026-02-05 999+ -
313历史学基础2020年真题答案免费
2026-02-05 999+ -
313历史学基础2021年题库免费
2026-02-05 999+ -
313历史学基础2021年真题免费
2026-02-05 999+ -
313历史学基础2021年真题答案免费
2026-02-05 999+ -
313历史学基础2022年题库免费
2026-02-05 999+ -
313历史学基础2022年真题及答案免费
2026-02-05 999+ -
313历史学基础2023-2024年大纲变化对照表免费
2026-02-05 999+ -
313历史学基础2023年统考真题及答案解析免费
2026-02-05 999+ -
313历史学基础2024年考试大纲免费
2026-02-05 999+
相关内容
-
313历史学基础2025年真题及答案解析
分类:考研考博类
时间:2026-02-06
标签:真题
格式:PDF
价格:免费
-
313历史学基础2024年真题及答案解析
分类:考研考博类
时间:2026-02-06
标签:真题
格式:PDF
价格:免费
-
313历史学基础2013年真题答案
分类:考研考博类
时间:2026-02-06
标签:真题
格式:PDF
价格:免费
-
313历史学基础2013年真题
分类:考研考博类
时间:2026-02-06
标签:真题
格式:PDF
价格:免费
-
313历史学基础2007年真题
分类:考研考博类
时间:2026-02-06
标签:真题
格式:PDF
价格:免费

