长安大学804运筹学2016年真题
标签: #真题
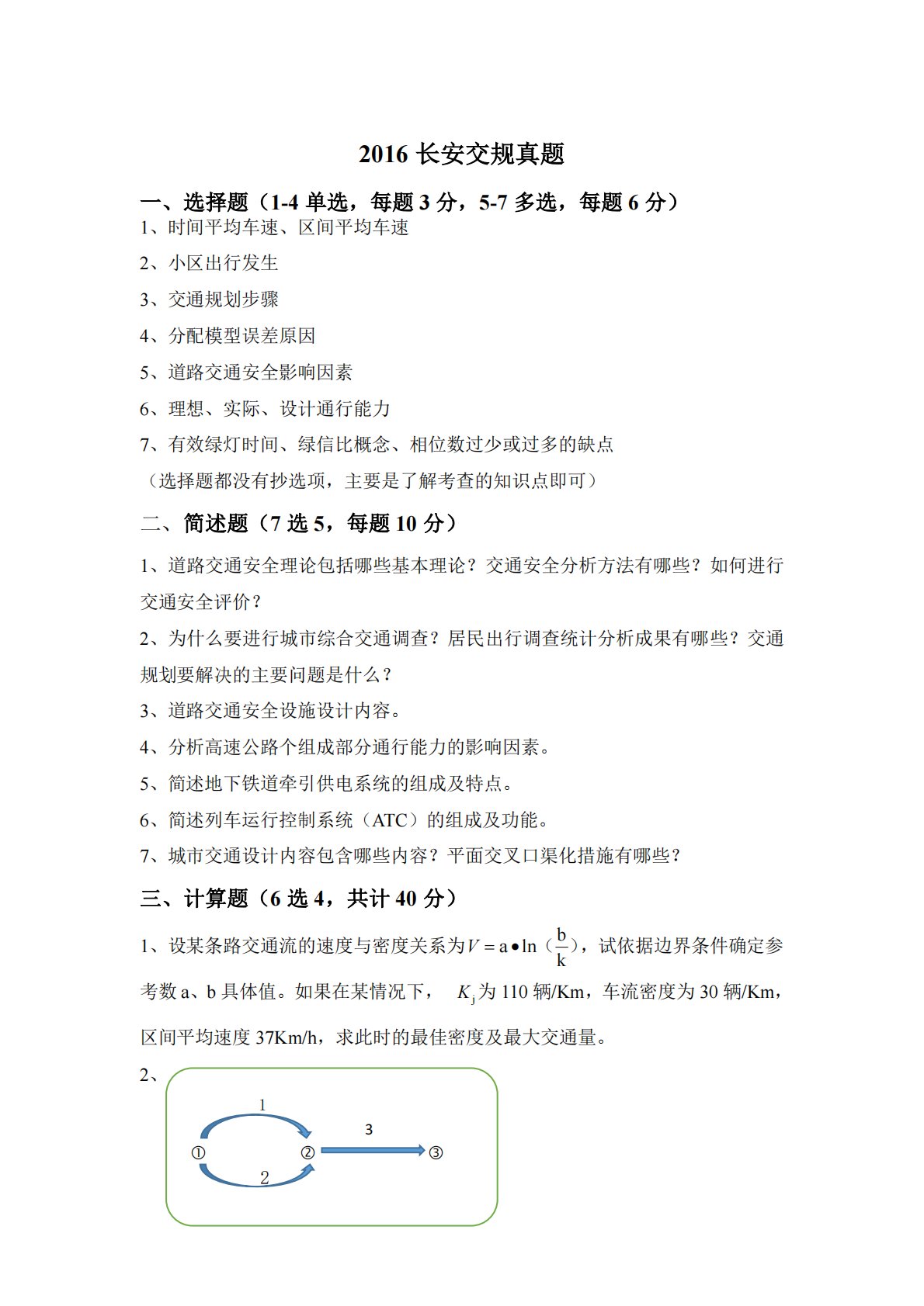
1、时间平均车速、区间平均车速2、小区出行发生3、交通规划步骤4、分配模型误差原因5、道路交通安全影响因素6、理想、实际、设计通行能力7、有效绿灯时间、绿信比概念、相位数过少或过多的缺点(选择题都没有抄选项,主要是了解考查的知识点即可)二、简述题(7选5,每题10分)1、道路交通安全理论包括哪些基本理论?交通安全分析方法有哪些?如何进行交通安全评价?2、为什么要进行城市综合交通调查?居民出行调查统计分析成果有哪些?交通规划要解决的主要问题是什么?3、道路交通安全设施设计内容。4、分析高速公路个组成部分通行能力的影响因素。5、简述地下铁道牵引供电系统的组成及特点。6、简述列车运行控制系统(ATC...
相关推荐
-
313历史学基础2020年真题免费
2026-02-05 999+ -
313历史学基础2020年真题答案免费
2026-02-05 999+ -
313历史学基础2021年题库免费
2026-02-05 999+ -
313历史学基础2021年真题免费
2026-02-05 999+ -
313历史学基础2021年真题答案免费
2026-02-05 999+ -
313历史学基础2022年题库免费
2026-02-05 999+ -
313历史学基础2022年真题及答案免费
2026-02-05 999+ -
313历史学基础2023-2024年大纲变化对照表免费
2026-02-05 999+ -
313历史学基础2023年统考真题及答案解析免费
2026-02-05 999+ -
313历史学基础2024年考试大纲免费
2026-02-05 999+
相关内容
-
313历史学基础2025年真题及答案解析
分类:考研考博类
时间:2026-02-06
标签:真题
格式:PDF
价格:免费
-
313历史学基础2024年真题及答案解析
分类:考研考博类
时间:2026-02-06
标签:真题
格式:PDF
价格:免费
-
313历史学基础2013年真题答案
分类:考研考博类
时间:2026-02-06
标签:真题
格式:PDF
价格:免费
-
313历史学基础2013年真题
分类:考研考博类
时间:2026-02-06
标签:真题
格式:PDF
价格:免费
-
313历史学基础2007年真题
分类:考研考博类
时间:2026-02-06
标签:真题
格式:PDF
价格:免费

