长安大学804运筹学2017年真题
标签: #真题
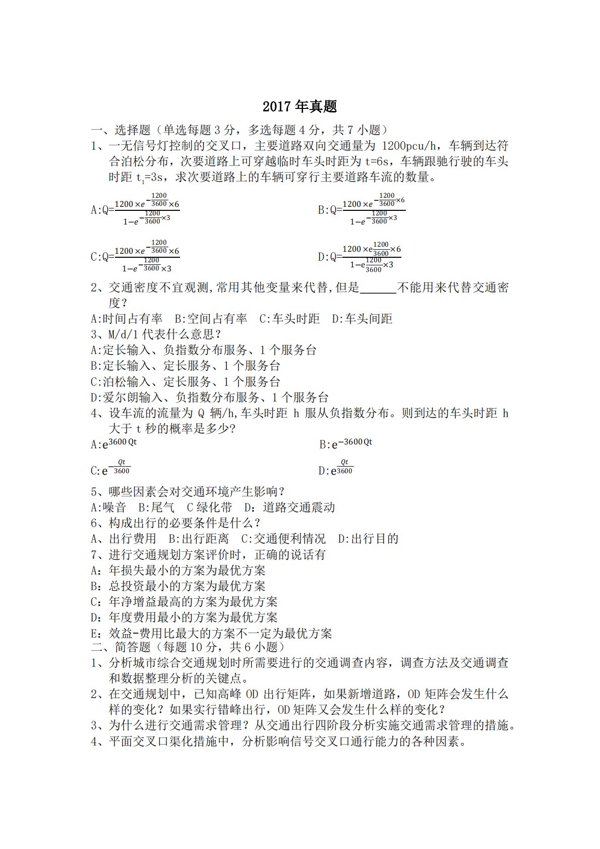
2017年真题一、选择题(单选每题3分,多选每题4分,共7小题)1、一无信号灯控制的交叉口,主要道路双向交通量为1200pcu/h,车辆到达符合泊松分布,次要道路上可穿越临时车头时距为t=6s,车辆跟驰行驶的车头时距t1=3s,求次要道路上的车辆可穿行主要道路车流的数量。A:Q=1200×−12003600×612001−−3600×3B:Q=1200×−12003600×612001−−3600×3C:Q=1200×−12003600×612001−−3600×3D:Q=1200×e12003600×61−e12003600×32、交通密度不宜...
相关推荐
-
313历史学基础2020年真题免费
2026-02-05 999+ -
313历史学基础2020年真题答案免费
2026-02-05 999+ -
313历史学基础2021年题库免费
2026-02-05 999+ -
313历史学基础2021年真题免费
2026-02-05 999+ -
313历史学基础2021年真题答案免费
2026-02-05 999+ -
313历史学基础2022年题库免费
2026-02-05 999+ -
313历史学基础2022年真题及答案免费
2026-02-05 999+ -
313历史学基础2023-2024年大纲变化对照表免费
2026-02-05 999+ -
313历史学基础2023年统考真题及答案解析免费
2026-02-05 999+ -
313历史学基础2024年考试大纲免费
2026-02-05 999+
相关内容
-
313历史学基础2025年真题及答案解析
分类:考研考博类
时间:2026-02-06
标签:真题
格式:PDF
价格:免费
-
313历史学基础2024年真题及答案解析
分类:考研考博类
时间:2026-02-06
标签:真题
格式:PDF
价格:免费
-
313历史学基础2013年真题答案
分类:考研考博类
时间:2026-02-06
标签:真题
格式:PDF
价格:免费
-
313历史学基础2013年真题
分类:考研考博类
时间:2026-02-06
标签:真题
格式:PDF
价格:免费
-
313历史学基础2007年真题
分类:考研考博类
时间:2026-02-06
标签:真题
格式:PDF
价格:免费

