长沙理工大学825自动控制理论(含现代控制理论)2015年真题
标签: #真题
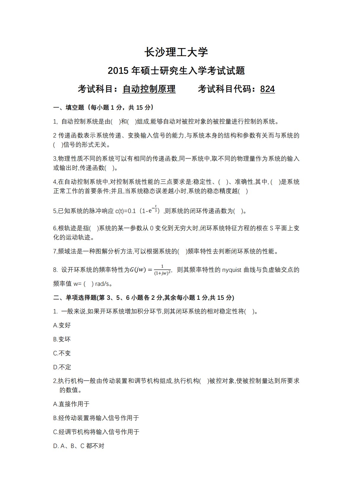
长沙理工大学2015年硕士研究生入学考试试题考试科目:自动控制原理考试科目代码:824一、填空题(每小题1分,共15分)1,自动控制系统是由()和()组成,能够自动对被控对象的被控量进行控制的系统。2传递函数表示系统传递、变换输入信号的能力,与系统本身的结构和参数有关而与系统的()信号的形式无关。3,物理性质不同的系统可以有相同的传递函数,同一系统中,取不同的物理量作为系统的输入或输出时,传递函数()。4,在自动控制系统中,对控制系统性能的三点要求是:稳定性、()、准确性,其中,()是系统正常工作的首要条件;并且,当系统稳态误差越小时,系统的稳态精度越()5,已知系统的脉冲响应c(t)=0.1...
相关推荐
-
313历史学基础2020年真题免费
2026-02-05 999+ -
313历史学基础2020年真题答案免费
2026-02-05 999+ -
313历史学基础2021年题库免费
2026-02-05 999+ -
313历史学基础2021年真题免费
2026-02-05 999+ -
313历史学基础2021年真题答案免费
2026-02-05 999+ -
313历史学基础2022年题库免费
2026-02-05 999+ -
313历史学基础2022年真题及答案免费
2026-02-05 999+ -
313历史学基础2023-2024年大纲变化对照表免费
2026-02-05 999+ -
313历史学基础2023年统考真题及答案解析免费
2026-02-05 999+ -
313历史学基础2024年考试大纲免费
2026-02-05 999+
相关内容
-
313历史学基础2025年真题及答案解析
分类:考研考博类
时间:2026-02-06
标签:真题
格式:PDF
价格:免费
-
313历史学基础2024年真题及答案解析
分类:考研考博类
时间:2026-02-06
标签:真题
格式:PDF
价格:免费
-
313历史学基础2013年真题答案
分类:考研考博类
时间:2026-02-06
标签:真题
格式:PDF
价格:免费
-
313历史学基础2013年真题
分类:考研考博类
时间:2026-02-06
标签:真题
格式:PDF
价格:免费
-
313历史学基础2007年真题
分类:考研考博类
时间:2026-02-06
标签:真题
格式:PDF
价格:免费

