长沙理工大学825自动控制理论(含现代控制理论)2019年真题
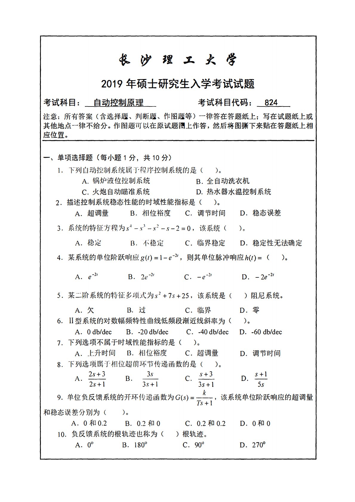
冬沙理工火学2019年硕士研究生入学考试试题考试科目:自动控制原理考试科目代码:824注意:所有答案(含选择题、判断题、作图题等)一律答在答题纸上;写在试题纸上或其他地点一律不给分。作图题可以在原试题招上作答,然后将图撕下来贴在答题纸上相应位置。一、单项选择题(每小题1分,共10分)1.下列自动控制系统屈r程序控制系统的是()。A.锅炉液位控制系统B.全自动洗衣机C.火炮自动瞄准系统D.热水器水温控制系统2.描述控制系统稳态性能的时域性能指标是()。A.超调量B.相位裕度C.调节时间D.稳态误差3.系统的特征方程为s·'-s飞一s2-s-2=0,该系统()。A.稳定B.不稳定C.临界稳定D.稳...
相关推荐
-
313历史学基础2020年真题免费
2026-02-05 999+ -
313历史学基础2020年真题答案免费
2026-02-05 999+ -
313历史学基础2021年题库免费
2026-02-05 999+ -
313历史学基础2021年真题免费
2026-02-05 999+ -
313历史学基础2021年真题答案免费
2026-02-05 999+ -
313历史学基础2022年题库免费
2026-02-05 999+ -
313历史学基础2022年真题及答案免费
2026-02-05 999+ -
313历史学基础2023-2024年大纲变化对照表免费
2026-02-05 999+ -
313历史学基础2023年统考真题及答案解析免费
2026-02-05 999+ -
313历史学基础2024年考试大纲免费
2026-02-05 999+
相关内容
-
313历史学基础2025年真题及答案解析
分类:考研考博类
时间:2026-02-06
标签:真题
格式:PDF
价格:免费
-
313历史学基础2024年真题及答案解析
分类:考研考博类
时间:2026-02-06
标签:真题
格式:PDF
价格:免费
-
313历史学基础2013年真题答案
分类:考研考博类
时间:2026-02-06
标签:真题
格式:PDF
价格:免费
-
313历史学基础2013年真题
分类:考研考博类
时间:2026-02-06
标签:真题
格式:PDF
价格:免费
-
313历史学基础2007年真题
分类:考研考博类
时间:2026-02-06
标签:真题
格式:PDF
价格:免费

